![]()
图片来源@视觉中国
文|红餐网
瑞幸咖啡又放大招!
5月29日,瑞幸咖啡官宣将开启“带店加盟”模式,引发行业热议。开放“带店加盟”,瑞幸此举意欲为何?又是否会引起中国咖啡市场的大震荡?
瑞幸开启“带店加盟”模式,首个万店咖啡品牌要来了?
红餐加盟优选了解到,瑞幸本次开放的“带店加盟”是以联营合作模式为基础,面向租赁合同期内正在经营的店铺,或自有产权商铺的投资者,推出的新合作方式。
![]()
△图片来源:红餐加盟优选摄
虽然瑞幸目前暂时还未公布具体的加盟政策和分成条件,但据瑞幸内部人士透露,带店加盟是瑞幸首次开放,也是最后一次开放。“可申请的时间会根据实际的状况进行调整,有意向的加盟商需尽快申请,一旦申请关闭后,将来不会再推出类似政策。”
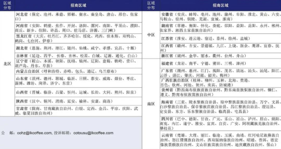
另外,开放带店加盟的区域覆盖了21个省和2个自治区的241个城市,主要包括河南、黑龙江、吉林、甘肃等北方地区,福建、海南、云南、广东等南方地区,以及安徽、湖南、江苏等中部地区。具体到这些省份下辖的市/县,则基本上都是瑞幸此前市场比较薄弱的地区,且无一例外绕开了经济发达的一二线城市。比如在辽宁,开放的是鞍山、德州、丹东等地,在广东,开放的则是潮州、惠州、茂名、揭阳等。
![]()
瑞幸方面强调,申请带店加盟时需要满足四个基本条件。首先是加盟商需满足已有租赁合同期内正在经营的商铺,或自有产权商铺;其次是商铺要位于商场、临街、写字楼、高校、医院、交通枢纽或者景区内;第三,已有商铺具备相关营建条件,包括面积40平以上、门头4米以上,电压电量上下水等;第四,可独立办理营业执照及食品经营许可证。
而对于为何要在此时开放带店加盟模式,瑞幸方面也给出了四个理由:
- 中国咖啡市场处于高速增长期,无论整体行业增速还是人均年消费咖啡杯量都有巨大的增长潜力;
- 瑞幸即将成为中国咖啡行业第一个达到万店规模的连锁咖啡品牌,具备显著的规模与成本优势;
- 经过多年实践,瑞幸商业模型已经完全跑通也更为成熟,通过更多合作伙伴的加入,有望持续扩大市场领先地位;
- 开放联营模式以来,希望与瑞幸合作的投资者越来越多,所以瑞幸也希望为更多的投资者创造共同发展的机会。
简而言之就是,瑞幸觉得咖啡市场还有很大空间,自身又很有实力,规模和成本优势可以吸引到更多有实力的人来加盟,帮助自己开出更多门店。
诚然,从门店规模来看,瑞幸目前的门店数在中国咖啡市场已居于首位。瑞幸一季度财报数据显示,截至今年一季度末,瑞幸咖啡门店数量达到9351家,其中自营门店6310家,联营门店3041家。
而自2022年底瑞幸咖啡重新放开下沉市场联营合伙人名额以来,其加盟门店的增速就更明显了。红餐大数据显示,仅今年前三个月,瑞幸新增的加盟店就有479家,新开加盟店数量环比增长了4倍多。
![]()
门店数的增加与瑞幸对加盟模式的不断加持密切相关。
据悉,2022年12月5日,瑞幸宣布重启加盟商招募;今年1月30日,瑞幸开启2023年第一轮加盟商招募,面向15省80个城市,其中还出现了不少县级城市;3月16日,瑞幸面向12省28个城市进行补招;5月10瑞幸再次进行补招。而这一次,瑞幸则通过“带店加盟”模式进一步向加盟模式探索。
此前,在一季度业绩说明会上,瑞幸咖啡董事长郭谨一曾称,瑞幸“万店计划”将有望在今年上半年实现。如前所述,瑞幸开启“带店加盟”模式时也再次强调称,自己即将成为中国咖啡行业第一个达到万店规模的连锁咖啡品牌。
如今看来,这一宏大目标可能很快就要付诸于现实了。
据小红书用户“肖恩学长”5月25日发布的笔记显示,瑞幸咖啡将极具纪念价值的第10000家门店设在了大本营厦门,选址中山路步行街,总面积预估超600平方米。据悉,该店参考了星巴克臻选工坊的装修和业态,未来还将探索全新咖啡品类和业态,加入手冲咖啡品类及烘焙甜品等餐食板块。预计该门店将于6月5日开业。
瑞幸被“逼急”,“剑指”库迪?
事实上,“带店加盟”模式在餐饮行业并不少见。有业内人士表示,过去很多连锁品牌在放开加盟时,虽然没有明确提出“带店加盟”,但大部分品牌都会更倾向于选择在当地有商铺资源的投资者作为加盟商。这样有利于品牌提前抢占优势点位,快速进行广泛区域多门店的布局,形成规模化扩张。
对瑞幸而言,其虽然也有对开放“带店加盟”模式作出了解释。但有不少业内人士猜测,瑞幸开启“带店加盟”模式背后,还有一个不容忽视的原因是,在强敌环伺的大背景下,瑞幸也有焦虑。尤其在“劲敌”库迪咖啡的围攻之下,瑞幸不得不采取一些应对举措,以保证自己的优势。
“瑞幸虽然本身作为中国咖啡赛道里绝对的头部品牌,但实际上也感受到了市场竞争的压力,包括老品牌星巴克、新秀品牌库迪、挪瓦、幸运咖等,今年的扩张速度都非常快,但对于瑞幸而言,能够开咖啡的位置就那么多。在很多品牌都在快速扩张的情况下,如果还按照传统的方式去缓慢拓店其实是有难度的,但是‘带店加盟’的模式能帮助瑞幸快速拿到好的位置,这是一个抢占优势点位很好的杀手锏。”民食之本餐饮新消费孵化器创始人欧峰分析道。
在欧峰看来,整个咖啡赛道在提速,各个品牌都在快速抢地盘,而能开咖啡店的好的点位会越来越少,如何在短期内获得更大的增量,保证品牌的领先地位,是瑞幸必须要思考的问题。
![]()
△图片来源:红餐加盟优选摄
红餐网专栏作者翟彬也直言,“瑞幸的‘带店加盟’,不为别的,就是‘剑指’库迪。”
翟彬表示,放开“带店加盟”,实际上有可能是瑞幸被库迪“逼急”了。今年以来,库迪门店规模快速扩张,且促销推广不停歇,不断推出低价产品,给瑞幸带来了不小的压力。
众所周知,库迪和瑞幸颇有渊源,库迪的核心创始团队是瑞幸的前董事长和CEO。而库迪自创立以来,无论是疯狂补贴加盟商,8.8元一杯的营销策略,还是选址策略,也无一不是对准瑞幸“暴打”。
库迪官方微信的一则消息显示,从成立至今短短半年,库迪咖啡已经在全国开出了3000家门店,扩张速度相当惊人!
“年初的时候,瑞幸的加盟政策还是缓慢的,对于加盟的态度也是谨慎的,很多地方它都限制加盟,所以导致有很大一部分加盟商因为加盟不了,退而求其次去加盟了库迪。但现在,瑞幸发现库迪把自己未来的增量市场都给透支了。”红餐网专栏作者翟彬如是说道。
还有不少业内人士向红餐网表示称,瑞幸咖啡即将开启的“带店加盟”会对来势汹汹的库迪给出一记有力回击,至少会对库迪咖啡的潜在联营商起到一定的动摇作用,让他们犹疑,要不要着急入场,这将极大的阻缓库迪的扩张势态。
但也有业内人士表示,瑞幸的这一记“左勾拳”打得不是很准,并没有打到库迪要害。
一方面,从库迪的选址布局策略来看,很多库迪咖啡的联营门店都是围绕着瑞幸咖啡展开,想让这些加盟商翻牌改成瑞幸,难度比较大,而且意义也不大;另一方面,瑞幸咖啡目前的势头是很猛,但是咖啡市场本身的竞争也越来越大,加上各种价格战的打击,目前咖啡的毛利已经非常低了,想让经营奶茶店或者小吃店的店主去转向加盟瑞幸,动力也不是非常高。
神仙打架、凡人遭殃!咖啡市场或将迎来大洗牌
眼下,瑞幸开启“带店加盟”已成既定事实,接下来可能会引发一场咖啡头部品牌的市场争夺战,而往更深一层走,整个咖啡市场的竞争格局未来也或将发生变化。
“瑞幸放开带店加盟的这一举动,会进一步加速其开店的标签,加剧市场竞争。尤其是一些大型连锁品牌,比如库迪,一旦加大跟进瑞幸的开店策略,两个牌子打架,可能会伤及别的咖啡连锁品牌以及一些独立咖啡馆。而一些势能不太高的品牌为了生存,或许会通过降低价格来获取流量,以至于整个咖啡行业的毛利越来越低,导致后面进来的创业品牌或加盟商,回本周期也就更长。”合众合创始人姚哲表示了自己的担忧。
翟彬也认为,瑞幸的这种打法,不仅对瑞幸、库迪有影响,对于整个咖啡行业,甚至是奶茶、小吃等其它业态都会有一定的影响。
“此前因为库迪的价格战问题,很多加盟商都是自己贴钱陪跑,如今对于那些最开始想要开一家瑞幸,但退而求其次加盟库迪的加盟商,还有那些加盟库迪亏钱的加盟商来说,瑞幸的‘带店加盟’可能是一个翻盘的机会。但也要注意,翻盘势必要面临重新装修、签合同等成本问题。而且即便是换成了瑞幸,也不一定赚钱,很有可能做几个月依然会‘黄’。”翟彬分析认为。
同时,翟彬也强调,带店加盟瑞幸的加盟商,也要考虑未来可能面临的“远忧”。“如果带店加盟的效应起来之后,瑞幸的规模增长会非常恐怖。别说它提前进入万店了,它甚至有可能提前进入2万店,但是密度一旦起来之后,规模上去了,而营收、利润等各方面可能并没有等比例的增加。这也意味着,在未来,即便是瑞幸的加盟商也要在存量市场里去抢饭吃了。”
那么,在这样的情形下,咖啡市场未来还有创业的机会吗?
翟彬直言,创业者未来想要在咖啡赛道掘金,可以考虑走小众路线,强调手艺和匠心,或者是在三四线下沉市场有积累了一定私域流量优势的,还有机会在咖啡赛道做成一定成绩。
广州转折点企业管理有限公司总经理陶海翔也认为,“行业的红利还在,但瑞幸过万店之后,马太效应会加剧,其它竞争对手如果只是简单的模仿和跟随会非常辛苦,所以咖啡创业者要寻求自己的差异化发展之路。”
在姚哲看来同样如此,“不管瑞幸如何开店,都改变不了中国咖啡市场发展壮大的格局。咖啡市场需要有品牌教育和引领,而对创业者来说,要扎根自己的特色定位,找到适合自己发展的产品独特路径,调整自己的开店策略,不要死在巨头打架厮杀的内卷里,保存实力,做好准备,瞄准这些巨人的弱点进攻。”








快报
根据《网络安全法》实名制要求,请绑定手机号后发表评论