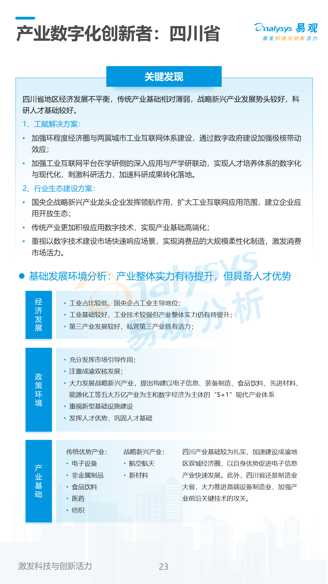
![]()
图片来源@视觉中国
文 | 易观
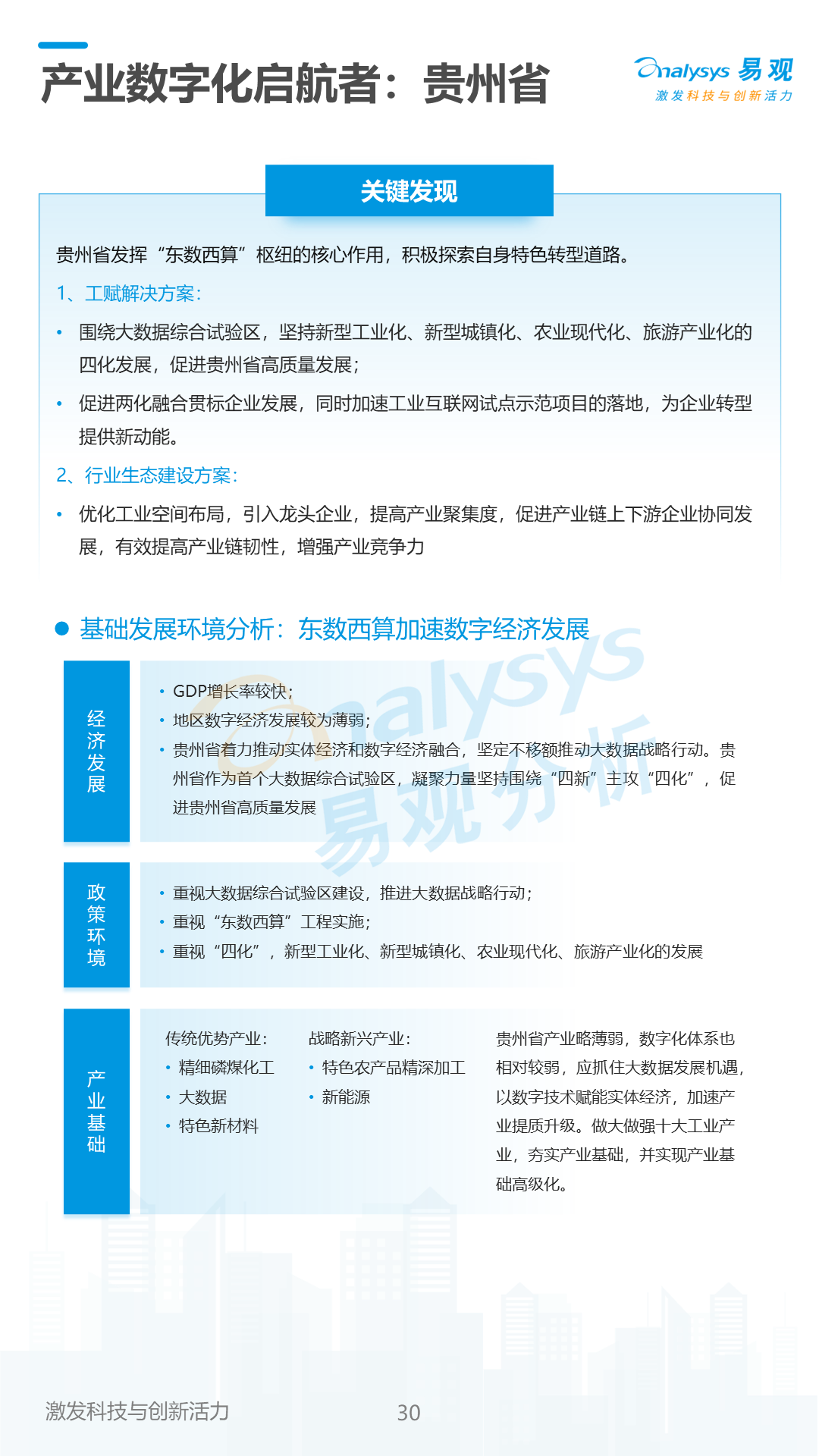
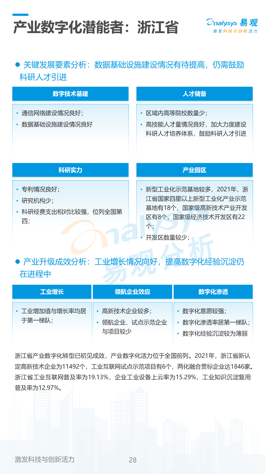
近年来,全球经济发展下行,但数字经济表现出了足够的韧性。在国内,产业数字化的经济规模占全国数字经济比重的81.7%,占中国GDP的32.5%,已经成为中国数字经济发展的核心动能。
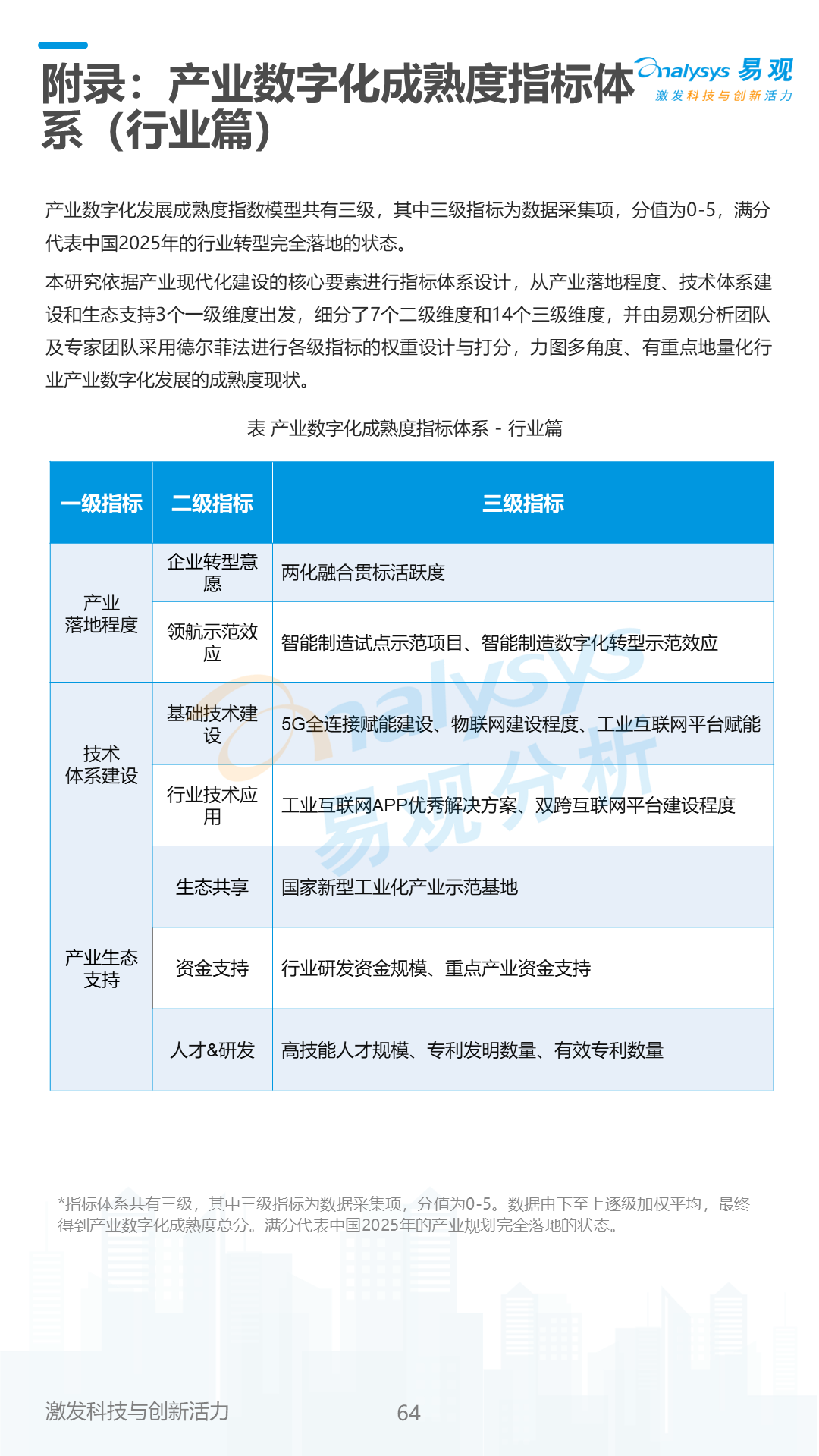
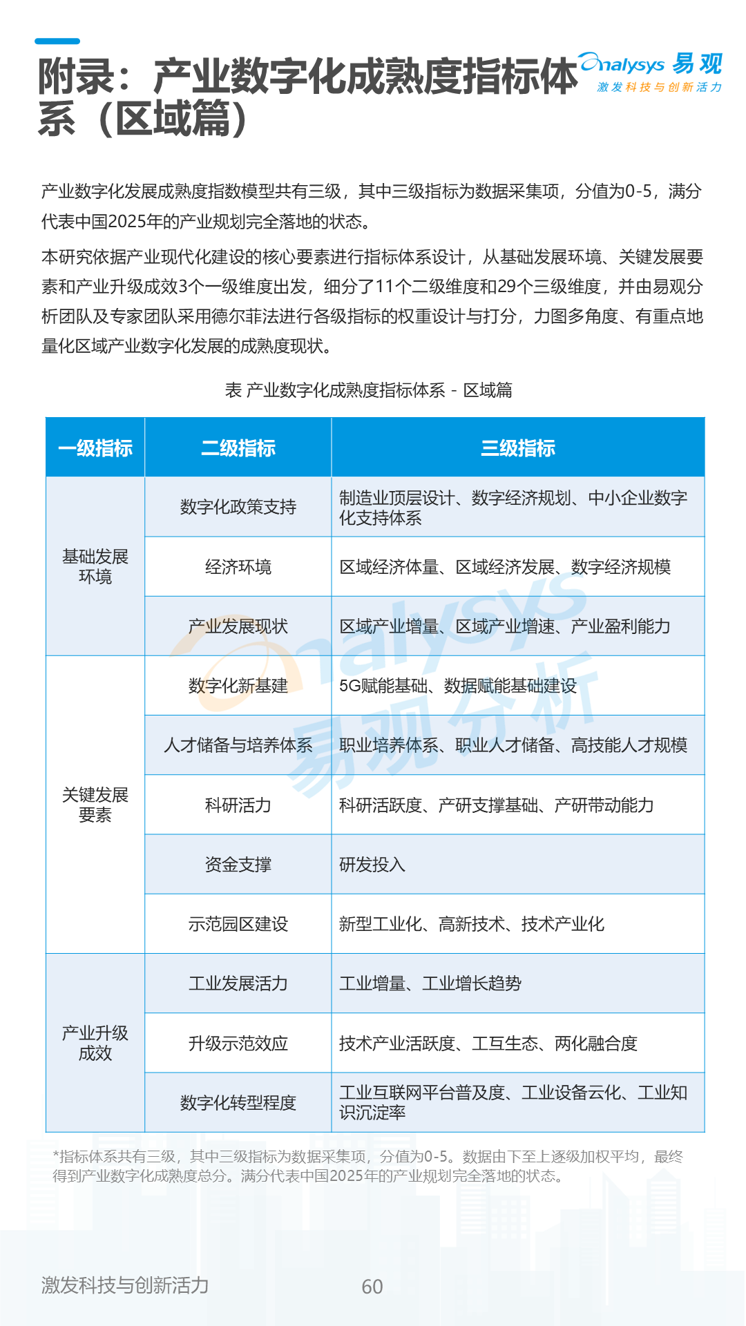
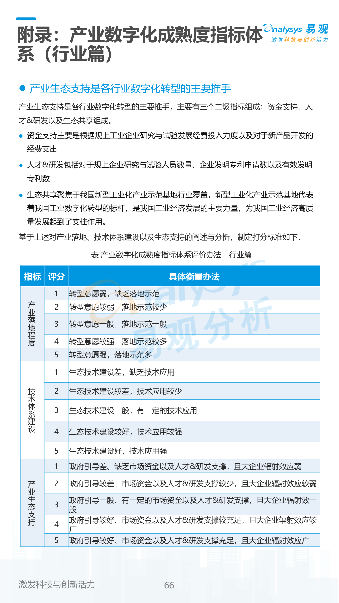
在此背景下,易观与卡奥斯COSMOPlat成立联合研究组,共同构建产业数字化发展成熟度指标体系,形成中国首个产业数字化发展成熟度指数。该指数基于产业发展、人才建设、资金运作以及技术基础四大产业数字化发展核心要素,创造性地提出产业数字化发展成熟度度量模型。
产业数字化发展成熟度指数旨在度量中国主要区域与行业产业数字化发展现状以及核心关键要素,从而剖析国家主要区域的“十四五规划”与产业数字化发展方向,为社会经济高质量发展提供方向性指引。
![]()
![]()
![]()
![]()
![]()
![]()
![]()
![]()
![]()
![]()
![]()
![]()
![]()
![]()
![]()
![]()
![]()
![]()
![]()
![]()
![]()
![]()
![]()
![]()
![]()
![]()
![]()
![]()
![]()
![]()
![]()
![]()
![]()
![]()
![]()
![]()
![]()
![]()
![]()
![]()
![]()
![]()
![]()
![]()
![]()
![]()
![]()
![]()
![]()
![]()
![]()
![]()
![]()
![]()
![]()
![]()
![]()
![]()
![]()
![]()
![]()
![]()
![]()
![]()
![]()
![]()
![]()








根据《网络安全法》实名制要求,请绑定手机号后发表评论