![]()
文 | 消费钛度
近日,老牌国货护肤品牌相宜本草正式启动A股IPO进程。此前,在国产美妆品牌前期发展阶段,相宜本草迎来其诞生之后的“黄金时代”。然而,巅峰之后的相宜本草在接下来的发展中遭遇IPO终止、高层变动、业绩下滑等不利局面。十年后再上市,这次相宜本草在经历一系列产品创新、丰富渠道等内部变革后,带着“中草药护肤专家”的品牌定位再次走上台前。但面对当前消费需求更加年轻个性化的美妆市场,有业内人士认为,相宜本草对于年轻化的破圈,仍处于起步阶段。
IPO再启程
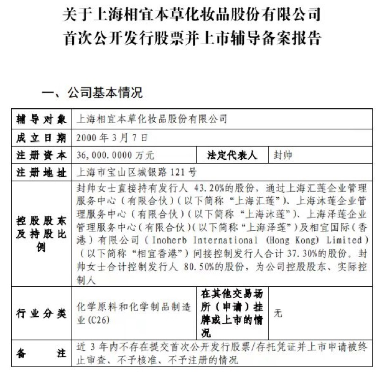
11月15日,中国证券监督管理委员会官网披露信息显示,上海相宜本草化妆品股份有限公司已于11月10日同中金公司签署上市辅导协议,拟于A股挂牌上市。
![]()
公开资料显示,相宜本草成立于2000年3月,主要从事本草化妆品的研发、生产与销售业务。在彼时尚处发展阶段的国内美妆市场,相宜本草得益于率先开展的商超渠道布局,迅速打开市场。
良好的发展态势,使得相宜本草吸引了资本的关注。2007年,相宜本草获今日资本注资1000万美元,成为当时国产美妆品牌获得的第一笔风险融资,相宜本草迎来在资本市场的高光时刻。
2012年,相宜本草首次启动IPO进程,拟募集资金逾7亿元,计划用于营销渠道及品牌建设项目和信息化平台建设项目。
与此同时,相宜本草迎来在国内美妆市场的“黄金时代”,三年间的年营收近乎实现翻倍增长。2012年招股书披露,2009年至2011年,相宜本草营业收入分别为3.77亿元、7.5亿元、13.35亿元;净利润分别为5221.52万元、1.16亿元、1.35亿元;毛利率分别为78.65%、79.87%、80.34%,高于同业上市公司。
![]()
但在2014年,相宜本草放弃了IPO计划。对于主动终止IPO,时任相宜本草总裁严明曾表示,“这是出于公司战略多方面考虑,商超渠道大环境不理想,公司内部也处在调整期,这两年将以维护市场稳定为重。”
2020年,相宜本草再次传出拟二次冲击IPO的消息,但此后相宜本草并未公布更多IPO进程的消息。
对于相宜本草第三次冲刺IPO,业界持两种态度。部分业内人士认为,“乘着国潮、植物护肤的东风,现在正是相宜本草崛起时机。”“它是代表中国文化的品牌之一,期待它再攀高峰。”也有人认为,“在本土品牌和国际大牌愈发内卷的竞争格局下,相宜本草想要重回巅峰,显然已经不是一件容易的事情。”
战略定位专家、九德定位咨询公司创始人徐雄俊认为,当下相宜本草再次启动上市的意图是为了‘王者归来’,重振旗鼓。“相宜本草这几年发展势头很迅猛,如果能把握好整个资本市场,在渠道层面线上线下共同跟进,相信相宜本草未来可以达到新高度。”
多年“调整期”
首次IPO终止后,相宜本草的发展在一定程度上遇到了困难。
2015年开始,相宜本草管理层开始频繁变动:时任相宜本草总裁的严明、相宜本草副总经理陈海军、副总裁阮伟华以及高级品牌策划经理钟频分别在2015年-2016年间离职。2016年,百事食品中国区大客户部资深总监胡庭洲担任相宜本草分管销售的副总裁,统管相宜本草的所有销售业务;伽蓝集团前营销总裁张昊上任相宜本草CEO;同为伽蓝集团前高层的朱文良上任相宜本草CS(专营店)事业部总经理。
与此同时,由于商超和专营店渠道竞争的加剧,相宜本草化妆品店陷入回款额连降局面。2015年,相宜本草的回款约为11亿元,较2013年鼎盛时期的23亿元缩水一半。分渠道来看,2015年相宜本草在化妆品专营店渠道的回款额为1.5亿元,较2011年的1.19亿元回款额实现微增;但是在大型商超卖场渠道,相宜本草年的回款额为7亿元左右,远低于2011年的10.18亿元。
在徐雄俊看来,“导致相宜本草发展遇阻的原因还是对自己的精准定位,以及企业本身的内部管理和外部战略没有梳理清楚,处在游离状态,错过了国内美妆行业市场发展的高峰期。”
之后,渠道调整成为相宜本草变革的主旋律。2015年初,相宜本草推出针对CS渠道的“金相宜”系列,通过降低供货折扣等方式进军CS渠道;2015年底,相宜本草将KA渠道四大系列产品进行形象和配方升级。
但相宜本草这次调整,并未在代理渠道获得好评。一位相宜本草华东区代理商向媒体透露,当时渠道策略下来之后,KA渠道和CS渠道明显产生“渠道相斥”,相宜本草在KA活动门槛低力度大,而给予CS渠道的政策很难与之竞争。陕西相宜本草代理商表示,“在品牌竞争极为激烈的化妆品专营店渠道,相宜本草的新品在卖点、功效等方面都没有明显优势,返单率并不高。”
值得一提的是,在相宜本草处于变革调整期之时,其他国内美妆品牌悄然崛起,迅速抢占了相宜本草的市场份额。公开信息显示,2015年,相宜本草的市场规模大幅缩水至15亿元,相比巅峰时期下滑了四分之一。
押注“中草药”
在相宜本草低迷之际,严明于2017年7月重新回归担任执行副董事长兼总裁,并提出在未来3年至5年内重振相宜本草的目标,同时对相宜本草进行品牌重塑,定位“中草药护肤专家”。
将品牌定位具体化后,相宜本草又迎来新任掌门人。2020年7月,上海家化前首席市场官俞巍接棒严明,成为相宜本草新一任执行总裁,通过高端化、IP化和数字化让相宜本草开始重振旗鼓。
多年的变革举措,使得相宜本草渐渐重新站回美妆市场的舞台。2022年“双十一”期间,相宜本草品牌销售额突破2亿元,同比增长88%。俞巍也公开透露,“在市场增速放缓情况下,相宜本草2021年全年实现同比增长33%,其中线上渠道增长59%,线下渠道增长15%。2022年,相宜本草预计将实现45%的增长。”
调整过程中,“中草药护肤专家”的品牌定位成为相宜本草可期待的变革空间。徐雄俊表示,目前,相宜本草的“中草药”护肤定位是非常精准的,相比国外美妆品牌,国产护肤最大化特点就是中国传统中草药文化为差异性,相宜本草相对来说肯定适合以“中草药”定位,首先在命名上就已经具有很大的品牌和光环效应。
相宜本草中草药护肤研发中心首席科学家吕智曾表示,专注于中草药这一细分领域是相宜本草最大的优势。目前,相宜本草旗下产品分为八大明星系列,主打成分分别为红景天、龙胆、山茶花、百合、睡莲、黑茶等。
不过,目前的美妆市场不乏主打“草本概念”的品牌及产品。除佰草集、百雀羚等本土品牌外,兰蔻、雪花秀、蔚蓝之美等外资品牌也纷纷推出了中草药系列,Bobbi Brown虫草粉底液、Covermark中草药粉底等主打中草药成分的产品也已在市场耕耘多年。
市场反应来看,相宜本草“中草药”的差异化打法是否可以助其“回归”还是未知数。欧睿咨询数据显示,相宜本草曾在2012年在中国护肤品市场以2.1%的市占率排名第九。但2021年,在中国护肤品市占率前十的排行中并未见到相宜本草。








根据《网络安全法》实名制要求,请绑定手机号后发表评论