![]()
图片来源@视觉中国
文 | 财经无忌,作者|宁雯
恒光股份将“触手”伸向了海外。
2022年9月25日晚,恒光股份(301118.SZ)发布公告称,公司拟与亚钾国际投资(广州)股份有限公司(000893.SZ)(简称为“亚钾国际”)在老挝投建年产6万吨的离子膜氯碱建设项目,预计投资额不超1.5亿元。
与此同时,恒光股份还发布公告称,拟以自有资金1亿港元在香港开设子公司,进而开展境外投资活动,以推动公司海外业务发展。
财报显示,2021年,恒光股份境外收入126.8万元,占总营收的0.14%。虽然恒光股份境外收入的基数和营收占比并不高,但是却同比增长了223.50%。这或许是恒光股份进一步加码海外业务的深层次动机。
不过值得注意的是,在中国氯碱化工市场,与滨化股份(601678.SH)、嘉化能源(600273.SH)、华尔泰(001217.SZ)等企业相比,恒光股份的规模、资金以及技术还存在不小的短板。在此背景下,后者选择加码海外业务,或许也昭示了其核心竞争力并不夯实。
榜单背书,难掩成长烦恼
官方资料显示,恒光股份成立于2008年,是一家主营化学原料及新材料产品研发、制造、销售及服务的高新技术企业。其实早在2019年前后,恒光股份就遭遇了“成长的烦恼”。
《招股书》显示,2017年-2019年,恒光股份的营收分别为4.60亿元、6.59亿元以及6.07亿元,净利润分别为0.63亿元、1.31亿元以及1亿元。横向对比可以发现,2019年,恒光股份的营收和净利润双双下跌。
![]()
图源:招股书
与之相应的,恒光股份的营收支柱氯化工产品链的毛利率也在不断下探。2017年-2019年,恒光股份氯化工产品链的毛利率分别为31.22%、34.70%以及33.80%,低于行业平均水平。
对此,在《招股书》中,恒光股份表示,主要系“同行业上市公司业务规模较大,规模效应导致原材料采购价 格、单位产量所分摊的人工和制造费用具有一定的优势”。
不过随着登陆资本市场,恒光股份的业绩也开始回暖。财报显示,2020年-2022年上半年,恒光股份的营收分别为6.37亿元、9.33亿元以及5.71亿元,分别同比增长4.96%、46.57%以及40.47%;净利润分别为1.06亿元、2.42亿元以及1.42亿元,分别同比增长5.65%、127.56%以及52.14%。
在财报中,恒光股份解释,之所以公司的业绩可以在市场行情普遍下滑的情况持续攀升,主要是因为“公司的循环经济发展模式有效降低了各类产品的综合成本”。
据了解,恒光股份通过工艺创新改造以及升级改造,以氯化工、硫化工产品链为基点,成功实现了基础化工、精细化工与新材料、节能环保三个业务板块的有机结合,发展出了独具特色的循环经济发展模式。
也正因此,恒光股份被权威机构定为怀化市循环经济与清洁生产试点企业,子公司恒光化工以及衡阳恒荣分别成为“湖南省企业技术中心”以及“湖南省新材料企业”。
专利匮乏,核心竞争力面临“背刺”
业绩节节攀升,并且探索出了独特的循环经济发展模式,并不意味着恒光股份的未来已经高枕无忧。
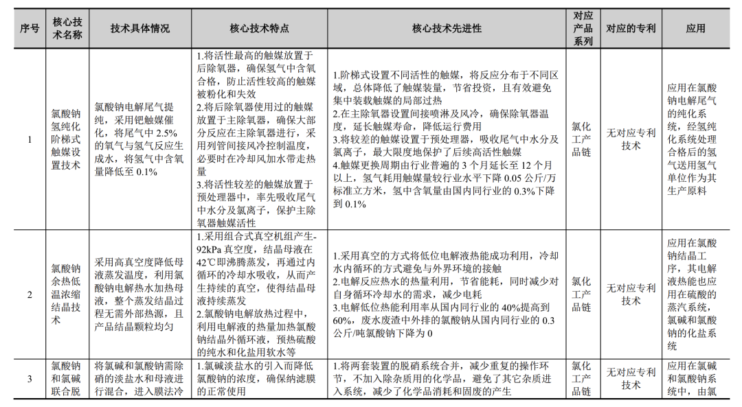
《招股书》显示,上市前,恒光股份拥有22个核心技术,但仅有 4个有对应的专利。其中与公司营收支柱氯化工产品链相关的14个核心技术中,仅有2个有对应专利,占比仅为14.29%。
![]()
图源:招股书
专利数量与核心技术不匹配,可能会让恒光股份遭遇竞争对手的“背刺”。 比如,恒光股份有“双氧水法深度脱硫技术”,该技术的先进性在于“副产物硫酸全部返回硫酸生产系统”。
而恒光股份的竞争对手华尔泰,早在2019年4月9日就申请了名为“一种自循环双氧水脱硫装置”的实用新型专利,该技术的优势同样是“将生成的硫酸作为媒介以循环利用”。
在招股书中,恒光股份表示,“目前公司主要业务区域集中在湖南省,正在逐步向安徽、江西、湖北、广东、贵州等周边省份辐射。”随着恒光股份进入安徽省,和当地企业华尔泰竞争,前者的核心技术还能否展现竞争力,着实令人担忧。
有核心技术,但没有专利,其实也从侧面昭示了恒光股份并没有“重仓”研发。
![]()
图源:招股书
财报显示,2020年-2022年上半年,恒光股份的研发费用分别为2712万元、3733万元以及932万元,研发费用率分别为4.26%、3.96%以及3.33%。横向对比可以发现,恒光股份的研发费用率呈下降态势。
与研发费用率低相同步的是,恒光股份研发人员的整体素质距离创新性企业也有较大差距。
财报显示,2021年,恒光股份研发人员总数为101人,同比增长5.21%,其中大专及以下学历77人,占比76.24%。
![]()
图源:2021年财报
大专及以下学历占比过高,可能是恒光股份特殊的研发人员选拔机制所致。财报中,恒光股份透露,“公司从一线生产人员中选拔研发团队成员,这些团队成员既是研发人员也是生产人员”。
从一线生产人员中选拔研发人员,固然“能利用自身丰富实践经验发现生产环节的不足之处,进而提出问题并与工程技术部进行沟通”,但这些人能否在一线生产的认知之外,为公司带来创造性的降本增效技术,要打一个大大的问号。
大手笔分红,或为股东“提款机”?
诚然,现阶段恒光股份“故事”的基点并不是研发与技术,而是规模。这一点,从募资用途可见一斑。
《招股书》显示,恒光股份IPO拟募资6.2亿元,除6000万元用于补充流动资金外,大部分都用于扩大再生产。其中1.54亿元投向5.5万吨精细化工新材料生产线建设项目,4.06亿元 投向13.3万吨精细化工新材料及配套产品建设项目。
![]()
图源:招股书
但吊诡的是,除了募资到位的2021年,恒光股份筹资活动产生的现金流量净额一直为负数。
《招股书》显示,2018年-2020年,恒光股份筹资活动产生的现金流量净额分别为-3亿元、0.31亿元以及-0.29亿元。到了2021年,这一数字一跃攀升至5.74亿元,同比增长2087.63%。
在财报中,恒光股份解释称,2021年筹资活动产生的现金流量净额增长,主要系“本期首次公开发行股票募集资金到账。”
但是到了2022年上半年,恒光股份筹资活动产生的现金流量净额又变为了-0.21亿元的负数。恒光股份解释称,主要系“分配股利增加”。
![]()
图源:2022年上半年财报
恒光股份筹资活动产生的现金流量净额常年为负数,主要是因为其屡屡进行大手笔的分红。
《招股书》显示,自2008年成立以来,除2009年、2010年、2016年三年外,其余年份,恒光股份均进行了现金分红。尤其是2017年以来,恒光股份现金分红金的力度持续攀升。
2017年-2020年,恒光股份分别分红1000万元、2000万元、3200万以及4800万元。2021年财报显示,恒光股份再次分红8000.25万元,“现金分红总额(含其他方式)占利润分配总额的比例为100%”。
恒光股份如此大手笔的分红,并没有在资本市场赢得投资者的关注。
2021年11月18日,恒光股份以22.70元/股的发行价正式登陆创业板。上市伊始,恒光股份的股价经历了几次涨停,并于2021年12月16日站上70.96 元/股的高点。
不过随后,恒光股份的股价就“跌跌不休”。2022年9月30日收盘,恒光股份股价仅为34元/股,相较于70.96元/股的高点,下跌了52.09%,直接腰斩。
![]()
如果说核心竞争力不稳固,研发投入不高,只是让资本市场对恒光股份的长线发展没有信心的话,那么高额的分红都没能在短线上挽回恒光股份的股价,则在暗示,恒光股份分红的实惠,并没有给到广大投资者。
《招股书》显示,上市前,8位实际控制人拥有恒光股份65%的股权。按此推算,上市前的五年时间,8位实控人累计获得的分红高达7150万元。上市后,8位实际控制人的股权变为了48.82%,按此推算,2021年,前者依然可以拿到3905.72 万元的分红。
从这点来看,恒光股份或许沦为了股东们的“提款机”。








快报
根据《网络安全法》实名制要求,请绑定手机号后发表评论
有技术,去申请专利不就完了
与研发费用率低相同步的是,恒光股份研发人员的整体素质距离创新性企业也有较大差距
猛地一看还以为恒大呢
专利匮乏,核心竞争力面临“背刺”
投资分红,天经地义,小编这节奏带的。
有核心技术,但没有专利,其实也从侧面昭示了恒光股份并没有“重仓”研发
股东提款机可还行