![]()
图片来源@视觉中国
文|迈点
行业动态
1.文旅业月度总况:7月各地文旅市场加速复苏,中长线及暑期游迅速回温
7月,尽管疫情仍有零星散点爆发,但在精准科学的疫情防控措施的落实下,各类助生产促消费举措推动下,国内旅游市场继续复苏进程。
文化和旅游部数据显示:2022年上半年,国内旅游总人次14.55亿,比上年下降22.2%。其中,城镇居民国内旅游人次10.91亿,下降16.6%;农村居民国内旅游人次3.64亿,下降35.4%。分季度看,其中一季度国内旅游人次8.30亿,同比下降19.0%;二季度国内旅游人次6.25亿,同比下降26.2%。国内旅游收入1.17万亿元,比上年下降28.2%。
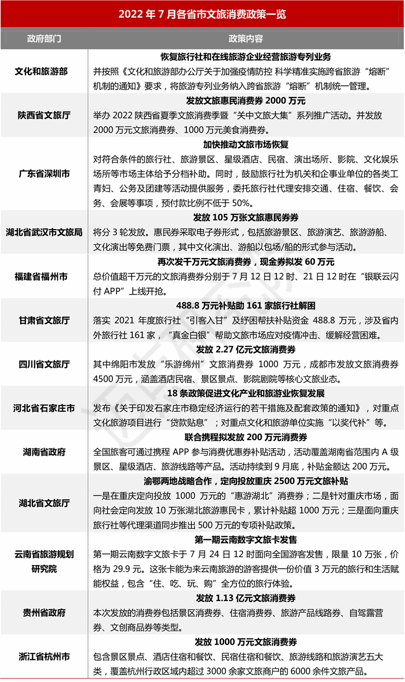
其中,城镇居民旅游消费0.94万亿元,下降26.7%;农村居民旅游消费0.23万亿元,下降33.8%。6月底开始,多地同时优化调整了来返隔离政策,游客出行信心增强。7月7日,文旅部宣布恢复旅行社和在线旅游企业经营旅游专列业务,进一步提升出游的便捷性。积压的旅游出行需求在疫情防控形势逐步好转后迎来持续释放,随着各项纾困及促销费政策的落地,暑期旅游市场热度显著提升。
国内中长距离旅游目的地走俏。携程数据显示:7月以来,新疆5A级旅游景区日均接待量突破11万人次,5A级旅游景区日均接待量与6月环比增幅达201.08%;那拉提、喀纳斯、天池、赛里木湖、可可托海等景区每天实际购票人数在1万人以上。
美团数据显示,7月下旬,云南省景区门票订单较6月同期环比增长近200%,且省内各城市热度全线飘红。丽江、大理、西双版纳、文山、迪庆等经典目的地城市位居旅游热度城市前列。7月以来,避暑纳凉成为众多游客暑期的首要选择。
去哪儿数据显示,截至7月21日,平台上“避暑纳凉”相关关键词搜索热度直线上升,环比6月同期 “滑雪、漂流、冲浪、水世界”等词搜索量最高涨幅达5倍。
同程旅行数据显示,7月以来,同程旅行平台上以“夜游”为关键词的搜索量翻倍,其中周末“夜游”搜索量最高,较日常“夜游”搜索量增长超2成。途牛数据显示:自驾游是今年上半年出游人次最多的出游方式之一,近九成的自驾游用户选择本地游或周边游,其中,华东用户周边自驾游热情最为旺盛。
![]()
![]()
资料来源:网络资料,迈点研究院整理
2.文旅项目投资发展:各省市新投资文旅项目发力文商旅融合,国家高站位引领文旅行业发展
7月,各地综合旅游资源、区位优势、营商环境、投资服务政策等,为下一步的文旅项目招商引资,不断拓展文旅产业新链条、构建文旅多元融合发展新态势、打造智慧文旅新业态、培育市场发展新环境等方面持续发力,打造新产品、新业态、新模式。
7月22日,云南文化旅游招商推介会暨项目集中签约仪式在云南省昆明市举办。云南省文化和旅游厅推出重点招商项目300多个,计划总投资3000多亿元,并对文旅营商环境、项目要素保障、产业扶持政策、市场恢复发展等情况进行推介,取得较好的引资效果。
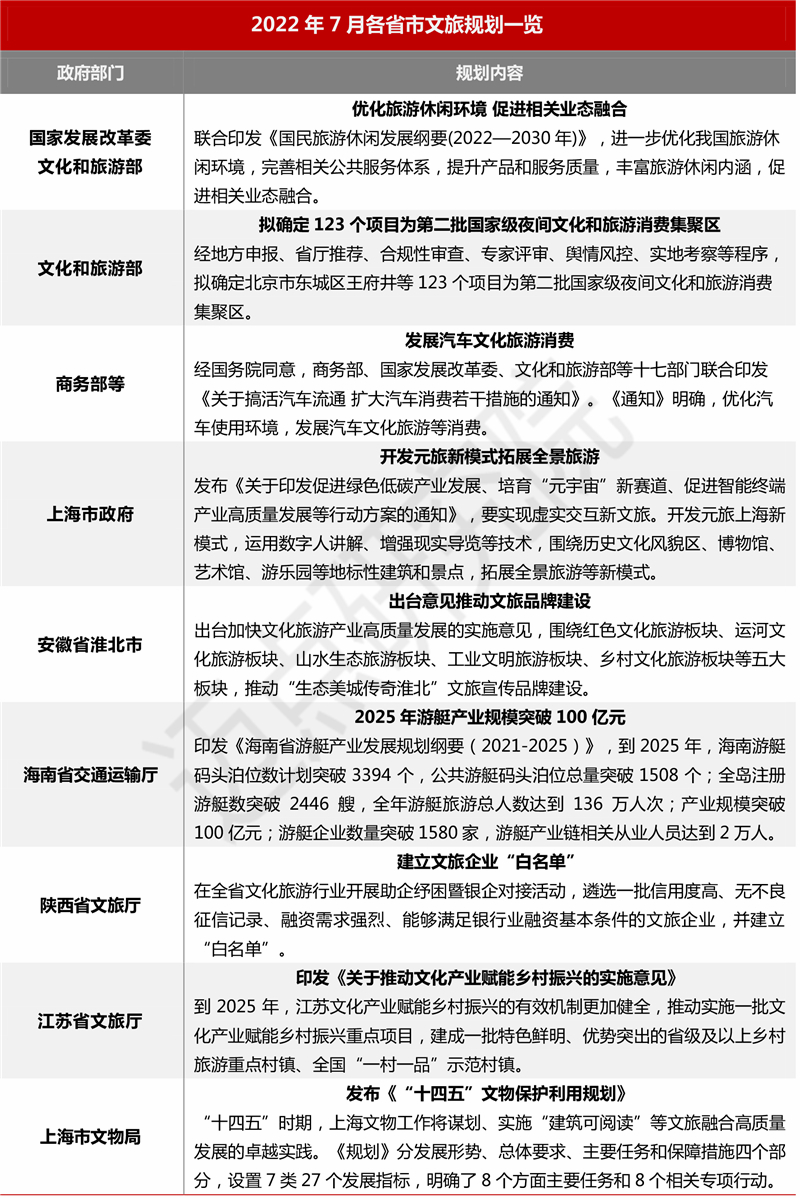
7月,发改委、文旅部联合印发《国民旅游休闲发展纲要(2022—2030年)》,旨在进一步优化旅游休闲环境,完善相关公共服务体系,提升产品和服务质量,丰富旅游休闲内涵,促进相关业态融合。
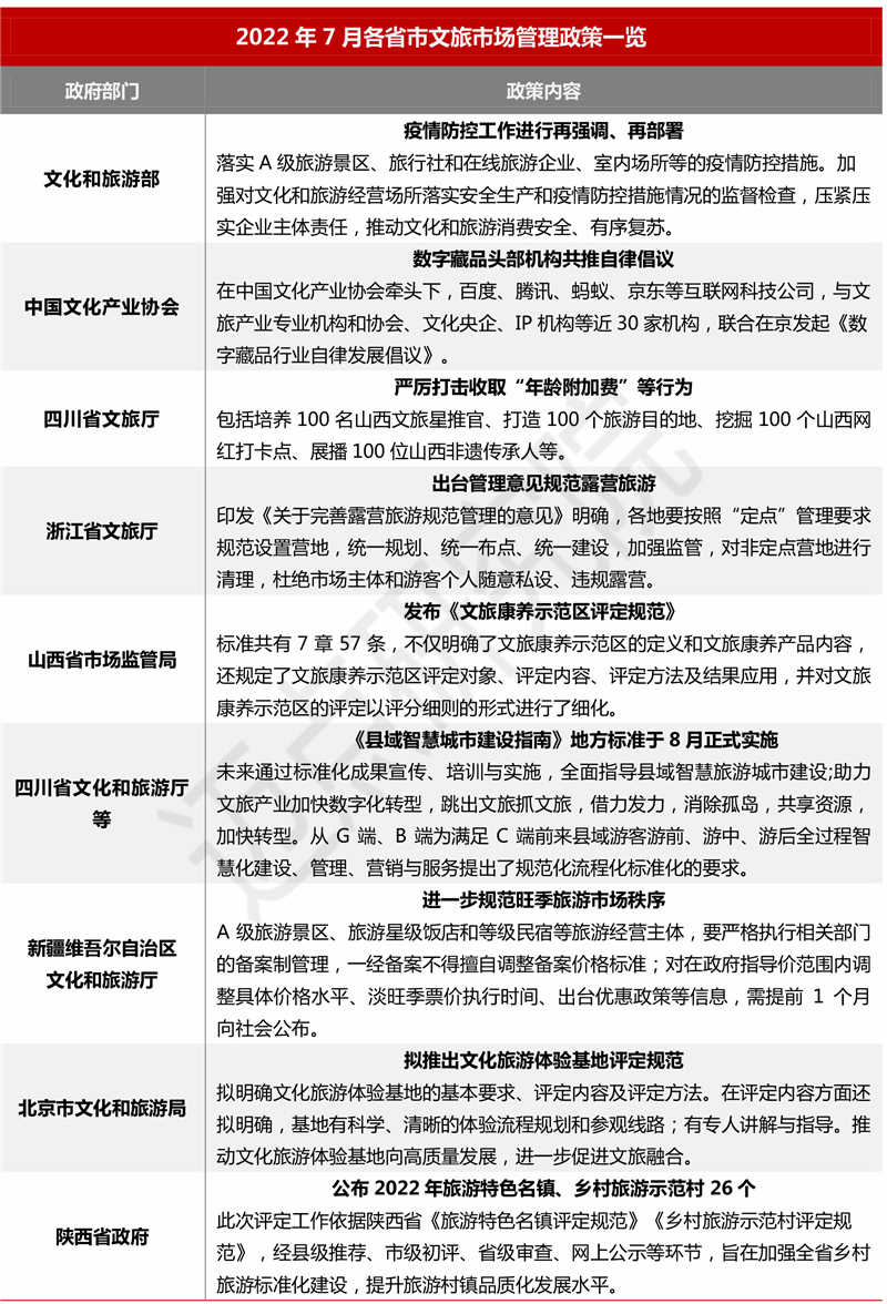
文化旅游部、商务部及各省市政府相继发布促进夜间文旅消费、汽车旅游消费、元宇宙技术提升、游艇消费、文物融合发展、乡村振兴以及文旅品牌建设等政策事项,从高站位引领文旅行业的业态融合、消费提振和科技助力。
![]()
资料来源:网络资料,迈点研究院整理
![]()
资料来源:网络资料,迈点研究院整理
3.文旅集团融资动态:后疫情时代文旅集团资源整合持续,多项融资方式以获取发展动力
迈点研究院通过梳理各文旅集团股权变动和挂牌成立事件可以发现,第一类为各地整合文旅资源,挂牌成立新的文旅集团,如大连文旅集团,聚焦景区开发、智慧旅游、会展旅游、海洋旅游、文化创意、酒店运营等。
第二类为增资扩股引入投资者、更换新的股东或者收购新的公司,为日后的扩张积蓄力量,如西藏旅游股份有限公司、百汇科技、安徽九华山文化旅游集团。第三类为因为资金不足,或者转型无力继续经营生产,选择出售转让,如云南旅游股份有限公司、巍山县旅游投资开发有限责任公司。
面临疫情冲击,文旅企业经营遭受巨大损失,另一方面,文旅企业融资难的问题也由来已久,受限于旅游企业自身营收难以持续盈利而不受融资市场青睐,或被定性为地产而难以发债。
从融资动态来看,据迈点研究院不完全统计,7月,各文旅集团通过发行公司债、超短融、可转债和中期票据等企业债来获取融资(除去之前发布、本月反馈受理的),发行规模逾50亿元。
长远来看,文旅集团应选择具产业背景的投资机构及省市各级组建的文旅投融平台,这些机构除能为企业提供资金扶持外,还能输出过往项目运营管理经验,助力文旅集团平稳持续发展。
![]()
资料来源:网络资料,迈点研究院整理
![]()
资料来源:网络资料,迈点研究院整理
4.文旅集团财报合作:上半年文旅集团亏损加剧,战略层面发力高品质旅游服务和新型业态
7月,多家上市文旅集团公司纷纷披露上半年业绩公告,大部分企业预亏金额从万元到亿元不等,且基本态势为亏损增加,核心因素都是受国内疫情“多地局部爆发”和“阶段性零星散发”影响,叠加折旧摊销等固定成本和刚性支出等因素,上半年上市文旅集团“哀鸿遍野”,疫情之下仍持续承受高压。
截止发稿期,仅有复星旅文等为数不多的几家企业亏损收窄,复星旅文预期上半年旅游运营的营业额同比增加约198.0%,相比2019年上半年增加约0.3%。
疫情下,景点景区的限制,预约、错峰、限流成为常态,休闲度假、健康养生和户外运动成为疫后消费主流形态,在此形势下,文旅集团主要发力跨界项目、体验类项目、智慧科技或者是数字技术类项目。
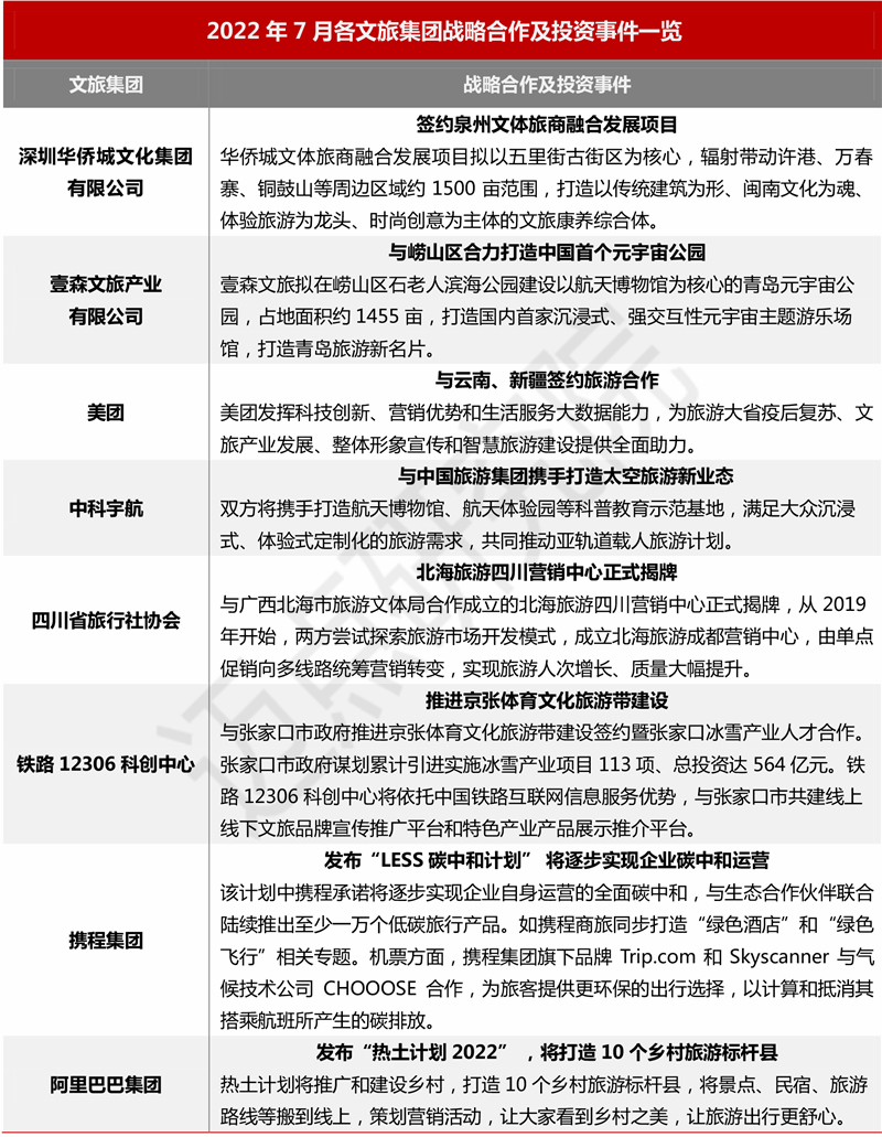
7月,文旅集团战略合作如中科宇航与中国旅游集团旅行服务携手打造太空旅游等太空经济新业态;壹森文旅产业有限公司与崂山区合力打造中国首个元宇宙公园;阿里巴巴发布“热土计划2022”,打造10个乡村旅游标杆县等等,均表现出深化合作、加快推动旅游业恢复振兴;利用新技术,提供高品质旅游服务和产品适应市场需求的新趋势。
![]()
资料来源:网络资料,迈点研究院整理
![]()
资料来源:网络资料,迈点研究院整理
百强榜单及分析
7月,携程集团、复星旅文和中国旅游集团位列前三甲,另有华侨城集团、中免集团、西域旅游、首旅集团、锋尚文化、康旅集团和曲江文旅进入榜单前十。7月100强榜单中,共有41家文旅集团品牌排名环比上升,36家文旅集团品牌排名环比下降,2家文旅集团品牌排名没有发生变化。
21个文旅集团品牌新晋百强榜单,分别为:万达文化集团、蓟州旅游文化集团、春秋集团、西藏旅游股份、东平湖文旅集团、贵州旅投集团、华体集团、威海文旅集团、山东港口邮轮文旅集团、苏州高新文旅集团、开封文投集团、宁夏旅游投资集团、山东海洋文旅集团、亭城文旅、天悦旅游集团、浙旅投集团、防城港市文旅集团、承德避暑山庄旅游集团、新华联文旅发展、凉山文旅集团和昆山文商旅集团。
![]()
数据来源:迈点研究院
经迈点研究院监测,7月所有监测的文旅集团MBI指数的均值为33.96,整体文旅集团品牌指数环比下降2.89%,TOP100品牌指数均值为187.31,环比下降2.11%;从2022年5-7月度文旅集团品牌指数来看,整体呈现高位。
随着跨省游熔断更加精准、第九版防控方案放宽限制、行程码摘星的陆续实施,出游的担心和焦虑情绪得到缓解,暑期作为旅游业难得的恢复窗口期,国内旅游市场将迎来阶段性复苏。
![]()
数据来源:迈点研究院
文旅集团细分榜单
1.文旅集团类型指数与细分榜单
1)文旅集团类型分布与品牌指数
在各类型文旅集团分布情况中,上榜文旅集团有66%为国有,地方国有文旅企业数量最多,与上月相比,百强文旅集团中,民营企业上榜数量上升。
百强榜单MBI指数均值为187.31,地方国有文旅企业、民营产业服务企业、民营投资公司和民营项目公司均未达到均值;超越均值的为大型央企、大型民营企业和省市级文旅集团。
相比上月,各类型文旅集团MBI指数中,民营投资公司上升幅度最大,增幅为30.61%%。其次为民营产业服务企业、大型央企,上升幅度分别为8.65%和7.56%;剩余类型集团指数呈现下降态势,地方国有文旅企业、大型民营企业和省市级文旅集团,下降幅度分别为7.07%、4.68%和1.52%。民营项目公司下降幅度最大,为22.49%。
疫后国有文旅集团的抗风险优势开始显现,因此近年来整合并购力度不断加强,包括景区、酒店、主题乐园、索道、地产项目等,及交通、商贸、餐饮、文创产品开发等,通过不断强化文旅产业投融资引领、智慧文旅运营、基础设施建设,国企改革进一步深化,国有文旅企业将以市场化主体的身份参与到激烈的市场竞争中。
民营文旅集团趁势抓紧利用文旅融合契机,进行广泛充分的市场调研,借助信息技术,通过多项目的运营不断提升专业能力和创新度,以高质量产品和服务为突破口,在资源、资金和人员有限的情况下,锚定资产管理、平台运营、业态融合进行发展。
![]()
数据来源:迈点研究院
2)文旅集团类型细分榜单
![]()
![]()
数据来源:迈点研究院
2.文旅集团区域指数与细分榜单
1)文旅集团区域分布与品牌指数
2022年7月百强榜单区域文旅集团分布中,全国品牌和华东品牌数量最多,分别有37和22家文旅集团进入百强榜单;其次是西南品牌,有12家。从各区域文旅集团品牌指数来看,全国性文旅集团以绝对性的优势领先,其次分别为西北、西南、华北、华南、华东、华中和东北。
各区域品牌指数平均值为145.76,全国性品牌、西北品牌高于平均值,其他区域品牌均低于平均值。
与上月相比,东北、西北和华东区域文旅集团品牌指数均实现较大幅度上升,上升幅度最大的分别为61.87%、58.73%和26.46%;全国、西南、华南、华北、华中呈现不同程度下降,下降幅度分别为5.60%、42.07%、29.89%、22.35%和20.25%。
随着文旅融合的深度推进,各地文旅集团需基于区域发战略探索形成独特模式,品牌影响力不断升级。 “十四五”期间,更多的国有文旅企业开始将目标由资产转向质量,打品牌、塑质量将成为文旅企业发展的重要评判标准,轻资产项目开发和存量项目提升将成为重要任务。
各区域文旅集团根据自身资源禀赋,不断加强产业链的生态系统建设,进行空间集群化发展及协调有序发展。以山东文旅集团为例,2020年在山东调整优化国有资本布局结构、深化省属企业战略性重组过程中诞生,整合鲁商集团、鲁信集团、山东黄金、山东能源、山东国惠等省属企业优质文旅资产组建成立,深度强化引领、赋能省内文旅企业发展。
![]()
数据来源:迈点研究院
2. 文旅集团区域细分榜单
![]()
![]()
数据来源:迈点研究院
品牌指数分析
1.主流指数
从主流指数均值来看,7月整体文旅集团品牌主流指数均值为5.46,环比下降4.38%;TOP100文旅集团品牌主流指数均值为36.05,环比下降3.12%。
7月文旅集团主流媒体关注度前十的是复星旅文、携程集团、中国旅游集团、中免集团、西域旅游、华侨城集团、绿地酒店旅游集团、中国东方演艺集团、首旅集团和锋尚文化。
其中,中国旅游集团主流指数为200.21,品牌7月在主流媒体发布和报道的相关内容包括集团发展模式、旗下中免集团发展、减免租金赋能小微企业等。
第一,中国旅游集团作为中国最大的旅游央企,以诚信经营夯实品牌发展基石,用服务质量激发集团内生动力,引领“诚信经营、优质服务”发展理念,助力中国旅游产业提质增效。
向旗下中旅旅行、中旅投资、中旅免税、中旅酒店、中旅金融、中旅资产、中旅邮轮七大业务单元下发工作方案,做好提升服务质量的工作。
第二,中免集团在母公司中国旅游集团的领导下,不断拓宽全球销售渠道覆盖面,目前在全国和柬埔寨共设立200余家免税店,主要销售渠道覆盖国内多个大型枢纽机场、国内主要边境口岸以及海南地区三亚国际免税城等,并建有覆盖全国的7大海关监管物流中心。
第三,按照“应免尽免、应免快免”的原则,中国旅游集团所属企业积极作为,主动排查承租商户情况、推动房租减免主体工作,今年以来,累计减免服务业小微企业和个体工商户房屋租金近1.4亿元,累计惠及商户超过650户,其中中高风险地区商户200户。
![]()
数据来源:迈点研究院
2.大众指数
从大众指数均值来看,7月整体文旅集团品牌大众指数均值为8.06,环比下降6.71%;TOP100文旅集团品牌大众指数均值为54.74,环比下降4.48%。
7月文旅集团大众媒体关注度前十的是携程集团、复星旅文、西域旅游、中国旅游集团、康旅集团、锋尚文化、华侨城集团、中免集团、首旅集团和曲江文旅。
其中,大众关注文旅集团品牌聚焦于首旅集团,大众指数环比增长率为103.13%。首旅集团7月因为总部迁移和暑期文旅复苏,受到大众媒体关注。
第一,首旅集团总部正式落户北京通州文化旅游区。副中心文旅区管理局正围绕北部产业带,加快引入文旅商产业资源,正在推动全球首个Endeavor City城市运动中心、通视界文化中心等多个文旅项目加速落地。
第二,7月8日,首旅集团于北京大兴国际机场举办了2022年“魅力北京·首享精彩·旅悦未来·协同服务”大型联合推广活动启动仪式。 “首享精彩,旅悦未来”是首旅集团“十四五”发展规划中提出的全新品牌理念,作为精彩生活方式服务商,让广大顾客在首旅发现生活、感受精彩、在未来释放无限可能。超过50家在京品牌企业,近百家线下门店,超过300种优质服务产品,涵盖了北京各个“打卡地”的服务场景。这些都将通过首旅旗下的首客首享数字化服务平台,在全网范围呈现给全国游客,成为魅力北京的一部分。
![]()
数据来源:迈点研究院
3.行业指数
从行业指数均值来看,7月整体文旅集团品牌行业指数均值为6.97,环比下降5.30%;TOP100文旅集团品牌行业指数均值为47.82,环比下降4.04%。
7月文旅集团行业关注度前十的是携程集团、复星旅文、中国旅游集团、中免集团、华侨城集团、首旅集团、西域旅游、康旅集团、锦江国际集团和曲江文旅。
其中,行业关注品牌聚焦于复星旅文,行业指数环比增长率为209.04%,行业新闻主要聚焦于业绩回暖、板块扩张。
第一,复星旅游文化集团发布盈利预告。集团预期上半年旅游运营的营业额同比增加约198.0%,相比2019年上半年增加约0.3%。集团2022年上半年归属于母公司股东的亏损预期将介乎人民币1.5亿元至人民币2.5亿元,较2021年上半年归属于母公司股东的亏损人民币20.05亿元大幅收窄。
第二,复星旅文旗下百年旅游品牌Thomas Cook托迈酷客迎来181周年庆典。庆典现场,复星旅文旗下酒店管理公司——卡萨酷客国际 Casa Cook International宣布加速在华拓展,与乐那石谷(安吉)生态农业发展有限公司、鸿洲海豚湾文旅中心、海南省万富酒店管理有限公司、永清首督大千世界娱乐有限公司、甘孜州翔云酒店管理有限责任公司、大连金石滩国家旅游度假区管委会云签约了7家酒店的意向合作协议,分别是安吉乐那石谷卡萨酷客、安吉乐那石谷酷怡嘉、珠海桂山岛酷怡嘉、海口酷客部落、廊坊酷客部落、四川海螺沟酷客部落以及大连金石滩酷客部落。
![]()
数据来源:迈点研究院
4.运营指数
从运营指数均值来看,7月整体文旅集团品牌运营指数均值为13.47,环比上升1.51%;TOP100文旅集团品牌运营指数均值为50.71,环比上升3.34%。
7月文旅集团运营指数前十的是华侨城集团、南昌旅游集团、携程集团、首旅集团、山东文旅集团、横店集团、凯撒旅业、山西文旅集团、田园东方和泉州文旅集团。
其中,华侨城集团运营指数环为100.14,位居第一。
7月,华侨城集团因文商旅项目拓展、积极融资、股权腾挪收获积极运营效果。
第一,深圳华侨城文化集团有限公司与泉州市永春县人民政府近日就永春县文体旅商融合发展战略签约。华侨城文体旅商融合发展项目拟以五里街古街区为核心,辐射带动许港、万春寨、铜鼓山等周边区域约1500亩范围,打造以传统建筑为形、闽南文化为魂、体验旅游为龙头、时尚创意为主体的文旅康养综合体。
第二,华侨城A发行2022年度第四期中期票据,发行金额为20亿元。这是华侨城2022年发起的第四次“融资”,前三次分别是20亿元、15亿元、15亿。
第三,巍山县旅游投资开发有限责任公司拟转让巍山华侨城文旅开发有限公司3.04%股权,转让底价353.98万元。巍山华侨城文旅开发有限公司注册资本11350万元,经营范围包括巍山古城特色小镇及文化旅游开发项目的开发与运营等。由巍山华侨城世博南诏文化旅游投资有限公司持股96.96%,巍山县旅游投资开发有限责任公司持股3.04%。
![]()
数据来源:迈点研究院








根据《网络安全法》实名制要求,请绑定手机号后发表评论
可惜了,8月刚刚开始,三亚就毁了一切