文 | 多空象限
4月21日,苹果公司正式宣布重大领导层更迭,蒂姆·库克(Tim Cook)将于2026年9月1日起卸任首席执行官职务,转任执行董事长;现任硬件工程高级副总裁约翰·特努斯(John Ternus)将接任CEO,并同步加入苹果董事会。
据苹果内部信披露,库克自2025年初即启动“交棒准备计划”,与特努斯开展跨部门联合办公、全球供应链巡检及关键产品路线图协同评审,确保权力过渡平稳有序。
此次交接恰逢苹果成立50周年(1976–2026)、iPhone发布19周年(2007–2026)及Vision Pro商业化落地关键期,很有承前启后的战略节点意义。
![]()
库克时代以运营效率与生态整合见长,而AI原生设备、空间计算与端侧大模型爆发临界点要求新领导者具备更强的硬件—软件—芯片垂直整合能力,特努斯作为A17芯片架构师、M系列芯片量产推手及Vision Pro光学模组总负责人,其履历高度契合下一阶段技术攻坚需求。
新任CEO约翰·特纳斯是谁?
约翰·特努斯的职业生涯堪称苹果硬件工程体系的“活体编年史”。他于1997年获宾夕法尼亚大学机械工程学士学位,大学期间即展现跨学科创造力——主导开发为四肢瘫痪者设计的机械喂食臂项目,奠定其“技术向善”的底层价值观。
2001年加入苹果后,从产品设计工程师起步,历经iPod nano结构优化、MacBook Air超薄机身研发、iPhone 6金属边框工艺突破等关键战役,2012年升任硬件工程副总裁,2019年擢升为硬件工程高级副总裁,成为库克时代最年轻的SVP级高管之一。
其核心贡献集中于三大硬件革命:
作为A系列芯片工程总负责人,主导完成从三星代工到台积电5nm制程的全链路迁移,使A14芯片晶体管密度提升40%,为M1芯片跨平台统一架构铺平道路;
Vision Pro项目中,特努斯重构光学模组设计逻辑,将Micro-OLED屏幕功耗降低35%,并首创眼动+手势+语音三模交互底层协议,被业界誉为“空间操作系统硬件基石”;
推动富士康郑州园区部署“黑灯工厂”,引入AI视觉质检系统使iPhone组装良品率从98.2%提升至99.7%,单机人工工时下降41%。
对比特努斯与库克的核心能力矩阵,我们可以看出其中的战略承接性与差异化优势:
![]()
特努斯的崛起绝非偶然,而是苹果“工程师治企”传统的必然回归。正如《财富》杂志所评:“当AI将重新定义‘计算’本质,苹果需要的不是一位商人CEO,而是一位能亲手焊上第一颗芯片的硬件诗人”。
基于其23年苹果内部履历与公开言行,特努斯的领导风格可概括为“静默型技术极客”:决策前必经72小时跨团队深度论证,会议中90%时间用于倾听工程师陈述,极少做即兴表态。
而其技术取向风格却明显凌厉,市场普遍预期,特努斯时代将终结“库克式稳健”,转向“技术激进主义”——2026年已确认立项的“iPhone Air”超轻薄项目(重量<120g、厚度<6mm)与“iRing”可穿戴AI终端,正是其技术信仰的具象化表达。
从长期战略路径转向上来看,特努斯的接任预示苹果战略重心可能性的变化有三:
第一,从“服务货币化”转向“硬件智能化”。库克时代服务收入高速增长依赖用户基数扩张与订阅捆绑,而特努斯将推动服务深度嵌入硬件基因——例如Vision Pro的“空间订阅”模式(按场景付费调用AR建模、3D渲染等算力),使服务从“附加项”变为“硬件功能组件”。
第二,从“全球单一供应链”转向“多中心韧性网络”。在维持中国80%组装产能的同时,加速推进“中国+1+X”布局:越南承担20%中低端机型组装,印度实现iPhone本地化生产,墨西哥新建M系列芯片封测厂,形成地缘风险对冲三角。
第三,从“消费电子巨头”转向“AI基础设施提供商”。特努斯已授意组建千人规模的“端侧AI实验室”,目标在2027年前实现A19芯片NPU算力突破100TOPS,支撑本地运行10B参数大模型,使iPhone成为全球首个“个人AI超算终端”。
这一转向将重塑苹果估值逻辑,摩根士丹利预测,若端侧AI战略成功,苹果2030年PE估值中枢有望从当前28倍提升至35倍,市值突破5万亿美元大关。
“运营大师”库克的15年CEO生涯
蒂姆·库克自2011年8月24日接替史蒂夫·乔布斯执掌苹果以来,以“运营大师”姿态开启长达15年的转型纪元。其任期可划分为三个战略阶段:规模扩张期(2011–2015)、生态深化期(2016–2022)与服务变迁期(2023–2026)。
![]()
库克时代的辉煌成就集中于三大领域:
第一,商业帝国规模化建设,通过强化富士康、和硕等代工体系,推动iPhone年出货量从7200万部(2011)上升至2.4亿部(2025),并以iPad、Apple Watch开辟全新品类,使苹果成为全球首家市值突破3万亿美元的公司(2022年1月)。
第二,服务生态价值重估,构建起覆盖内容订阅(Apple One)、云服务(iCloud+)、金融科技(Apple Card)及健康数据平台(Health Records)的闭环生态,服务业务毛利率达72%,显著高于硬件的38%,成为抵御硬件周期波动的核心压舱石。
第三,供应链升级,发布《中国企业责任报告2024–2025》,投入超1.2亿美元支持中国供应商绿色制造转型,推动立讯精密、比亚迪电子等7家头部厂商建成零碳工厂。
然而,挑战亦不容忽视:创新感知力弱化——被市场诟病“迭代式创新”取代“颠覆式创新”,AR/VR布局迟滞于Meta,AI大模型应用晚于微软Copilot;地缘政治风险敞口扩大——2025年美国对华加征301关税导致iPhone出口成本上升11%,迫使苹果加速越南、印度产能转移,但中国仍承担80%核心零部件组装;组织活力隐忧——高管层平均年龄达54.3岁,年轻技术骨干晋升通道收窄,2025年核心工程师流失率同比上升23%。
“果链”将有哪些变化?
库克时代的中国供应链战略可以用一句话概括:深度绑定,不可替代。苹果将中国打造为全球供应链的核心枢纽——全球前100家核心供应商中,80家位于中国。库克在今年3月出席中国发展高层论坛时明确表示:“中国依然是我们全球供应链最主要的基地”。
从企业分布来看,富士康是iPhone代工的最大承接地,欣旺达提供电池组件,蓝思科技负责玻璃盖板,鹏鼎控股供应PCB电路板,京东方则已在部分产品线中切入屏幕供应体系。
从现状来看,2026财年第一季度大中华区营收达255亿美元,同比大涨38%,iPhone 17系列是主要拉动因素。过去5年,苹果在深圳和上海的“应用研究实验室”累计投入逾10亿元,持续强化在华研发能力。苹果COO萨比赫·汗已访华50多次,每一次行程都在深化供应链合作。
![]()
这种深度依存是双向赋能的结果,苹果通过“供应商能力提升计划”(SCAP)向中国伙伴输出精密制造标准,过去五年助力127家中国厂商通过ISO/TS 16949认证;中国则以世界最快的工程响应速度(新品试产周期压缩至18天)、最完整的产业集群(从稀土提炼到纳米镀膜全覆盖)反哺苹果创新效率。
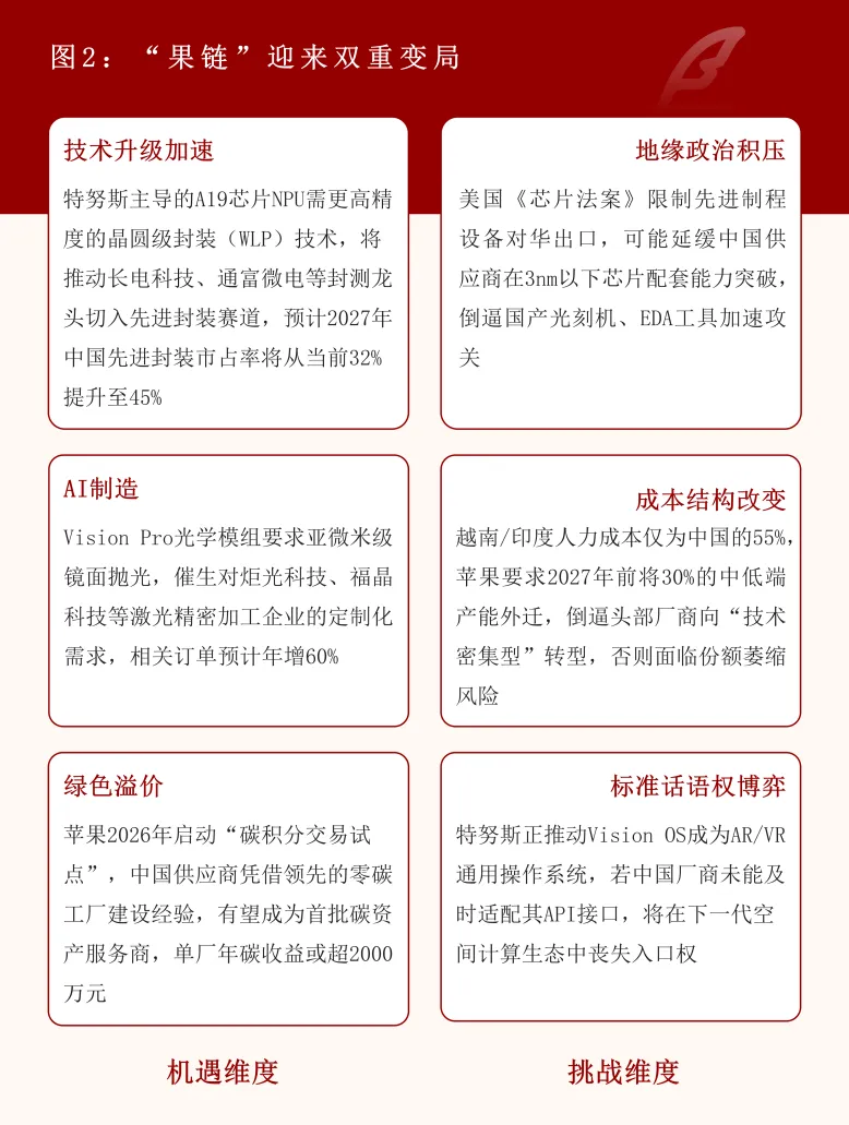
展望新领导层下的供应链前景,特努斯时代中国供应链面临的将是“危中寻机”的双重变局。
![]()
结语
从乔布斯到库克再到特纳斯,苹果走过了三代CEO的权力交接。1976年,乔布斯和沃兹尼亚克在车库中创立了这家公司;半个世纪后,苹果已成为市值4万亿美元的全球科技巨擘。
库克交出的是一份堪称完美的商业答卷:4万亿美元市值、4160亿美元年营收、千亿美元服务业务。他对苹果的塑造已深刻到足以让一个命题成立——“苹果早就不只是乔布斯的苹果,更是库克的苹果”。
特纳斯接手的同样不仅是一家商业巨擘,更是一家亟待解答“下一个十年”命题的科技公司。摆在特纳斯面前的核心问题是:一位把硬件做到极致的CEO,能不能同时把AI做对?
对中国苹果产业链而言,这场交接既是延续也是变局。延续的是苹果与中国的深度共生关系——80家核心供应商扎根中国,这一基本盘短期内不会改变。变局在于,特纳斯时代的苹果可能以更激进的姿态推动硬件技术革新,而每一次新品的推出,都是中国产业链企业订单和利润重新分配的契机。
参考资料:
[1]苹果官方公告:Apple Newsroom
[2]苹果SEC财报文件:10-K/10-Q报表(2011-2025财年)
[3]苹果新帅,啥来头,澎湃新闻







快报
根据《网络安全法》实名制要求,请绑定手机号后发表评论