文 | 脑声常谈
我们通常认为情绪问题(比如焦虑、抑郁)主要和神经元有关,但其实大脑里还有一类数量更多、长期被忽视的“配角”细胞:星形胶质细胞。它们过去被认为只是给神经元“打下手”的支持细胞,但现在科学家发现,它们其实能主动参与调节大脑信号,影响情绪和行为。
基于此,军事医学研究院王以政团队在《Cell Reports》杂志发表了“Astrocytic modulation of GABA transmission in the VTA limits progression of anxiety- and depressionlike behaviors in adult mice”揭示了星形胶质细胞对腹侧被盖区(VTA)GABA传递的调控可限制成年小鼠焦虑样和抑郁样行为的发展。
![]()
军事医学研究院王以政研究员和李佳妮助理研究员为该研究的共同通讯作者。军事医学研究院杜军博士和刁华鹏博士为论文的共同第一作者。
作者发现,对压力有反应的VTA星形胶质细胞可减弱对多巴胺能神经元的抑制作用,从而缓解成年小鼠焦虑样和抑郁样行为的发展。应激源特异性地引发VTA星形胶质细胞内Ca²⁺水平升高。通过光遗传学激活VTA星形胶质细胞,可经由GABA能中间神经元突触前的腺苷A1受体解除对多巴胺能神经元的抑制,产生抗焦虑和抗抑郁效应。若通过下调星形胶质细胞中的2型肌醇1,4,5-三磷酸受体(IP3R2)来破坏Ca²⁺信号传导,则会增强对多巴胺能神经元的抑制。在VTA星形胶质细胞中敲低IP3R2或损害星形胶质细胞胶质递质释放的小鼠,表现出焦虑样表型并对诱发抑郁样行为的慢性应激更为敏感。综上所述,作者的研究揭示了VTA中存在一群对压力有反应的星形胶质细胞,并强调了它们在限制焦虑样和抑郁样行为发展中的关键作用。
![]()
图一 应激源诱导了VTA星形胶质细胞中Ca²⁺水平的升高
已有研究表明,星形胶质细胞的活动与细胞内钙离子(Ca²⁺)信号密切相关。为探究腹侧被盖区(VTA)星形胶质细胞在应对厌恶刺激时的潜在作用,作者首先利用光纤记录系统,在自由活动的小鼠中监测了VTA星形胶质细胞内的Ca²⁺动态变化。
多种应激刺激,包括悬尾、束缚应激和电足底刺激均在注射GCaMP6f的小鼠中引起显著的Ca²⁺荧光信号升高,而在对照小鼠中未检测到星形胶质细胞的Ca²⁺反应。此外,与对照小鼠相比,GCaMP6f注射小鼠在应激期间Ca²⁺荧光瞬变的曲线下面积显著增加。相比之下,奖赏刺激(包括蔗糖或食物摄入以及与雌性小鼠的社会互动)并未改变GCaMP6f注射小鼠VTA星形胶质细胞中的Ca²⁺荧光信号。
综上所述,VTA星形胶质细胞特异性地被应激刺激激活,而非奖赏刺激。
![]()
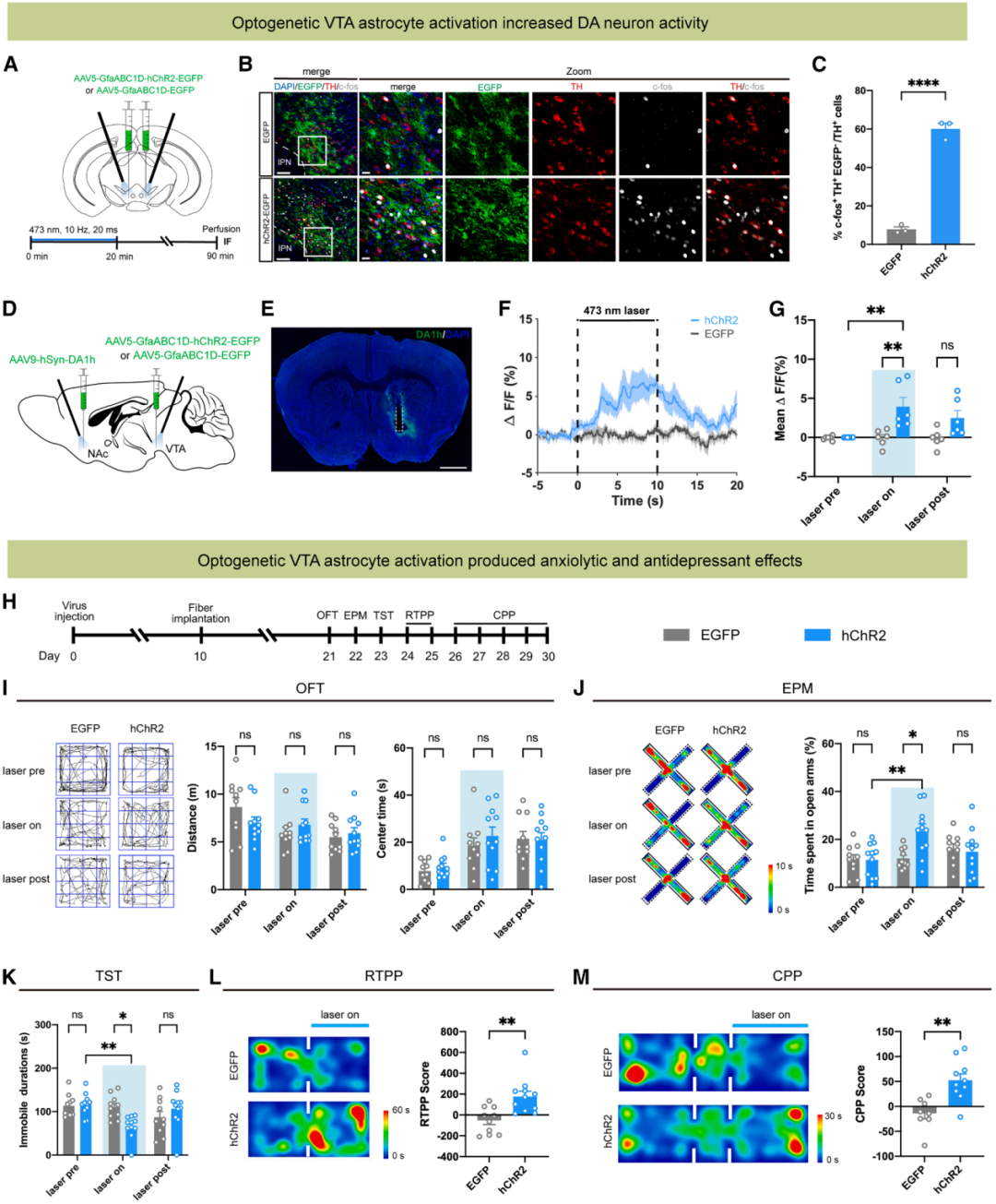
图二 光遗传学激活VTA星形胶质细胞可增强多巴胺能神经元的活动,并产生抗焦虑和抗抑郁效应
研究人员发现,激活VTA的星形胶质细胞可显著增强多巴胺能神经元活性,并促进NAc中多巴胺的释放。
行为学实验显示,这种激活能有效缓解小鼠的焦虑样行为(如在高架十字迷宫(VisuTrack,上海欣软)中更倾向于探索开放臂)、减轻抑郁样表现(悬尾实验中不动时间减少),并诱导明显的奖赏效应(小鼠偏好与光刺激配对的环境VisuTrack,上海欣软)。
进一步机制研究表明,当使用D1多巴胺受体拮抗剂SCH23390阻断多巴胺信号后,上述抗焦虑、抗抑郁及奖赏作用均被完全消除。
这些结果表明,VTA星形胶质细胞通过调控D1受体依赖的多巴胺通路,发挥情绪调节和正向强化作用,揭示了胶质细胞在情感行为中的关键角色。
![]()
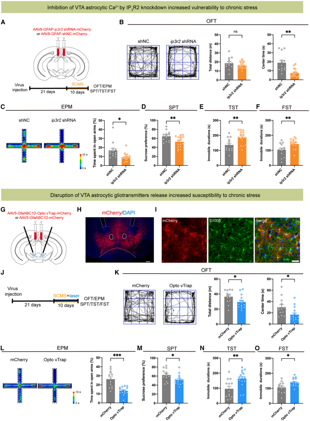
图三 破坏VTA星形胶质细胞的功能会增加应激所致的抑郁易感性
为探究VTA星形胶质细胞的钙信号是否影响情绪行为,研究人员通过下调其关键钙通道蛋白IP3R2(表达ip3r2 shRNA)来干扰Ca²⁺依赖的活性。结果显示,在正常状态下,这些小鼠并未表现出明显抑郁样行为,但在旷场实验和高架十字迷宫中探索中心区或开放臂的时间显著减少,提示出现焦虑样表现。更重要的是,在经历10天慢性温和不可预知应激后,IP3R2被抑制的小鼠不仅焦虑加重,还出现了典型的抑郁样行为如糖水偏好下降、悬尾和强迫游泳中不动时间增加。
类似地,当研究人员用光遗传工具(Opto vTrap)特异性抑制VTA星形胶质细胞释放胶质递质时,小鼠在应激条件下同样表现出更强的焦虑和抑郁样反应,包括活动减少、回避开放空间、快感缺失和行为绝望。
综上,VTA星形胶质细胞的Ca²⁺信号及其胶质递质释放对维持情绪稳态至关重要:一旦功能受损,虽在平静状态下影响有限,却会显著增加个体对慢性应激的脆弱性,削弱其抵抗焦虑和抑郁的能力,说明这类胶质细胞在情绪保护中扮演着“缓冲器”角色。
![]()
图四 全文摘要图
总结
本研究阐明了VTA星形胶质细胞在应激过程中通过调控GABA向多巴胺能神经元的传递,从而缓解焦虑和抑郁的发展,具有重要作用。这些发现深化了作者对VTA星形胶质细胞与多巴胺能神经元在应激反应中复杂相互作用的理解,并为开发针对应激相关疾病的新型治疗策略提供了重要启示。
- 文章来源:https://doi.org/10.1016/j.celrep.2025.115824







快报
根据《网络安全法》实名制要求,请绑定手机号后发表评论