文 | 脑声常谈
遭遇车祸、意外事故后,不少人会留下挥之不去的恐惧记忆,甚至发展成创伤后应激障碍(PTSD)。
目前的治疗,都是在形成创伤记忆之后想办法擦掉。
但如果能在恐惧记忆刚形成的时候,就阻止它留存在大脑里呢?
2025年3月17日,武汉大学中南医院李翔、彭勉团队在《Cell Reports》上发表的研究《Dexmedetomidine inhibits fear memory consolidation via the astrocyte-specific Srebf1Phgdh pathway in the prelimbic prefrontal cortex》,给出了一个令人惊喜的答案:
一款临床常用的镇静药——右美托咪定,在亚麻醉剂量下,能通过星形胶质细胞里的Srebf1-Phgdh通路,抑制恐惧记忆的巩固。该研究为创伤后应激障碍的预防和干预提供了新机制与新靶点。
![]()
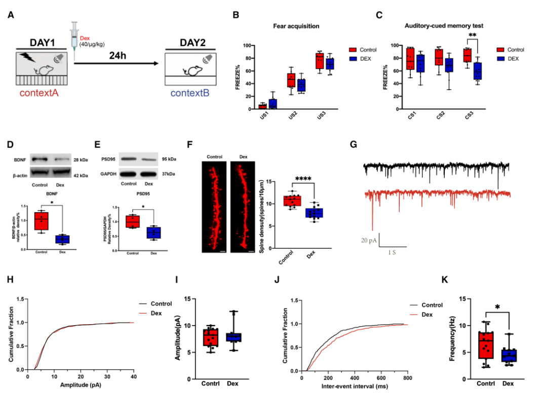
一款老药的新用途
研究者给小鼠进行恐惧条件反射训练,然后在记忆巩固的关键窗口期,注射亚麻醉剂量的右美托咪定。结果发现:小鼠的恐惧反应(僵住时间)显著减少,焦虑样行为得到缓解,但正常的恐惧消退能力没受影响。这说明药物不是让小鼠“忘了怕”,而是阻止了恐惧记忆被过度巩固。
进一步检测发现,给药后小鼠前额叶前边缘皮层里的突触稳定性受损:BDNF、PSD95等突触相关蛋白减少,树突棘密度降低,兴奋性突触后电流频率下降。也就是说,右美托咪定通过破坏突触稳定性,阻止恐惧记忆巩固。
![]()
锁定关键分子:Srebf1,而且只在星形胶质细胞里
转录组测序发现右美托咪定使小鼠前额叶前边缘皮层 Srebf1 的 mRNA 上调,但核内活性蛋白 nSrebf1 减少。
接下来用病毒敲低技术,分别在不同类型的细胞里敲低Srebf1:敲低星形胶质细胞的Srebf1 → 复刻了右美托咪定的效果,恐惧记忆巩固被抑制,突触稳定性受损;敲低神经元或小胶质细胞的Srebf1 → 没效果。
因此,以上结果表明Srebf1是右美托咪定的关键靶点,而且它的作用具有细胞特异性——只在星形胶质细胞里管用。
![]()
Srebf1下游是什么?
ChIP 实验证实 Srebf1 可结合 Phgdh 启动子,右美托咪定显著降低该结合能力,使 Phgdh 表达下调。星形胶质细胞特异性敲低 Phgdh会抑制小鼠恐惧记忆巩固,而过表达 Phgdh 则能逆转右美托咪定的作用。
也就是说 Phgdh 是 Srebf1 下游的关键靶基因,也是右美托咪定发挥作用的核心环节。
![]()
最终的信使——D-丝氨酸
Phgdh是D-丝氨酸合成的限速酶。D-丝氨酸是NMDA受体的共激动剂,对突触可塑性至关重要。外源性补充D-丝氨酸,能恢复Phgdh敲低小鼠的恐惧记忆巩固能力。
这说明,右美托咪定通过 Srebf1-Phgdh 通路减少 D - 丝氨酸合成,进而影响 NMDA 受体功能,破坏突触稳定性,最终抑制恐惧记忆巩固。
![]()
全文总结
本研究以小鼠为实验模型,围绕创伤后应激障碍的核心机制 —— 恐惧记忆异常巩固展开研究,发现临床常用镇静药右美托咪定的亚麻醉剂量可有效抑制恐惧记忆巩固,缓解创伤后应激障碍样行为:
右美托咪定 → 抑制星形胶质细胞Srebf1入核 → Srebf1无法结合Phgdh启动子 → Phgdh表达下调 → D-丝氨酸合成减少 → NMDA受体功能受影响 → 突触稳定性下降 → 恐惧记忆巩固被抑制。
![]()
- 原文链接:https://doi.org/10.1016/j.celrep.2026.117125







快报
根据《网络安全法》实名制要求,请绑定手机号后发表评论