文 | 脑声常谈
我们的大脑有一道“智能安检门”血脑屏障,它由脑内微血管的内皮细胞紧密连接而成,既能阻挡毒素和病菌入侵,又允许营养物质通过。一旦这道屏障“漏了”,有害物质就会进入大脑,引发炎症、神经损伤,甚至导致阿尔茨海默病等神经退行性疾病。
基于此,中山大学附属第五医院何欢欢&单鸿&涂秋云&刘飞研究团队在《Cell Reports》杂志发表了“DEAD-box helicase DDX24 is essential for endothelial mitochondrial function to maintain the blood-brain barrier”揭示了DEAD-box解旋酶DDX24对维持内皮细胞线粒体功能至关重要,从而保障血脑屏障的完整性。
![]()
作者发现DEAD-box RNA解旋酶24(DDX24)是BBB的一个关键调控因子。内皮细胞特异性敲除Ddx24的小鼠(Ddx24ECKO)表现出学习和记忆障碍并伴有血脑屏障通透性增加。
此外,在人脑微血管内皮细胞(hCMEC/D3)中敲低DDX24会通过occludin蛋白的磷酸化和线粒体功能障碍破坏屏障功能。靶向抑制NADPH氧化酶可有效减轻Ddx24ECKO小鼠的血脑屏障高通透性并改善其学习与记忆缺陷。
DDX24蛋白能够结合PPFIA4 mRNA并增强其稳定性。与DDX24的功能一致,PPFIA4的敲低同样会损害hCMEC/D3细胞的线粒体稳态和屏障功能。重要的是,过表达DDX24可缓解Aβ1-42诱导的屏障损伤。该研究揭示了DDX24通过调控内皮细胞线粒体功能在维持血脑屏障完整性中的关键作用,为治疗血脑屏障相关疾病提供了潜在的治疗靶点。
![]()
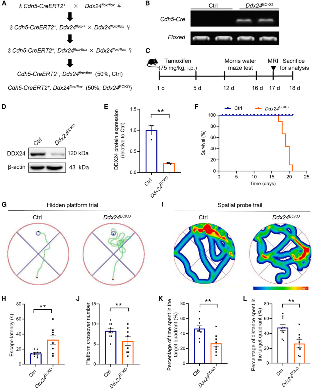
图一 小鼠内皮细胞特异性敲除Ddx24会导致学习和记忆障碍
为了研究DDX24在内皮细胞中的特异性作用,作者将内皮细胞特异性Cre小鼠与Ddx24flox/flox小鼠杂交从而实现所有内皮细胞中Ddx24的缺失。通过基因鉴定确认Cre/flox小鼠后,连续5天腹腔注射他莫昔芬,13天后取脑。分离脑微血管,流式检测CD31证实内皮细胞纯度并通过Western blot和qPCR验证Ddx24在脑微血管内皮细胞中成功敲除。
此外,内皮细胞特异性Ddx24敲除小鼠的寿命较对照组更短,体重也略低。
有趣的是,这些敲除小鼠表现出学习和记忆障碍,在Morris水迷宫实验(VisuTrack,上海欣软)中表现为逃避潜伏期延长。与对照组相比,它们穿越目标象限的次数减少,在目标象限停留的时间和游过的距离也显著降低。
这些结果表明,内皮细胞中的DDX24在维持正常脑功能中发挥关键作用。
![]()
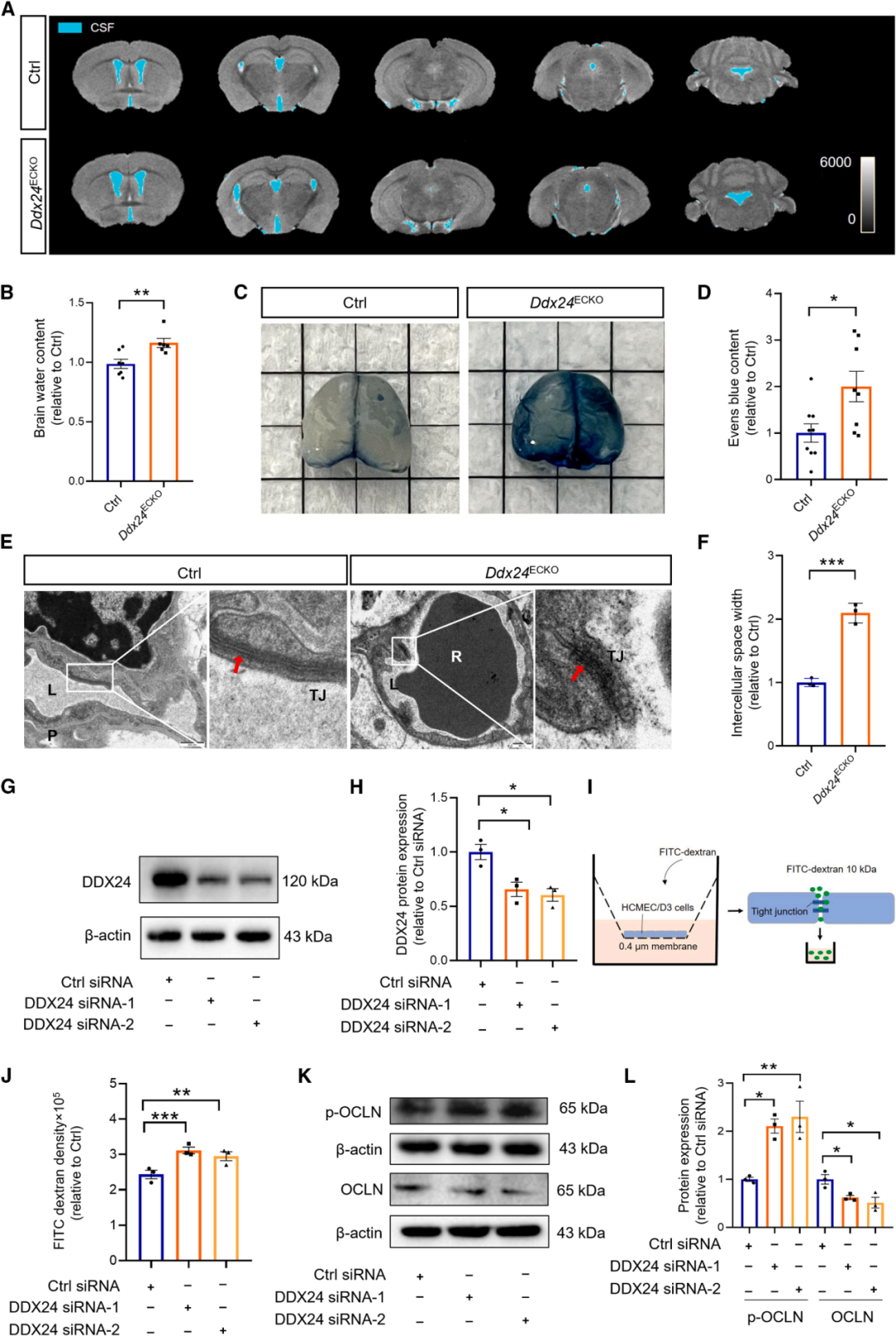
图二 内皮细胞特异性缺失Ddx24会导致血脑屏障通透性增高
为探究Ddx24敲除导致学习记忆障碍的原因,研究人员利用9.4T小动物MRI发现:内皮特异性敲除Ddx24后,小鼠脑脊液增多、出现脑水肿,但脑血管直径未变。同时,血脑屏障通透性增加,伊文思蓝渗漏增多,紧密连接结构受损。
在人脑微血管内皮细胞(hCMEC/D3)中敲低DDX24后,荧光葡聚糖渗漏显著上升;进一步分析显示,紧密连接蛋白occludin的磷酸化水平升高、总量下降,这一现象也在敲除小鼠脑血管中得到验证。而ZO-1和claudin-5则无明显变化。
此外,血脑屏障破坏引发了神经炎症:小胶质细胞和星形胶质细胞被激活,并伴随胆碱能神经元异常。
综上,内皮细胞中的DDX24对维持血脑屏障完整性至关重要,其缺失会破坏屏障功能,引发脑水肿、神经炎症和认知障碍。
![]()
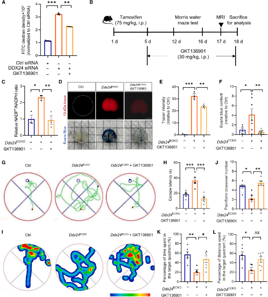
图三 抑制NADPH氧化酶可改善因内皮细胞缺失Ddx24所导致的血脑屏障功能紊乱
为应对DDX24缺失引起的线粒体功能障碍,作者使用NADPH氧化酶抑制剂GKT136901处理DDX24缺陷的细胞。葡聚糖通透性实验显示,预先使用GKT136901抑制NADPH氧化酶可有效阻止异硫氰酸荧光素标记的葡聚糖穿过hCMEC/D3细胞层。
为在体内重现这一效果,将GKT136901腹腔注射给予Ddx24内皮特异性敲除小鼠。治疗后,氧化型NADPH水平显著降低。此外,该治疗明显减轻了敲除小鼠中伊文思蓝和10 kDa荧光示踪剂的血脑屏障渗漏。同时,GKT136901治疗也缓解了这些小鼠的线粒体形态异常和紧密连接结构破坏。GKT136901还挽救了因Ddx24敲除所导致的学习和记忆障碍。
综上所述,这些结果表明,内皮细胞中的DDX24通过调控线粒体功能来维持血脑屏障稳态。
![]()
图四 全文摘要图
总结
研究发现,AD模型中脑微血管内皮细胞的DDX24表达下降,而过表达DDX24可减轻Aβ诱导的血脑屏障损伤,提示其具有保护作用。值得注意的是,DDX24在神经元中却可能促进AD病理,显示其功能具有细胞类型特异性。该研究揭示了DDX24在维持血脑屏障稳态中的关键作用,为AD等疾病提供了新治疗靶点。
- 文章来源:https://doi.org/10.1016/j.celrep.2025.116428







快报
根据《网络安全法》实名制要求,请绑定手机号后发表评论