文 | 脑声常谈
身边有心脏病史的人,似乎更容易焦虑、情绪低落?这不是错觉,是临床早就观察到的现象。心梗患者术后抑郁的发生率,远高于普通人群。
但心脏的损伤,是怎么影响到大脑的情绪状态的?
2026年3月18日,深圳龙华区中心医院赵艳丽、匡文斌团队在《Scientific Reports》上发表的研究《Homovanillic acid improves anxiety by regulating F4/80+ microglia/macrophage in adult mice with neonatal cardiac injury 》,找到了一个可能的答案:
高香草酸(HVA)在心脏受伤后会显著减少,而这种物质的减少,会让大脑海马区的免疫细胞数量变化,最终导致焦虑。该研究证实 HVA 或为心血管疾病相关行为症状的潜在临床靶点。
![]()
心脏受伤后,会引起谁的改变?
研究者用新生小鼠做心脏冷冻损伤模型,模拟早期心脏受损。然后通过LC-MS代谢物检测,分析损伤后心肌里的代谢物变化。结果发现,有9种代谢物下调,7种上调。
其中高香草酸(HVA)是下调最显著的之一,而且只富集在酪氨酸代谢通路里。同时,和HVA直接相关的SAH、酮戊二酸也一起下调,间接相关的苏氨酸、鸟氨酸则上调。
也就是说,心脏受伤后,体内的 HVA 会明显减少,还会带动相关代谢物质发生变化。
![]()
HVA作用是什么?
补充 HVA 后,通过Masson 染色、免疫荧光染色、RT-qPCR检测发现,损伤心脏的纤维化程度、炎症因子表达无变化,LC3B 荧光强度也未改变,说明 HVA 对心脏修复和炎症无作用。
但 HVA 能降低心脏、大脑重量与体重的比值,抑制心肌肥厚,同时显著降低胸腺重量与体重的比值,提示HVA不参与心脏修复,但它可能通过别的途径影响身体,尤其是大脑。
![]()
HVA能改善焦虑吗?
研究者先做了一组临床调研:用匹兹堡睡眠质量指数发现,心梗患者的睡眠质量确实更差——说明情绪问题真实存在。
小鼠旷场实验显示,未补充HVA的损伤小鼠,在旷场中心区域停留时间短、移动距离少——典型的焦虑样行为;补充HVA的损伤小鼠,这些指标都显著改善——它们不那么焦虑了。
说明 HVA 能有效缓解新生心脏损伤小鼠成年后出现的焦虑问题。
![]()
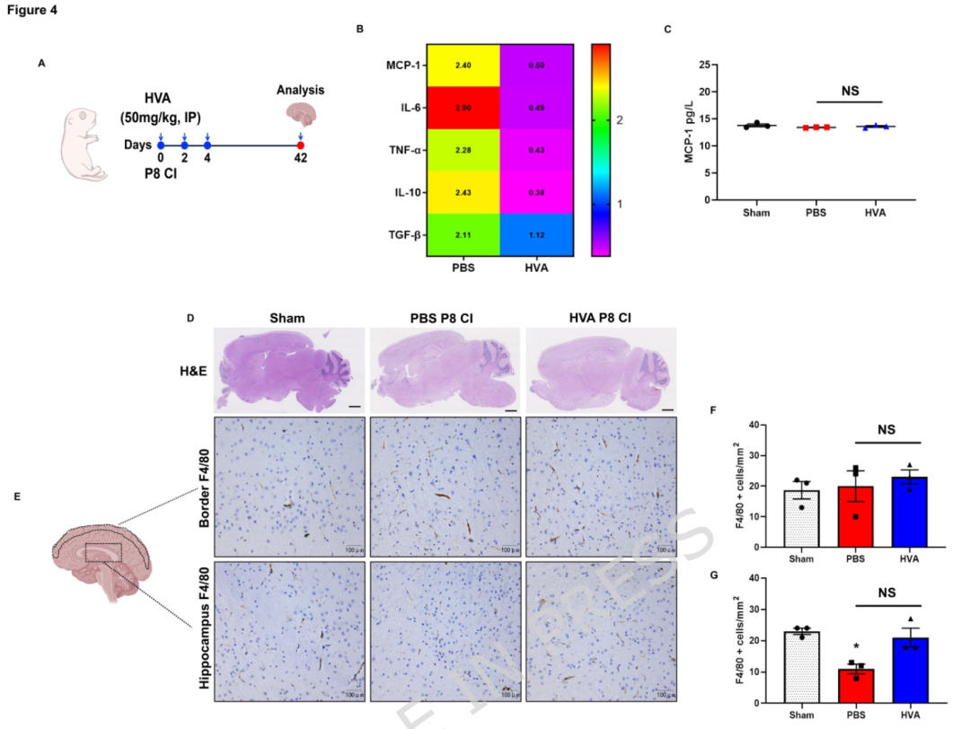
HVA是怎么缓解焦虑的?
利用RT-qPCR、ELISA、免疫组化检测发现,HVA 处理后小鼠大脑中促炎因子略有下调但无显著差异,MCP-1 的 mRNA 和蛋白表达也无变化。但海马区 F4/80 + 小胶质细胞 / 巨噬细胞数量显著增加,脑边界区该细胞数量无差异。
说明 HVA通过调控海马区的免疫细胞,来改善焦虑。
![]()
全文总结
本研究围绕心脑轴展开,揭示了心脏到大脑的一条代谢通路:
新生心脏损伤 → 心肌HVA合成减少 → 海马区F4/80+免疫细胞数量异常 → 成年后出现焦虑样行为;补充HVA → 恢复海马区免疫细胞数量 → 焦虑改善。
最终证实 HVA 可作为心血管疾病相关行为症状的潜在临床干预靶点,为心脑轴的代谢调控机制研究提供了新的实验依据。
- 原文链接:https://doi.org/10.1038/s41598-026-43510-y







快报
根据《网络安全法》实名制要求,请绑定手机号后发表评论