文 | 脑声常谈
在快节奏的现代生活中,我们常常观察到一种看似矛盾却极具生存智慧的现象:当人们遭遇突发危机或极度紧张时(例如运动赛场上的激烈对抗或紧急救援现场),身体往往能暂时“屏蔽”剧烈的疼痛感,从而保持行动能力以应对威胁。这种现象被称为“应激诱导镇痛”(Stress-Induced Analgesia, SIA),它是生物体在进化过程中形成的一种关键自我保护机制。然而,尽管这一现象广为人知,其背后精确的神经环路机制长期以来却笼罩在迷雾之中。
基于此,2026年3月16日,苏黎世大学药理学与毒理学研究所Hanns Ulrich Zeilhofer研究团队在《Neuron》杂志发表了“GABAergic Gbx1 neurons of the superficial dorsal horn are critical elements of a spinal circuit for stress-induced analgesia”揭示了浅层背角中的GABA能Gbx1神经元是介导应激性镇痛脊髓回路的关键要素。
![]()
这项研究鉴定出脊髓背角浅层中表达转录因子Gbx1的一组特定 GABA能中间神经元,是介导应激性镇痛(SIA)的核心机制。实验表明,抑制这群神经元虽不影响基础痛觉,但能完全阻断游泳应激诱导的镇痛效应。通过逆向追踪与光遗传学技术,研究进一步揭示了其背后的“去抑制环路”:这些Gbx1神经元接收来自延髓头端腹内侧区(RVM)的抑制性输入,并反过来抑制投射至外侧臂旁核(lPBN)的疼痛中继神经元。这一发现确立了Gbx1神经元作为脊髓上位疼痛调节的关键枢纽,阐明了大脑高级中枢如何通过精确调控脊髓本地抑制性环路来实现应激状态下的镇痛。
![]()
图一 成年小鼠脊髓中表达Gbx1细胞的分布与分子特征鉴定
这项研究通过多重标记实验确证了Gbx1是操控脊髓背角抑制性神经元的理想驱动基因。
研究发现,Gbx1神经元在脊髓浅层(I-II层)与深层(III-IV层)呈现出显著的化学解剖差异:其本质为纯抑制性神经元,与vGat、Pax2等标记物高度共定位,而完全不表达vGlut2等兴奋性标记。具体而言,浅层Gbx1神经元主要是GABA能,涵盖了几乎所有的甘丙肽(Galanin)神经元及多数NPY神经元;而深层Gbx1神经元则倾向于甘氨酸能,并部分共表达PV。
这种清晰的分子表征为精准靶向特定层级的抑制性环路提供了可靠的解剖学基础。
![]()
图二 化学遗传学激活表达Gbx1的神经元降低对急性伤害性刺激的敏感性
作者利用化学遗传学技术揭示了Gbx1神经元对痛觉调控的特异性。
实验证实,在静息状态下,抑制这群神经元并不会改变急性痛觉阈值,表明它们不参与基础伤害性感受的调节,但会导致对无害机械刺激(如轻触、刷拭)的敏感性增加。
相比之下,激活Gbx1 神经元则能产生强效的全身性镇痛作用,不仅显著延长了热、冷及机械刺激的反应时间,还大幅减少了福尔马林实验中的舔舐行为,表明其调节范围涵盖了从脊髓反射到上位中枢的疼痛处理。
此外,这种调节具有感觉特异性,不影响运动协调能力。
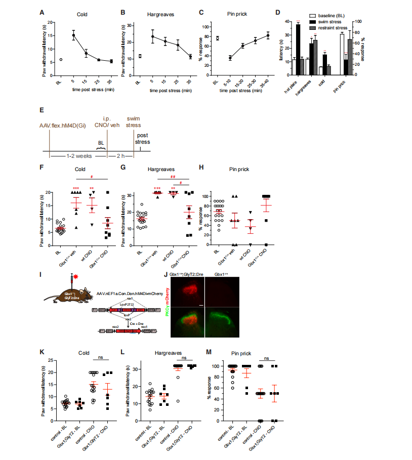
![]()
图三 抑制脊髓Gbx1神经元可阻断应激诱导的镇痛作用
作者进一步探究脊髓背角浅层Gbx1神经元是否是介导SIA的关键生理枢纽。
研究发现,强迫游泳应激能显著提升冷、热及机械痛觉阈值,而通过化学遗传学特异性抑制Gbx1神经元可完全消除这一镇痛效应。
利用双重组酶系统进行的精细空间解析证实,介导镇痛的关键群体并非位于背角深层,而是聚焦于背角浅层。此外,排除实验表明这种镇痛并非源于游泳过程中的物理降温或体力运动,而是由急性心理应激驱动。
这一发现阐明了应激状态下机体如何通过激活特定的脊髓抑制性回路,实现对伤害性信息的防御性阻断。
总结
综上所述,作者的研究揭示了一条未知的急性应激诱导镇痛的去抑制回路。该回路始于RVM,经由浅背角的GABA能神经元,最终投射至特异性的伤害性感受I层投射神经元。本研究阐述了该回路在健康小鼠体内的功能。未来,探究该回路的特性在慢性疼痛病理状态下或抑郁心理状态中如何发生改变,将具有重要的科学意义。
文章来源:
https://doi.org/10.1016/j.neuron.2026.01.033







快报
根据《网络安全法》实名制要求,请绑定手机号后发表评论