文 | 脑声常谈
为什么有人经历过创伤后,即便危险已经消失,依然会深陷恐惧难以摆脱?就像有人遭遇过车祸后,即便时隔很久,看到车流仍会莫名恐慌,连正常的出行都受影响?这背后藏着大脑神经环路的调控奥秘,而这篇研究就为我们揭开了其中关键。
2026年3月11日,美国伊利诺伊大学Stephen Maren团队在《PNAS》上发表的研究,追踪到了答案:应激激活了蓝斑→杏仁核通路,让本该被抑制的前额叶皮层彻底紊乱了。
该研究标题为《Locus coeruleus–amygdala circuit disrupts prefrontal control to impair fear extinction》本研究发现LC去甲肾上腺素能神经元的激活会模拟应激刺激,通过激活BLA投射至vmPFC的通路,抑制vmPFC的神经活动,进而损害恐惧消退学习,而向基底外侧杏仁核注入普萘洛尔可缓解该效应,证实基底外侧杏仁核是蓝斑调控前额叶皮层、介导应激诱导恐惧消退障碍的关键节点。
![]()
恐惧消退失败,是谁在捣乱?
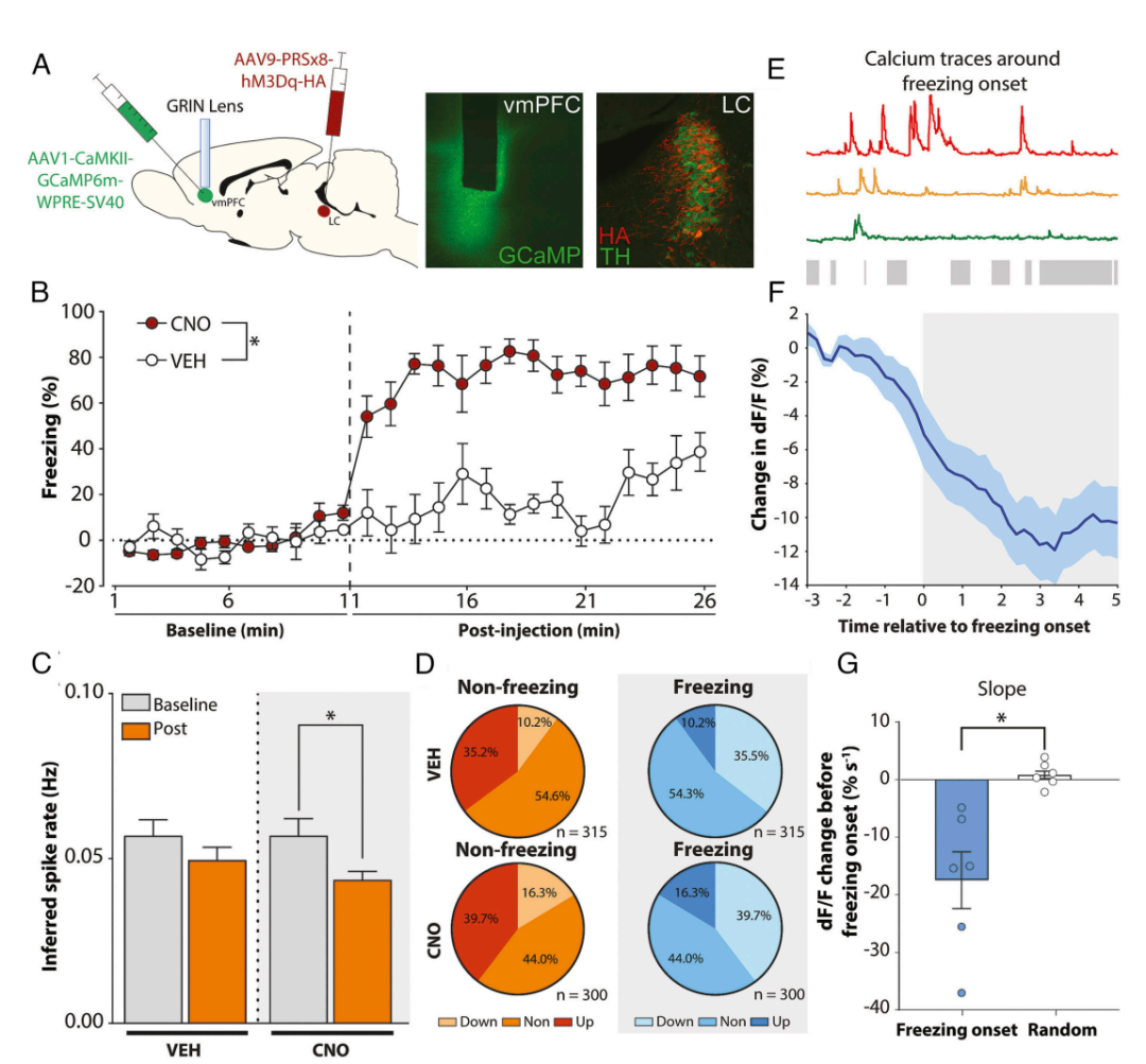
研究者用化学遗传学激活大鼠的蓝斑核(LC)——大脑里释放去甲肾上腺素、负责应激反应的核心脑区。结果大鼠出现强烈的恐惧僵住行为。
同时,他们用钙成像监测腹内侧前额叶皮层(vmPFC)——大脑里负责抑制恐惧的脑区。发现vmPFC神经元的放电频率显著降低。
而且,vmPFC活动的降低出现在恐惧行为之前,说明这是引发恐惧的神经基础,而非恐惧带来的结果。
![]()
蓝斑激活,真的能模拟应激吗?
研究者要确认:用人工手段激活蓝斑,和真实应激是不是一回事?
他们对比了蓝斑激活和足底电击(经典应激源)的效果,结果显示,两者都让大鼠产生强烈的恐惧僵直行为;两者都抑制了vmPFC的神经活动;大部分vmPFC神经元对两种刺激的反应一致,均表现为放电减少。
这表明人工激活蓝斑能精准模拟自然应激的神经和行为效应,证实蓝斑是应激引发恐惧的核心靶点。
![]()
蓝斑是如何抑制vmPFC的?
蓝斑不直接连接vmPFC。那信号是怎么传过去的?
研究者锁定了基底外侧杏仁核(BLA)——一个与情绪记忆密切相关的脑区。然后他们在BLA注入普萘洛尔——一种β肾上腺素能受体拮抗剂,相当于在杏仁核拦截蓝斑传来的信号。结果显示,vmPFC的神经活动和群体动态恢复了正常,虽然没能完全消除恐惧行为,但显著缓解了恐惧消退障碍。
因此,蓝斑对vmPFC的抑制,需要通过杏仁核的β受体来传递。
![]()
蓝斑→杏仁核,就是那条“坏回路”
利用纤维光度法和逆行病毒标记技术,发现单独激活蓝斑向基底外侧杏仁核的投射通路,足以诱发大鼠的恐惧消退障碍,而且效果会持续到消退提取阶段,同时排除了蓝斑激活增强恐惧记忆巩固的可能性。这证实蓝斑 - 基底外侧杏仁核的直接通路,是应激导致恐惧消退障碍的核心环路。
![]()
全文总结
该研究以大鼠为模型,运用化学遗传学、钙成像、纤维光度法等技术,系统解析了应激损害恐惧消退的神经环路机制,证实蓝斑去甲肾上腺素系统是核心调控者,其通过激活基底外侧杏仁核,抑制腹内侧前额叶皮层的正常功能,破坏其神经活动和群体动态,进而引发恐惧消退障碍;而阻断杏仁核的 β 肾上腺素能受体,可恢复前额叶的调控功能,缓解该障碍,明确了基底外侧杏仁核在蓝斑与前额叶之间的关键中介作用。
研究展望
研究发现,在基底外侧杏仁核注入普萘洛尔(β受体拮抗剂),能恢复vmPFC的功能,缓解恐惧消退障碍。这意味着:未来,或许可以通过靶向杏仁核的β受体,帮助那些被恐惧困住的人——在暴露疗法中,让大脑重新学会“关掉”恐惧。
原文链接:
https://doi.org/10.1073/pnas.2528250123







快报
根据《网络安全法》实名制要求,请绑定手机号后发表评论