文 | 脑声常谈
想象一下,你的大脑是一部功能极其强大的 “全景相机”。每当你经历一个重要时刻,比如第一次学会骑自行车,或者和好朋友在夕阳下野餐,大脑并不是简单地按一下快门,而是发动了一群特定的神经元,把当时的画面、声音、气味甚至是那一刻的心情,共同编织成一张密不透风的“记忆网”。
基于此,2026年3月11日,法国国家科学研究中心Gisella Vetere 研究团队在nature neuroscience杂志发表了“Deconstruction of a memory engram reveals distinct ensembles recruited at learning”揭示了记忆印迹的解构揭示了在学习过程中被招募的不同神经元集合。
![]()
作者鉴定出了在联想恐惧记忆获取期间表现出差异性活跃的非重叠背侧CA1神经元集合。将记忆获取过程细分为显著刺激呈现期或特定小鼠行为发生期,结果发现,与特定获取阶段相关的细胞单独足以驱动记忆表达并有助于恐惧记忆印迹的形成。本研究描绘了在学习过程中活跃的细胞集合的独特身份,揭示了哪些集合构成了核心记忆印迹并对记忆的形成和回忆至关重要。
![]()
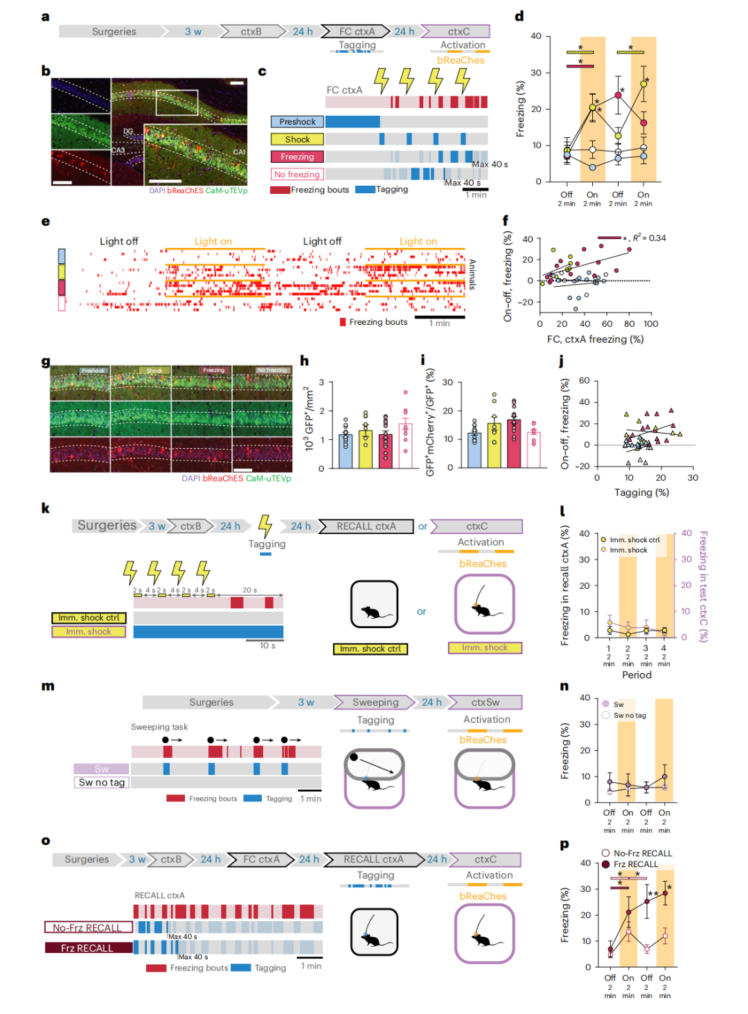
图一 光遗传学激活恐惧条件化期间f-FLiCRE标记的dCA1活跃细胞可诱发记忆提取
作者通过经典的功能获得性实验,成功验证了新型工具 f-FLiCRE 在海马记忆印迹标记中的可靠性与特异性。实验利用 f-FLiCRE 精准标记了小鼠在恐惧条件化(情境 A)电击起始后 5 分钟内的背侧 CA1 活跃神经元;次日在中性情境下,通过光遗传学特异性激活这部分细胞,成功诱发了僵直行为,证实其标记的神经元群足以支撑厌恶记忆的提取。
为了确保实验的严谨性,作者设置了多组对照:未标记组或在无电击情境(情境 B)中标记的细胞,在接受相同光刺激时均未引起僵直行为,有力证明了该标记过程的经验依赖性与情境特异性。
此外,恐惧条件化诱导的标记细胞数量显著多于中性情境,且在诱导的癫痫大面积激活实验中表现出极高的标记效率,这不仅符合高显著性事件募集更多神经元的规律,也验证了 f-FLiCRE 基于钙信号捕获活跃细胞的灵敏度。
总之,f-FLiCRE 不仅完美复现了传统即刻早基因标记法的经典结果,更凭借其更高的时间分辨率,展现出作为精确解析复杂行为序列中记忆印迹演变的新一代强有力工具的巨大潜力。
![]()
图二 背侧CA1细胞根据其在恐惧条件化过程中的活跃时间以差异化的方式整合进入记忆印迹
作者利用 f-FLiCRE 极高的时间分辨率,解构了记忆编码与回忆阶段不同时程细胞对印迹的差异化贡献。通过将恐惧条件化划分为电击前、电击中、僵直期和非僵直期四个标记窗口,研究发现:仅在电击中和僵直期活跃的神经元群在次日重激活时能驱动恐惧回忆,且“僵直组”表现出更接近自然状态的持久回忆,而“电击前”活跃细胞虽为记忆形成所必需,却无法单独诱发回忆,暗示非条件刺激诱导了表征重构。
立即电击和扫掠任务等对照实验进一步证实,该效应源于特定的联想记忆而非单纯的感觉运动反应。
值得注意的是,记忆印迹在编码与回忆阶段表现出不同的募集逻辑:编码阶段仅特定时段(电击/僵直)的细胞被选入印迹,但在回忆阶段,无论小鼠处于何种行为状态,活跃的细胞均具备驱动记忆提取的能力。这一发现通过解构印迹的亚群组成,揭示了不同神经元集合如何以差异化的方式协同构建和提取记忆。
![]()
图三 恐惧条件化情境A中标记细胞的体内钙成像
作者通过单细胞钙成像技术,在单神经元水平上解析了记忆编码与回忆阶段神经元集合的动态演变规律。研究发现,在恐惧条件化的编码阶段,背侧 CA1 区招募了四个在空间分布上接近但功能上几乎不重叠的独立细胞群(电击前、电击中、僵直、非僵直),这种低重叠率暗示了大脑对不同经验信息进行了“分类存储”。
有趣的是,尽管在回忆阶段所有亚组的神经元都会被重激活,且重激活比例相对均匀,但在神经动力学相关性上却表现出显著差异。钙事件相关性分析显示,只有编码期定义的 “僵直”细胞集合在回忆测试中依然保持了高度的同步性,而其他组别的细胞对(如“电击”细胞)则失去了这种集合特征。
通过降维与聚类分析进一步证实,僵直期对应着背侧 CA1 独特的神经活动模式。这表明,虽然记忆形成时涌现出多个功能亚群,但最终能以“整体协同”方式被重激活并驱动记忆提取的,唯有“僵直”相关细胞集合。这一结论深化了对印迹组成的理解:记忆回忆并非简单的神经元重启,而是特定功能集合同步性的精确重现。
总结
该研究不仅在方法论上验证了 f-FLiCRE 捕捉瞬时神经动态的卓越能力,更从底层机制上解析了复杂记忆是如何通过特定神经集合的精密协作,在时空维度上完成从构建到唤醒的跨越。
- 文章来源:https://doi.org/10.1038/s41593-026-02230-2







快报
根据《网络安全法》实名制要求,请绑定手机号后发表评论