文 | 脑声常谈
早发性卵巢功能不全(POI)俗称“卵巢早衰”,是指女性在40岁之前卵巢功能提前衰退,表现为月经紊乱、雌激素下降、不孕等。目前,尚无有效药物能恢复POI患者的生育能力,因为她们的卵巢里虽然可能还残留少量原始卵泡,但这些“种子”长期处于休眠状态,无法被激活发育成成熟卵子。
基于此,2026年2月5日,香港大学李嘉诚医学院临床医学院刘奎教授、香港大学深圳医院王天任博士研究团队在国际顶刊《Science》杂志发表了“Antifibrotic drug finerenone restores fertility in premature ovarian insufficiency”揭示了抗纤维化药物非奈利酮可恢复早发性卵巢功能不全患者的生育能力。
![]()
本研究通过药物重利用策略,从1297种FDA已批准药物中筛选出非奈利酮(finerenone)作为治疗POI不孕的候选药物。动物实验显示,非奈利酮可促进卵泡发育,且不影响卵母细胞与胚胎质量及子代健康;初步临床研究发现,口服非奈利酮能促进POI患者卵泡发育,获得成熟卵母细胞及可利用胚胎。非奈利酮可降低卵巢胶原沉积与纤维化解除间质纤维化对卵泡生长的物理抑制,改善卵泡微环境。研究还进一步发现尼达尼布、鲁索替尼等多种口服抗纤维化药物均能促进卵泡发育,证实卵巢间质纤维化是阻碍POI患者卵泡生长的关键可靶向因素。该研究首次提出,靶向卵巢间质、减轻纤维化是治疗POI不孕的有效策略,口服抗纤维化老药新用有望成为恢复POI患者生育能力的新方向。
![]()
图一 非奈利酮可促进小鼠卵泡发育
研究团队之前发现,颗粒细胞里的mTORC1通路激活后会增加Kit配体(KITL),KITL再结合卵母细胞上的受体就能启动小鼠原始卵泡的激活。基于这个原理,他们建立了筛选方法,从FDA批准的药物库里寻找能提高小鼠卵巢细胞中Kitl mRNA的化合物,用来找到促进小卵泡生长的潜在药物。
研究先对1297种FDA已上市药物进行初筛,选出能让Kitl mRNA上调1.2倍以上且结果稳定显著的化合物,再用小鼠卵巢体外培养和移植实验验证效果,最后通过卵巢局部注射和口服灌胃两种方式评估体内作用。
最终筛选出氟伐他汀、鲁比前列酮、达拉非尼、非奈利酮等10种候选药物,其中优先选择非奈利酮继续研究,因为它可口服、安全性好、靶点明确。实验显示,非奈利酮在较低浓度就能显著提高Kitl表达,且不同批次效果稳定,但它在分离的卵泡中不改变Kitl水平,说明它可能是通过其他细胞发挥作用。
进一步体外培养发现,非奈利酮能让原始卵泡激活并发育成初级、次级卵泡。在卵巢移植实验中,经过非奈利酮处理的卵巢移植后体积更大,长出更多窦卵泡,说明它不仅能启动卵泡激活,还能支持卵泡持续发育成熟。
![]()
图二 口服灌胃非奈利酮可促进老龄小鼠的卵泡发育
研究发现,卵巢是盐皮质激素受体(MR,由Nr3c2基因编码)高表达的器官,其表达水平甚至超过已知的非奈利酮靶器官:心脏和肾脏,提示卵巢可能是非奈利酮的潜在作用靶点。
在动物实验中,口服非奈利酮(26 mg/kg,每周两次,连续三周)显著增加雌性小鼠卵巢重量、次级卵泡和黄体数量并在18周生育观察期内提高累计产仔数,表明其可增强生育力。为排除系统性影响,单侧卵巢局部注射非奈利酮后,该侧卵泡发育明显增强,证实其作用可直接发生在卵巢局部。
更重要的是,安全性评估显示:非奈利酮不影响卵母细胞成熟、体外受精、胚胎发育及染色体稳定性;妊娠结局正常,后代出生体重、学习与记忆能力(Morris水迷宫/Y迷宫,VisuTrack,上海欣软)均无异常。综上,非奈利酮不仅能直接促进卵泡发育、改善生育功能且在生殖全过程及子代健康方面未见不良影响。
![]()
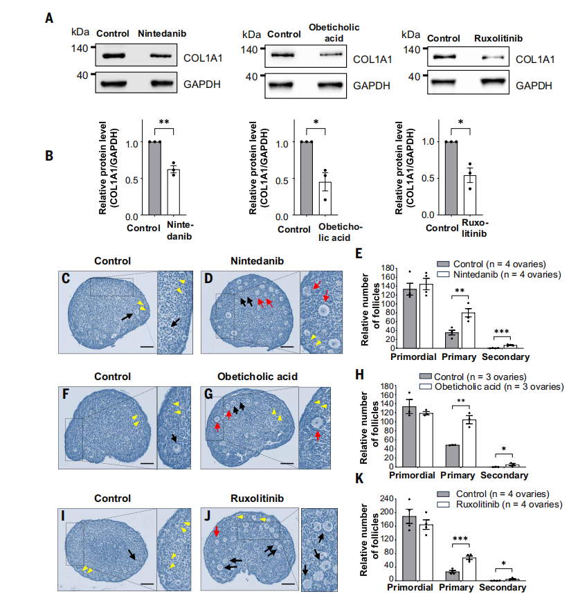
图三 其他FDA批准的口服抗纤维化药物也能促进小鼠卵巢卵泡的激活
研究发现,非奈利酮能通过抗纤维化作用促进卵泡发育,作者由此推测:其他具有抗纤维化活性的FDA批准口服药也可能有类似效果。为验证这一点,他们测试了五种已上市的抗纤维化药物:尼达尼布、奥贝胆酸、鲁索替尼、帕克替尼和菲卓替尼,它们作用机制各不相同,分别用于治疗肺纤维化、胆汁淤积性肝病或骨髓纤维化。
实验显示,这些药物在小鼠卵巢成纤维细胞中均能显著降低纤维化标志物(如Col1a1、Col3a1、Acta2)的mRNA和COL1A1蛋白水平,证实其有效抑制卵巢纤维化。更重要的是,在出生后第8天的小鼠卵巢培养模型中,所有五种药物都能显著促进原始卵泡激活,使初级和次级卵泡数量明显增加。
这表明:并非某条特定信号通路,而是“抗纤维化”这一共性作用,通过减轻卵巢间质的纤维沉积,为卵泡发育“松绑”,从而激活休眠卵泡。该发现提示,多种现有抗纤维化药物或可“老药新用”,为卵巢功能减退或早发性卵巢功能不全患者提供新的生育力恢复策略。
总结
作者提出了一种恢复POI患者生育能力的治疗策略:利用抗纤维化药物靶向卵巢间质纤维化从而间接促进卵泡发育。因此,进一步在临床上评估已获批的口服抗纤维化药物激活患者小卵巢卵泡的能力,为将这些药物重新用于治疗POI相关不孕症提供了充满希望的路径。本研究也凸显了现有FDA批准的抗纤维化药物在恢复POI患者生育力方面的广阔潜力。
文章来源:
https://doi.org/10.1126/science.adz4075







快报
根据《网络安全法》实名制要求,请绑定手机号后发表评论