文 | 脑声常谈
你有没有过这样的时刻?
压力大时,拆开一包薯片,等回过神来,袋子已经空了。
这不是你意志力差,是你的大脑里有一条回路,悄悄被抑制了。
2026年3月9日,东北师范大学朱筱娟、贺子轩团队在《美国国家科学院院刊》(PNAS)上发表的研究,追踪到了这条神秘的神经回路:下丘脑外侧区(LH)→ 中脑导水管周围灰质(LPAG)。
该论文标题为《 Substance P in the lateral hypothalamic area regulates binge‐like eating behaviors in mice 》,该研究发现小鼠暴食样进食时,LH Tac1 神经元活性降低,其投射至LPAG的神经回路是调控暴食的关键,且该神经元释放的 P 物质通过影响后者的谷氨酸输入、增强其兴奋性传递,进而调控暴食样进食行为,为解析暴食的神经机制提供了新视角。
![]()
暴食的时候,大脑里发生了什么?
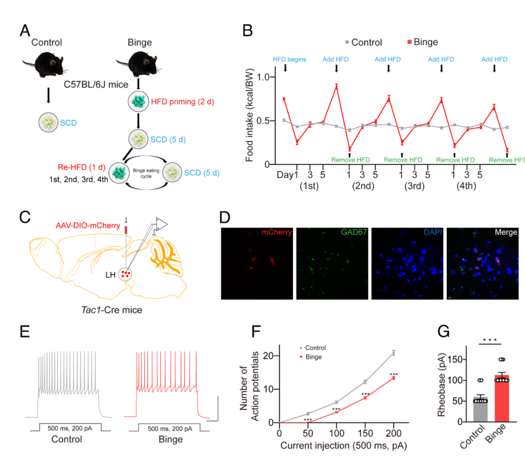
研究者先构建了小鼠暴食模型——让小鼠在短时间内摄入大量高脂食物,模拟人类的暴食行为。
结果很清晰:暴食小鼠单位体重摄入的热量,是正常小鼠的近两倍。
通过单细胞 RNA 测序分析 LH 区 Tac1 神经元,发现其主要为抑制性神经元,且与 CCK、NTS 神经元共表达。膜片钳记录显示,暴食小鼠的 LHTac1 神经元动作电位发放减少、阈强度升高,活性显著降低,说明该神经元活性变化与暴食行为直接相关。
![]()
找到暴食开关
研究者用化学遗传学精准操控这群神经元,发现抑制LHTac1神经元则小鼠暴食行为加剧;激活这群神经元则暴食行为显著缓解。
且该神经元不影响小鼠的寻食、焦虑及社交等行为。
通过顺行示踪发现,LHTac1 神经元仅向 LPAG 发出长距离投射;
进一步调控该投射回路,失活后暴食加剧,激活后暴食减少,证实 LH^Tac1→LPAG 是调控暴食的核心神经回路。
![]()
信号分子是谁?
Tac1神经元的名字,来源于它编码的一种神经肽:P物质。
RNA 干扰敲低 LH 区 Tac1 基因、阻断 LPAG 区 P 物质的 NK-1R 受体,均会促进小鼠暴食。
膜片钳记录发现,LPAG 的兴奋性神经元接收 LHTac1 神经元投射,暴食小鼠该类 LPAG 神经元兴奋性和谷氨酸介导的兴奋性突触电流显著降低,而在体外施加P物质,可以恢复这些神经元的兴奋性和突触传递效率。
因此,P物质就是这条回路传递信号的关键分子,负责让LPAG神经元保持兴奋,从而抑制暴食。当它少了,暴食就开始了。
![]()
全文总结
本研究以小鼠为模型,结合单细胞测序、化学遗传学、神经示踪、膜片钳等多种技术,明确了下丘脑外侧区 Tac1 神经元是调控暴食样进食的关键节点,其向中脑导水管周围灰质外侧区的投射回路为核心调控通路,而该神经元释放的P 物质通过增强 LPAG 神经元的谷氨酸兴奋性传递,实现对暴食行为的调控,首次揭示了 P 物质在暴食障碍神经回路中的核心作用,填补了暴食神经机制研究的空白。
研究意义
理论意义:明确了下丘脑外侧区 Tac1→LPAG 神经回路是调控暴食的核心通路,首次证实 P 物质为暴食障碍神经回路的关键节点,填补了 P 物质调控暴食行为的研究空白。
应用意义:为暴食障碍的临床干预提供了全新靶点,靶向 LH 区 Tac1 神经元或 LPAG 区 P 物质 / NK-1R 信号通路,有望开发出更高效的暴食障碍治疗药物,为进食障碍患者带来新的治疗希望。
原文链接: https://doi.org/10.1073/pnas.2524335123







快报
根据《网络安全法》实名制要求,请绑定手机号后发表评论