文 | 脑声常谈
你是否也有过慢性腰背痛、神经痛的困扰,吃止痛药怕副作用,理疗效果又甚微?全球超 20% 的人受慢性疼痛折磨,却一直缺安全有效的解法,而这项新研究就为慢性疼痛的无创治疗找到了全新方向。
2026年3月4日,温州医科大学附属眼视光医院和瓯江实验室眼集群陈江帆/瞿佳/张懿研究团队在《Cell Research》上发表的一项研究给出了一个漂亮的答案: 每天在家照2小时40Hz闪烁光,就能缓解慢性疼痛,甚至还能“删除”疼痛记忆。
该论文题目为《40 Hz light flickering alleviates chronic pain via adenosine signaling in the retina-amygdala pathway 》,本研究发现 2000 lux的 40Hz 闪烁光能通过激活视网膜 - 中央杏仁核通路,激活脑内脑啡肽能神经元,不仅缓解小鼠炎症性和神经性慢性疼痛,还能通过干扰疼痛记忆再巩固实现疼痛记忆消除,首次阐明该通路介导的腺苷信号是 40Hz 闪烁光镇痛的核心机制,为慢性疼痛提供了无创、靶向的新治疗策略。
![]()
它真的有用吗?
研究者首先在小鼠炎症痛(CFA 模型)和神经痛(SNI 模型)中,测试了不同频率、强度的闪烁光,发现2000 lux 40Hz 闪烁光每日 2 小时干预,能显著缓解机械性痛觉过敏,且效果持续 6 小时以上;而且,这个光不是“治标不治本”——它对已形成的慢性疼痛有效,还能让缓解的效果持续下去。
![]()
光是怎么进到大脑的?
光是怎么止住疼痛的?
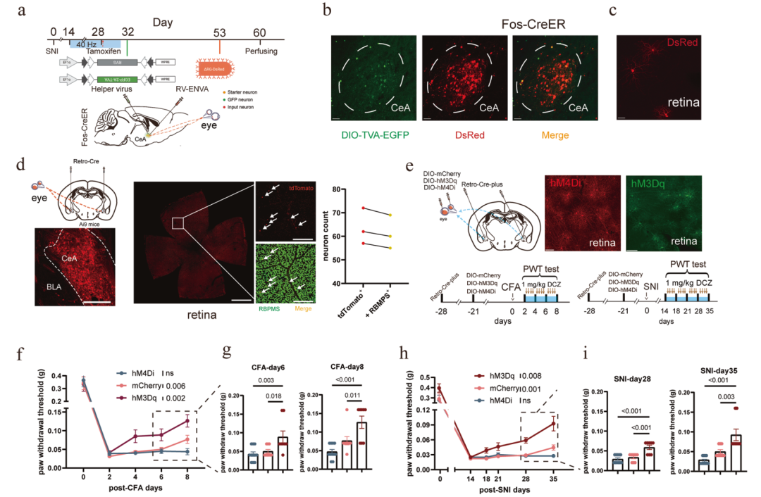
研究者用病毒示踪技术,找到了这样一条通路:眼睛(视网膜)→中央杏仁核(大脑的疼痛中心)。
激活该通路可模拟镇痛效果,抑制则完全消除 40Hz 光的镇痛作用。同时,CeA 中被 40Hz 光激活的神经元超 80% 为脑啡肽能神经元,它们本身就是大脑的“天然止痛药”。并且激活之后,中央杏仁核会释放腺苷,腺苷结合到特定受体上,掐断疼痛信号。
![]()
还能“删除”疼痛记忆?
慢性疼痛最难缠的地方,是“疼过之后一直记得疼”。
这种疼痛记忆会让大脑对疼痛信号特别敏感。同样的刺激,别人没感觉,你疼得受不了。
研究发现,40Hz闪烁光能干扰疼痛记忆的再巩固。40Hz 闪烁光或 CeA 输注腺苷,能在疼痛通路再激活时破坏疼痛记忆,还能抑制疼痛记忆的提取,让已缓解的疼痛不再因外界刺激复发,实现疼痛记忆的长效消除。
![]()
全文总结
该研究以小鼠为模型,系统证实 40Hz 闪烁光是缓解慢性疼痛的有效无创手段,明确其镇痛的核心通路为视网膜 - 中央杏仁核通路,关键分子机制是该通路介导的 CeA 局部腺苷 - A2A 受体信号激活,且该光刺激还能通过干扰中央杏仁核的疼痛记忆再巩固与提取,实现疼痛记忆消除。研究同时发现中央杏仁核中的脑啡肽能神经元是该过程的关键细胞,为慢性疼痛的靶向治疗提供了全新的环路和分子靶点,也让 40Hz 闪烁光的临床转化成为可能。
研究意义
理论意义:首次发现眼睛和大脑疼痛中枢之间存在直接连线,40Hz的光能激活这条“视觉-镇痛通路”。
应用意义:开发出 40Hz 闪烁光这一无创、无明显副作用的慢性疼痛治疗手段,为临床慢性炎症痛、神经痛提供新方案,也为疼痛记忆的靶向干预提供了新靶点,具有广阔的临床转化前景。
小编寄语
慢性疼痛的治疗,长期困在两条路里:要么药物,有依赖风险;要么手术,有创伤风险。40Hz闪烁光的出现,提供了第三条路——无创、可及、在家就能做。当然,从机制验证到临床转化还需要时间,
但方向对了,路就不会远。
原文链接:https://doi.org/10.1038/s41422-026-01227-7







快报
根据《网络安全法》实名制要求,请绑定手机号后发表评论