
(图片来源:钛媒体App编辑林志佳拍摄)
继燧原之后,本月,又一家中国 AI 算力芯片企业壁仞科技进入IPO阶段,而且它还被美国商务部列入“实体清单”近一周年之际。
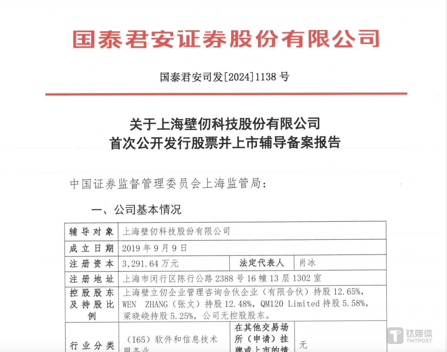
钛媒体AGI获悉,9月12日,据中国证券监督管理委员会官网显示,上海壁仞科技股份有限公司(壁仞科技)提交“首次公开发行股票并上市辅导备案报告”,即壁仞科技启动科创板IPO上市辅导,辅导机构为国泰君安证券股份有限公司,辅导签署时间是2024年9月10日。
这意味着,继“AI芯片第一股”寒武纪之后,燧原和壁仞将有望开启国内新一轮 AI 芯片上市潮。

据悉,壁仞科技成立于2019年,致力于开发原创性的通用计算体系,建立高效的软硬件平台,同时在智能计算领域提供一体化的解决方案。从发展路径上,壁仞科技将首先聚焦云端通用智能计算,逐步在 AI 训练、推理等多个领域提供解决方案,实现国产高端通用智能计算芯片突破。
2022年8月9日,壁仞科技发布首款机遇自主原创架构的通用GPU芯片BR100,创出全球算力纪录,也是国内率先采用Chiplet技术、率先采用新一代主机接口PCIe 5.0、率先支持CXL互连协议的通用GPU芯片。壁仞表示,BR100的正式发布,标志着中国企业第一次打破了此前一直由国际巨头保持的通用GPU全球算力纪录。
截至目前,壁仞科技合作客户已覆盖通信运营商、AI 等多个领域的行业龙头。包括中国移动、中国电信、商汤科技、国网智能电网研究院有限公司、上海智能算力科技有限公司、上海人工智能实验室、中国信息通信研究院等。
融资层面,作为中国GPU(图形处理器)和 AI 芯片领域重要的“独角兽”企业,壁仞科技目前已完成多轮融资,公开融资总额超过50亿元人民币,投资方包括启明创投、IDG资本、华登中国,平安集团、高瓴创投、格力创投、松禾资本、云晖资本、国盛资本、招商局资本等机构。
壁仞科技的控股股东及持股比例方面,上海壁立仞企业管理咨询合伙企业(有限合伙)持股 12.65%, WEN ZHANG(壁仞科技创始人、董事长、CEO张文)持股 12.48%,QM120 Limited 持股 5.58%, 梁晓峣持股5.25%,公司无控股股东。
根据胡润百富独角兽排行榜显示,壁仞科技估值达155亿元(约合21.77亿美元),一旦上市有望超过155亿。
值得一提的是,2023年10月17日,壁仞科技和摩尔线程等13家GPU实体被列入美国商务部下属的工业与安全局(BIS)“实体清单”,相关产业链涉及技术和设备需要获得美国的审批许可。
今年9月,列入“实体清单”近一周年之际,壁仞科技发布中国首个三种异构芯片混训技术。2024全球AI芯片峰会上,壁仞科技首次公布其自主原创的异构GPU协同训练方案HGCT,异构协同通信效率大于98%、端到端训练效率90-95%,从而突破了大模型异构算力孤岛难题。该方案突破了大模型异构算力孤岛难题,实现了中国在异构多GPU芯片算力训练技术领域的首次突破。
张文曾表示,“芯片行业特别是通用智能芯片行业,是典型的资本密集和人才密集型的行业,加上大规模场景应用,构成了推动企业迈向成功的三大要素。”
张文在今年第四届BEYOND国际科技创新博览会(BEYOND Expo 2024)上强调,全球十大半导体公司有八家是华人做CEO,人才的流动最终会慢慢减少中美之间的差距,“虽然短期内很难”。中国的优势在于垂直领域的应用,包括开源的模型。从长期来看,中国、美国两国间的 AI 水平差距会越来越小,因为随着中美之间竞争的加剧,会鞭策国内行业内的先进企业持续增强创新能力。目前AI产业投入产出相对较低。他举例称,从全球的投入来看,2023年全球芯片投入约为500亿美元,但实际产出大约30亿美元。
“我相信,未来5到10年,AI 将会给社会带来很大的冲击,但与过去30年移动互联网对社会的影响对比,短期内AI能产生的社会影响是有限的。”张文说。
(本文首发于钛媒体App,作者|林志佳,编辑|胡润峰)
![]()







快报
根据《网络安全法》实名制要求,请绑定手机号后发表评论
壁仞科技笼络的人才可不少
越没钱越想上市,都是套路
壁仞科技真没少圈钱
壁仞科技吸金能力爆表