文 | CBNData,作者 | 北河
3月5日,备受瞩目的十四届全国人大二次会议在北京举行,1.67万字的《政府工作报告》(以下简称“报告”)也如期而至。
对于消费行业而言,这份报告无疑是个利好。报告回顾2023年,我国生产总值超过126万亿元,增长5.2%。在2024年政府工作任务部署中,事关消费的“扩大内需”作为专章放在第三位,虽然位次相比去年有所下移,但其重要性仍然不言而喻。
可喜的数字和持续促进消费的基调为消费业者打了一剂强心剂,与此同时,更大的挑战也摆在眼前。
5.2%的GDP目标、渗透在各方面的“高质量”发展、首次被写进报告的“新质生产力”,都传达出一个强烈的信号:消费行业正面临转型升级的紧迫需求。新质生产力的提出,预示着消费市场即将迎来深刻变革,这对企业而言既是挑战也是机遇。那么,各行各业都在讨论的新质生产力将对消费市场产生什么影响?企业该如何利用这些变化抢占先机?基于此,CBNData从报告中的这一高频热词出发,深入分析政策导向下消费行业的新趋势。
发展“新质生产力”的风把消费往哪吹?
关于“新质生产力”的解释和延伸有很多,简单的说新质生产力就是以科技创新为主导驱动,以全要素生产率大幅提升为核心标志,具有高科技、高效能、高质量特征的先进生产力。
![]()
数据来源:中国政府网, 新华社,中信建投
面对这样一个全新的生产力理论,国家层面对此做了全面而详细的阐述。然而,对于企业和个人而言,更关注的是这一理论将如何影响经济、行业和日常生活。从结果导向的视角来看,新质生产力不仅能够促进科技创新,引领新兴产业的发展,还能优化消费供给、激发新型消费、推动消费市场向高质量发展迈进。
一方面,新质生产力能够满足消费升级下的新质消费需求,并与新质消费之间形成良性循环。
以旅游市场为例,中国旅游研究院院长戴斌指出,“以科技和文化为代表的新质生产力孕育着旅游业高质量发展的新动能”。随着人工智能、先进制造、数字化等新质生产力在文旅市场广泛应用,春节期间涌现了众多旅游新业态。例如,大唐不夜城的虚拟现实沉浸式体验项目《唐朝诡事录》在春节吸引了大量游客;通过AR技术让“李白”穿越时空与现场观众吟诵《将进酒》的互动体验,一天之内拉动西安旅游搜索热度环比上涨294%。这些数字化产品激活了文旅消费新动能,与此同时,新质消费动力也能推动新质生产力进一步提质增效,彼此相互促进形成良性循环。
![]()
游客沉浸式体验《唐朝诡事录》剧场 图片来源:小红书@自然猫草
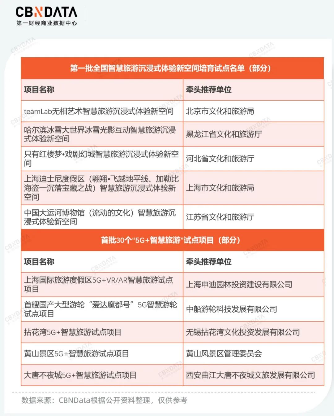
文旅消费新动力的涌动少不了政策的加持。早在2021年,文旅部发布的《“十四五”文化和旅游市场发展规划》就强调了以数字化、网络化、智能化为特征的智慧旅游发展的重要性。今年2月,文旅部、发改委等公布了首批全国智慧旅游沉浸式体验新空间培育试点项目名单,共有42个项目入选,覆盖了旅游景区、休闲街区、文博场馆、主题公园等多个类别。许多旅游大省也纷纷鼓励文旅行业数字企业发展,致力于打造一批数字文旅领军企业。在这种自上而下的推动之下,旅游新业态不断升温,文旅行业或许会迎来新一轮的创业创新浪潮。
![]()
另一方面,新质生产力能推动消费行业朝着绿色低碳、高端化发展。
今年两会期间,“绿色发展是高质量发展的底色,新质生产力本身就是绿色生产力”这一观点达成了广泛共识。利用高科技、高效能、高质量的新质生产力,企业可以有效减轻消费品生产链路中的环境污染和资源约束问题。从消费者端来看,随着环保意识日益增长,消费者也更加愿意为绿色产品“买单”。《2023中国消费趋势报告》显示,有73.8%的消费者在日常生活中倾向于选择绿色、环保的产品或品牌,尤其是“90后”群体对绿色产品的溢价接受度最高。如今,从新能源汽车到清洁能源,从环保建材到循环经济,绿色消费让消费市场增加了新成色,也体现了新质生产力带来的消费升级。
从产业和区域发展角度,高质量发展需要“新质生产力”。将目光回转至微观层面,对于消费企业来说,培育新质生产力也是提升核心竞争力的“捷径”,是推动企业转型的关键。当下,品质消费、绿色消费、数字消费的趋势愈加明显,企业发展的健康性、持续性、包容性就成为培育“新质生产力”的题中之义。因此,在发展新质生产力时,消费企业需要几个抓手,比如关注新兴产业和未来产业的布局,保持敏锐的市场洞察力;通过创新提升消费体验和丰富消费场景,开拓新的增长空间;优化人才培养模式,为新质生产力的发展提供坚实的人才基础等等。总之,“新质生产力”构建了一个更为系统、全面和可持续的思维系统,在新一轮消费变革之下,为企业个体的转型升级提供了准确的思路。
迎“风”而起,2024这些消费行业正当时
上述我们对新质生产力的内涵和消费之间的联系进行了解读,更进一步的,我们希望能进行一些趋势前瞻。在这个新的生产力理论指导下,我国“高质量发展”来到新的历史节点,面对这样的“新风口”,哪些行业将迎来发展“黄金时期”?在新质生产力推动企业升级转型的趋势下,品牌和企业应该如何乘“风”而起?
基于此,CBNData对今年政府工作报告中的扩内需章节进行了深入剖析。围绕促消费的三大关键领域,从政策盘点、利好领域、潜在机遇等角度,于细枝末节中感受行业发展的新脉搏。
1.“以旧换新”不断加码推动闲置行业迎来上升周期
“稳定和扩大传统消费,鼓励和推动消费品以旧换新,提振智能网联新能源汽车、电子产品等大宗消费。”
近两年,从中央到地方都曾陆续推出过关于“鼓励绿色智能家电下乡和以旧换新”的政策,但主要鼓励有条件的地方配套相应的支持政策。今年的报告中,“以旧换新”成为2024年开年经济工作的重中之重 ,并强调要坚持中央财政和地方政府联动。这足以可见国家对推动产业绿色转型、刺激消费市场的决心,同时也意味着中央性的家电补贴力度或将加强。
随着政策基调的明确,更细致的工作部署也随之出台。3月13日,《推动大规模设备更新和消费品以旧换新行动方案》(以下简称“行动方案”)正式对外发布,主要涉及的消费品领域包括汽车、家电和家装三大行业。从市场空间来看,截至2023年底,我国民用汽车保有量达到3.36亿辆,冰箱、洗衣机、空调等主要家电品类保有量超过30亿台,预计耐用消费品的“以旧换新”将为市场带来数万亿的增长潜力。从政策导向来看,今年“以旧换新”特别强调满足居民对绿色、智能、高端产品的新需求,旨在为市场注入新的增长动力,这对于上游制造业发展新质生产力也产生了积极的拉动效应。
![]()
在“以旧换新”的整个链条体系中,回收环节同样关键。《行动方案》中明确提出,加快“换新+回收”的物流体系和新模式发展,支持二手商品的流通交易,并提升再生资源回收的便利性等。这些措施瞄准流通环节的瓶颈问题,不仅能够激发用户参与闲置物品交易的积极性,还能推动行业的规范化发展,为闲置交易行业带来政策上的支持。
随着公众环保意识不断提升,这几年循环经济逐渐成为新的发展趋势,相关市场规模持续扩大。据清华大学能源环境经济研究所等机构发布的报告预测,到2025年,我国二手闲置物品交易市场的交易规模预计突破3万亿元。相应的二手电商平台也发展迅速,玩家主要包含综合类、电子产品类、时尚类、奢侈品类和二手书类。但上市企业数量较少,国内头部二手消费电子产品交易和服务平台万物新生(爱回收)于2021年6月在纽交所上市,另外手机回收服务商闪回科技在今年2月提交招股书。
![]()
今年,在新一轮以旧换新政策的激励下,“二手经济”活力预计将得到进一步激发。就如闲鱼总裁丁健所说,“‘以旧换新’政策将极大地提升闲置物品的流通规模,让闲置交易行业乃至整个循环经济迎来新一轮的上升周期。”值得注意的是,当前二手电商竞争已从线上走到线下,线下门店的回收品类也从以往的二手数码产品逐渐扩展至箱包、腕表等全品类。以闲鱼为例,2024年1月28日,首家闲鱼循环商店在杭州正式开业,这也是闲鱼App同名首次落地线下的全品类二手实体店。二手市场是一个典型的“柠檬市场”,信任问题一直是影响二手交易的核心,这也是为什么各个平台都在尝试拓展线下。因此,在循环经济的背景下,未来竞争的关键主要在于提升消费者体验,对于玩家们来说,“产品质量+服务”是打赢这场用户之战的关键。
![]()
2.“服务消费”常年稳居C位今年为养老划上重点
“推动养老、育幼、家政等服务扩容提质,支持社会力量提供社区服务。”
每年政府工作报告中的高频词都是最值得关注的部分,高频词不仅反映时代大势,也折射出社情民意。CBNData整理了2019年至2024年的政府工作报告,并选取未来一年任务的“扩大国内需求”部分进行分析。结果显示,过去六年间,消费、发展、促进、推动、服务是出现频率最高的5个关键词,和这些关键词一起高频出现的词则有“服务业”“农村”“政策”等,共同构成扩内需的“社交圈”。其中“服务业”贯穿始终,从2019年至2024年一直都是促消费的工作重点。
![]()
以下是近几年政府工作报告中关于服务消费详细的提法:
- 2024年,推动养老、育幼、家政等服务扩容提质
- 2023年,推动餐饮、文化、旅游、体育等生活服务消费恢复
- 2022年,促进生活服务消费恢复,促进家政服务业提质扩容
- 2021年,发展健康、文化、旅游、体育等服务消费
- 2020年,支持餐饮、商场、文化、旅游、家政等生活服务业恢复发展,发展养老、托幼服务
- 2019年,大力发展养老特别是社区养老服务业,促进家政服务业提质扩容
《报告》关于“服务消费”的表达呈现出明显的特征。从频次来看,养老、家政、文化、旅游一直是历年的重点赛道;从实现目标来看,无论是事关民生的养老行业,还是代表生活质量的旅游产品,都从疫情期间的“推动恢复”转向疫情后的“提质扩容”。在众多服务消费领域中,养老尤为突出,成为今年关注的核心。
报告中“养老”一词出现13次,且在十大工作任务中,有五项涉及到养老相关的工作,涵盖了养老金融、老年医疗、养老照护、养老服务、养老消费、适老化改造、养老科技、农村养老等多个方面。随着我国人口老龄化趋势加剧,银发经济的政策支持逐渐增强。2024年1月15日,国务院办公厅发布了《关于发展银发经济增进老年人福祉的意见》,提出了四个方面共26项具体措施。这是我国首个以“银发经济”命名的政策文件,因此2024年也被认为是我国银发经济的元年。
![]()
那么,当前银发消费呈现什么趋势?2023年以来,老年文旅、老年直播、老年相亲等各种消费热点走进公众视野,现代老年人不仅注重生活品质,更追求情感陪伴和社交娱乐,展现出对心理需求的强烈渴望。麦肯锡也曾指出,退休后大量家庭将从养老储蓄阶段转入养老消费阶段,对于交通出行、健康管理、医疗护理等服务需求将爆发性增长。因此,对于相关服务机构来说,不仅要为养老人群提供财富管理服务,也要满足老年人的健康管理、生活护理、旅居养老等差异化需求,更好地服务老年消费者。
在产品消费方面,老年人的消费升级趋势同样显著。《2023年银发人群消费趋势洞察报告——家用电器篇》指出,天猫平台上“适老”家电的需求增长远超供给。2022年,天猫“适老家电”的搜索量同比增长了200%,需求主要集中在集成家电、冰箱、洗护等产品,以及环境健康、居家生活、个人护理等方面。银发族越来越注重产品的便捷性、安全性、功能性和健康性,对智能、个性化的适老化产品的需求不断上升,这为线下服务和销售带来了新的机遇。对于企业而言,顺应老年人群的消费新趋势,提供高质量和创新的服务消费产品,或许将会赢得更多的增量人群。
3.从地方两会看新型消费把握绿色、健康与国潮的增长机会
“培育壮大新型消费,实施数字消费、绿色消费、健康消费促进政策,积极培育智能家居、文娱旅游、体育赛事、国货“潮品”等新的消费增长点。”
和以往相比,今年《报告》中出现了一些新词,比如新型消费、国货“潮品”等。
关于对“新型消费”的解释很多,简单来说是互联网和数字技术催生出的一系列消费新业态、新模式、新场景和新服务的统称。从这个层面来看,培育新型消费本质上是从优化供给角度来激发消费潜能。其中数字、绿色、健康是新型消费包含的三个特征,融合了这些特性的智能家居、文娱旅游、体育赛事、国货潮品,便是《报告》明确的四个新的消费增长赛道。
今年两会期间,培育“新型消费”也成为各级政府关注的重点。据CBNData统计,截至目前,绝大多数地方政府工作报告均对2024年培育新型消费工作目标及重点任务作出安排部署,我们选取了部分省市政策内容进行了整理:
![]()
可以看到,文娱旅游正成为培育新型消费的关键领域。在过去的一年里,3D投影、智慧景区和沉浸式体验等创新文旅产品推动了该领域消费逆势增长。据三川汇文化产业统计,2023年有12个省份的旅游收入突破或接近1万亿元,其中6个省份更是突破了“万亿”大关。因此,各省市也更加重视文旅消费潜力,除了强调数字技术的应用外,也提出加快发展“文旅+康养”、“文旅+体育”、“文旅+会展”等新业态,以打造具有广泛影响力的文旅消费新品牌。
同时,国货“潮品”也成为消费增长的新亮点。2023年,“新中式”服饰火出圈,国货美妆实现弯道超车,3C电子、汽车、游戏等产品在海外市场走红,这些均体现出国货“潮品”的巨大潜力。中国宏观经济研究院产业院李子文副研究员认为,国货“潮品”涵盖的范围广阔、内涵丰富,不仅包括追求时尚、追逐潮流的“潮品”,也包括食品、日化、家具、家居、餐饮等传统领域的“国货”。当然,这并不是一个简单创造溢价的概念,国货“潮品”不仅要在设计中融入传统文化的要素,也更强调技术和品质。因此商家需要向内发力,在深刻洞察市场风向与消费者的审美追求的基础上,不断提高商品品质和服务质量。
![]()
2023年小红书新中式相关种草笔记数量同比增长超48% 图片来源:千瓜行研《2023“新中式”潮流生活数据报告》
智能家居和体育赛事同样强调创新消费场景,推动数字化与消费的深度融合。以体育赛事为例,2024年是体育赛事的大年,不仅有奥运会、欧洲杯等国际赛事,全国各地也积极推进体育城市建设。各省市通过建设数字化体育场馆、打造“旅游观赛+体验”的创新体验等方式,进一步激发当地文旅和特色产业的消费活力。
可以看到,绿色、健康、数字化这三个主线贯穿在新型消费的发展脉络中,下一个消费时代也将更加高效、环保和务实。尽管“新质生产力”的首次提出距今仅有半年,但显而易见的是,这一概念已经成为消费行业发展的加速变量。2024年第一季度即将结束,不少企业的战略部署也在有序推进,“新质生产力“为消费带来的诸多可能,有待企业和消费品牌慢慢探索和挖掘。







快报
根据《网络安全法》实名制要求,请绑定手机号后发表评论