![]()
图片来源@视觉中国
文|镜象娱乐,作者丨栗子酒
近日,由AI参与创作的不少作品加速落地。
一边是全球首部“完全由AI制作的开创性长篇电影”——《Our T2 Remake》在洛杉矶首映,该片由50位AI领域的艺术家分段创作,他们借助ChatGPT、Midjourney、Pika、Kaiber等人工智能技术,影片创作全程都由AI完成。
另一边的国内市场,《西游记》AI动画片前两集在B站播放量均超百万;“全AI化生产流程”产出的微短剧《白狐》在前不久上线;央视布局的国内首部原创文生视频AI系列动画《千秋诗颂》于CCTV-1综合频道播出……多部AI影视作品落地,意味着AI赋能影视制作已经出现了实质性进展,技术革新带给行业的影响正加速显现。
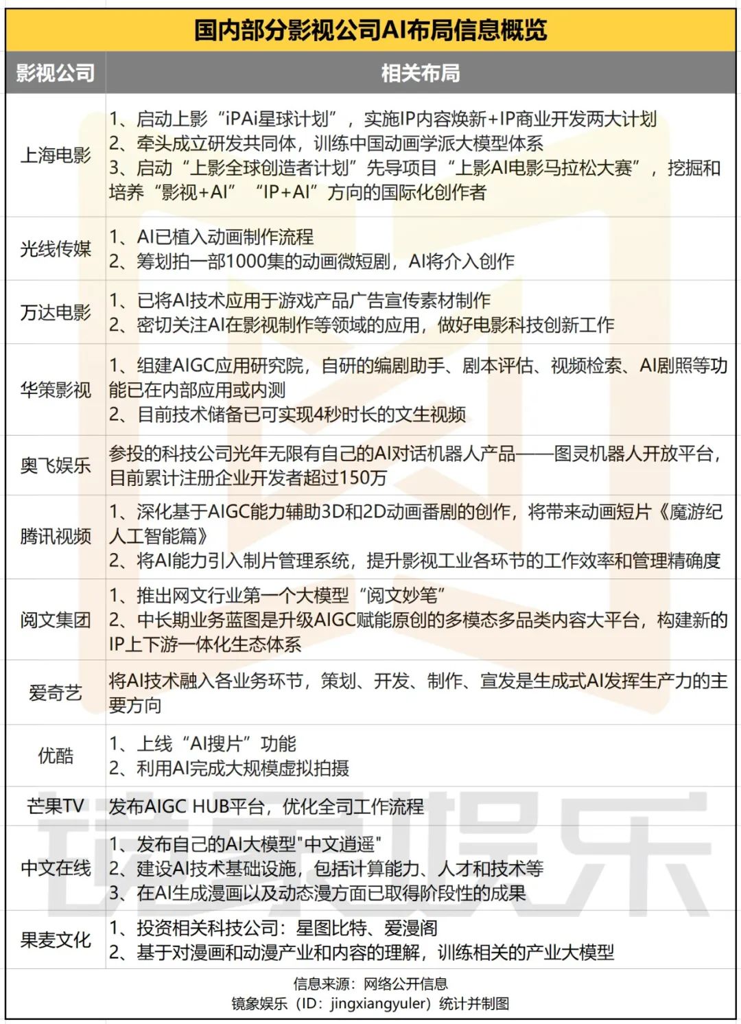
尤其是在Sora问世之后,相关技术的发展速度之快超出了太多人的想象。技术浪潮席卷之下,影视行业围绕AI的布局也在提速。据镜象娱乐不完全统计,优爱腾芒等视频平台,光线传媒、上海电影、华策影视等影视公司都在着力推进AI技术的研发与应用,从训练相关的大模型,到将AI技术应用于影视内容创作、宣发等更多环节,甚至开发AI全流程参与的作品,影视公司的脚步越来越快。
![]()
头部公司入场,动漫、微短剧成抢跑赛道
OpenAI发布首个文生视频大模型Sora之后,网上相关话题的讨论热度居高不下,无论是Sora具备的生成60秒视频的能力,还是它创作出的视频的真实感,都让人耳目一新。伴随着技术更迭,不少人认为,Sora的诞生将为影视行业带来前所未有的机遇和挑战,甚至可能会重新定义影视内容的创作和消费方式。
但同时需要注意的是,在Sora问世之前,行业已经在尝试利用AI创作影视作品。比如由触飞瑞拓开发的微短剧《白狐》就是在Sora发布前上线;中国首部AI全流程制片的动画大电影《愚公移山》则在去年12月官宣开机。由此可以看出,关于AIGC深度参与影视内容创作的探索,国内早有先行者,而Sora的出现加速了这一进程,视频生成技术进一步优化,也在推动国内头部影视公司加快脚步。
就目前各家的动作来看,相较于类似《Our T2 Remake》的长电影,更多公司将着力点放在单集时长更短、体量更小的动漫、微短剧上。
2月29日,央视总台在2024年精品片单发布会上宣布,将与清华大学新闻与传播学院元宇宙文化实验室携手,共同推出《中国神话》系列AI微短剧的首部作品——《中国神话·补天》,并在当天发布由AI全流程制作的宣传片。
同一天,上海电影也宣布将正式启动上影“iPAi星球计划”,立足旗下公司上影元文化独家经营的《葫芦兄弟》《中国奇谭》《黑猫警长》等多个经典IP,实施IP内容焕新+IP商业开发两大计划。据上影集团董事长王健儿透露,“我们将保持每年2部以上IP内容焕新作品,重塑超级动画厂牌。”在此基础上,上海电影还将牵头成立研发共同体,加大AI技术攻坚,训练中国动画学派大模型体系。
![]()
而在3月9日,光线传媒董事长在《中国电影报道》中透露:“我们设想拍一部1000集的动画微短剧,每集大概两三分钟,题材来自中国古典名著,计划用AI介入创作,现在正在组建队伍和筹备剧本。”此外,腾讯视频利用AI辅助创作的动画短片《魔游纪人工智能篇》也在布局中;中文在线在漫画、动态漫领域布局《我主宰了灵气复苏》《混沌剑神》之后,于近期宣布将继续探索AI在创意、动画、短剧、短视频等多应用场景的可能性。
显然,AI辅助影视内容创作的趋势已经越来越凸显,更多影视公司加快推进AI辅助创作、甚至是AI全流程制作的作品落地,不只是在追寻内容创作上的突破,也是在积极应对技术浪潮席卷下可能引发的巨变。
立足初探阶段,影视公司一边期待、一边焦灼
《Our T2 Remake》首映前,该片的制作团队这样说道:“这将是AI在电影制作应用中的一个重要里程碑……我们希望向世界展示,AI赋予了每一个人创作自己的史诗级故事的能力。”
诚然,无论是长电影《Our T2 Remake》,还是微短剧《白狐》等作品落地,都可以视为AI于影视行业迈出的重要一步,预示着通过各种工具类产品,AI可以完成动态的声像、光影组合,去讲述一个相对完整的故事。但从目前的作品来看,AI的完成度还相当有限,人物的神态动作、画面的剪辑连接、不同场景的整合度、故事的流畅度等,都需要进一步完善。
在这个过程中,好的方面在于,AI技术的迭代速度非常快,从ChatGPT、GPT-4到Sora,从单一文本到文本、图片、音频、视频的多模态进阶,整个过程只用了一年多的时间。我们有理由相信,当下AI影视作品中存在的问题,也会在不久的将来得到改善。因此,行业对技术革新抱有期待,影视公司加快布局,也是看到AI迅速发展带来的可能性,这种可能性不只是在降本增效上,也进一步延伸到创意、创作等内容层面。
但同时,技术的快速发展也带来了更多不确定性。一方面,相比专注于研究AI等前沿技术的科技公司,影视公司在同领域的研发速度要慢上许多。一如在Sora问世之前,《白狐》《千秋诗颂》等作品摸索的创作方法论,就可能伴随着Sora带来的技术革新,而被迅速淘汰,相关公司也需要以更快的速度跟上新技术的发展。
另一方面,AI的介入,进一步拉高了版权风险。用于训练大模型的内容是否获得授权,借助相关产品创作的AI作品的版权如何界定,都需要进一步讨论。因此,影视公司借助AI相关的工具类产品开发、创作内容,也更容易被技术、产品在版权上“卡脖子”。
在这样的发展趋势下,国内科技类公司尝试加快同类产品的布局,在百度2023年Q4及全年业绩会上,百度创始人李彦宏表示,百度已在文生视频等领域进行投资,并且会在未来继续投资;万兴科技则声称,其开发的视频创意产品FilmoraV13版本已有文本成片功能,万兴播爆/Virbo已有文生营销视频的能力。另外,影视公司自身也在积极投入研发,中文在线尝试建设包括算力、人才和技术等在内的AI基础设施;果麦文化、上海电影则开始推进训练相关大模型的计划。
当然,面对诸多不确定性,也有不少影视公司持谨慎态度。百纳千成日前在互动平台表示,公司将持续关注ChatGPT及其他新兴技术对AIGC以及整个内容行业的影响与推动,并积极寻求与大数据模型厂商在内容制作领域的深度合作。此外,浙文影业、中国电影等影视公司也暂时保持观望。
但不论是谨慎观望,还是抢先入场,大多影视公司几乎都在肯定AI技术发展带来的创新与进步,尤其是在眼下,技术浪潮滚滚而来,身处其中的影视公司只能以身试局,如何乘风而起,也已成为影视公司不得不面对的问题。









快报
根据《网络安全法》实名制要求,请绑定手机号后发表评论