![]()
图片来源@视觉中国
文 | vb动脉网
2022年,蛋壳研究院撰写了《临床质谱白皮书:NGS之后精准医疗新方向,七大技术加速临床质谱国产化》,对LC-MS、MALDI-TOF MS、GC-MS、ICP-MS等技术平台,以及新生儿筛查、维生素检测、药物浓度监测、微生物质谱、核酸质谱等应用领域进行了系统梳理,呈现了临床质谱发展脉络和现状。
2023年,临床质谱俨然是精准医疗板块的“香饽饽”,首个核酸质谱试剂获批,LDT试点政策陆续出台,POCT质谱、多组学、呼气检测、国产质谱仪关注度上升迅速,临床质谱热度持续,展现出了更加多元化、更具创新力的前沿方向。
临床质谱领域技术类别多、应用领域多、入局者多,下一个五年,哪些细分板块更具成长潜力和临床可及性?哪些前景和趋势值得关注?近期,蛋壳研究院调研了18家企业,访谈了20位行业专家,撰写了《2023年临床质谱趋势与前景分析报告》。
核心内容:
50家临床质谱企业完成了127笔融资,融资总额超过68.83亿人民币,各个细分方向布局企业均在增多,产业生态更加完整。临床质谱领域正在涌现出更多类型的企业,包括POCT质谱、多组学质谱、自动化质谱、国产化高端质谱仪等,临床质谱产业生态更加完整、健康,更具临床可及性、更前沿的方案将更受资本看好。
LC-MS、MALDI-TOF MS是当下临床质谱最为核心的两大技术板块,企业众多,应用方向丰富,但在临床应用上正面临不同的问题。其中,LC-MS灵敏度、准确度、特异性高,但自动化是核心瓶颈;MALDI-TOF MS自动化难度低,临床可及性更高,但如何从定性到实现定量检测,以进一步拓展应用领域还需进一步探索。
临床质谱系统创新加速,国产化高端质谱仪、POCT质谱、自动化质谱等原本“小众”的方向热度快速攀升。在更远的未来,需要在质谱技术基础原理上进行更多研究,在效率、自动化、小型化,以及可应用场景上实现更多的突破。
多组学质谱、蛋白定量、核酸质谱、慢病类是更具机会的应用领域。常规应用中,根据临床价值、质谱竞争力、渗透率,蛋壳研究院判断尚处于早期的激素类项目发展潜力可观,新兴应用中,质谱多组学、核酸质谱成长速度快,蛋白定量是一个较少企业涉足的新领域,这些都是临床质谱的趋势所在。
梳理近百家企业,临床质谱新生态已经呈现
质谱检测是一个广泛的概念,可分为多个技术类别,多个应用领域,在临床应用较为广泛的质谱技术包括LC-MS、微生物质谱、核酸质谱、ICP-MS、GC-MS谱,小型质谱等也在逐渐步入临床。
![]()
临床质谱技术类别
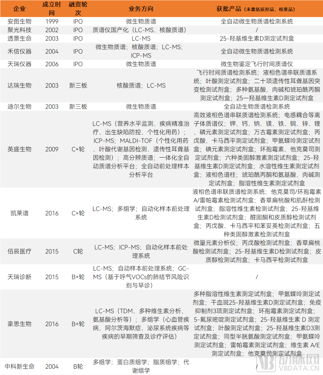
临床质谱分类多,伴随行业高热度,相关企业和解决方案也在迅速增多。在本章节中,蛋壳研究院梳理了接近80家企业在临床质谱行业的融资情况、业务布局和产品进展,旨在完整呈现中国临床质谱行业竞争格局。
1、资本市场更理智,企业将专注更有特色、有壁垒、有价值的方向
根据蛋壳研究院统计,临床质谱赛道,中国一共有50家临床质谱企业完成了127笔融资,融资总额超过68.63亿人民币。
2023年临床质谱融资节奏放缓,常规应用层面需尽快在商业化上取得突破。2023年1月-6月,中国临床质谱赛道一共完成了7笔融资,融资总额为2.3亿元人民币,相较2021年和2022年,2023年的融资节奏有明显的放缓,核心原因在于行业投资风格从乐观向稳健变化。投资人关注点从技术本身向临床落地应用转移,更看重质谱技术商业化,而质谱在临床的实际落地情况还没有达到此前的高预期,未来资本市场会更加理性,接下来应该将重点放在优势成熟项目上,探索稳定的业务模式和盈利模式,形成产品研发、转化、商业化闭环,提升质谱检测在临床的渗透率。
![]()
中国临床质谱融资情况年份对比
除常规项目临床落地外,资本市场对临床质谱的另一个兴趣点在于技术创新突破,比如能够挖掘创新多组学生物标志物的企业,实现质谱仪国产替代的企业等。这些细分板块处于早期阶段,技术壁垒高,是临床质谱重要的增长动力,投资人对这些新兴领域的热情有大幅的提升。
2、企业布局更加多元,多组学、国产化等趋势涌现
通过对接近80家企业的梳理,可以发现几个关键点:LC-MS依旧是临床质谱核心板块,维生素检测、药物浓度监测等常规应用有望加速成熟;微生物质谱国产化程度高,临床应用成熟,13款MALDI-TOF MS获批用于微生物鉴定;核酸质谱是MALDI-TOF MS的新生力量;LC-MS等高端质谱仪国产替代加速;从常规应用到创新前沿市场,质谱推动多组学、蛋白组学、代谢组学热度快速攀升;更小型、更普适化是临床质谱重要发展方向,POCT质谱兴起。
![]()
![]()
![]()
中国涉足临床质谱赛道的企业全景图
3、质谱临床应用仍存收费、标准化等多个痛点
临床质谱已经从关注技术本身向关注商业化落地转移,因此,打造良好的质谱临床生态至关重要。根据蛋壳研究院的调研,三甲医院、妇幼保健院是开展质谱检测的主要力量,质谱仪在医院落地速度快,但整体来看,实际使用率不高,检测量不多,开展的项目存在较大的局限性,微生物鉴定、新生儿筛查的渗透率相对较高,激素类、维生素、代谢组学类项目的检测量增长较快。
不同的质谱技术在临床应用的情况各有差异,LC-MS在临床应用的痛点突出,蛋壳研究院着重对LC-MS技术的临床落地问题进行了探讨。
想要快速打通LC-MS技术在临床的应用路径,需要重点解决通量、自动化、收费、标准化、人才等问题。
![]()
LC-MS临床应用存在多个阻力
针对质谱技术,特别是LC-MS在临床应用的种种痛点,业内正在积极推动临床质谱一站式解决方案,以降低临床开展质谱检测的门槛。
![]()
临床质谱一站式解决方案内涵
目前基于LC-MS的临床质谱一站式解决方案正处于1.0阶段,正在向2.0阶段过渡。可以将一站式解决方案分为三个阶段。1.0阶段,厂商为医院提供硬件、耗材、软件、技术支持,主要聚焦于常规检测应用提供服务;2.0阶段,厂商的服务范围进一步扩大,在特检项目上为医院提供更多支持;3.0阶段,仪器更通用,人工智能技术渗透到质谱全流程中,医院开展质谱检测的门槛大幅降低,能够应用质谱仪迅速开发方法学。
![]()
基于LC-MS的临床质谱一站式解决方案不同阶段
4、LDT监管路径逐渐清晰
作为一个尚处于成长期的检测技术,LDT政策对临床质谱意义重大。
![]()
中国陆续出台多条LDT相关政策
临床质谱项目普遍以“半IVD”的形式开展,LDT将推动更多检测项目、质谱技术加速进入临床。虽然目前临床质谱获批的试剂盒众多,也陆续有色谱柱获批,但还是存在主要单元要素不全的问题,比如流动相、内标不是商品化产品,还有注册材料和实际材料不符合现象,临床质谱项目实际上依然是以LDT模式在开展。LDT试点之后,将推动更多医院开展质谱检测项目,也将推动高分辨质谱等更多“小众”质谱技术更快在临床应用。同时依托LDT模式积累的经验和数据开发IVD产品,加快质谱在临床实践中的推广与应用。
期待未来LDT发挥出更大的实际作用。质谱技术的复杂性,导致质谱LDT项目在具体实施方式和落地执行上存在较大挑战,并且目前的试点范围有限,限制较多,只针对医院,并不包含第三方实验室,而产品创新的主力在第三方实验室,LDT如何发挥出更实际的作用需看未来政策的走向。
仪器趋势:国产替代、自动化、POCT化
关于临床质谱的下一个增长机会,蛋壳研究院认为,仪器板块,可以重点关注质谱仪国产化、质谱自动化,以及POCT质谱。
1、政策驱动,高端质谱仪国产替代板块景气
LC-MS作为临床质谱最核心的仪器,国产替代程度极低,MALDI-TOF MS仪器国产替代最成熟,ICP-MS仪和GC-MS仪国产程度较高。
![]()
不同质谱仪国产替代程度
(1)LC-MS是质谱仪器国产替代重点
国内已有2款国产LC-MS系统获得NMPA批准,但产品性能还需要经过临床考验。不论是工业板块还是临床板块,LC-MS国产替代率都极低。根据调研,目前LC-MS在工业板块的国产替代率在5%-10%左右,临床板块的国产替代率则更低,刚从技术研发进入产品验证阶段。有2款LC-MS系统已经获得NMPA批准。目前的难题在于国产系统的性能尚不明确,未来的关键点在于国产LC-MS系统如何证明产品的稳定性,满足临床客户的需求。
![]()
少数企业正在布局国产LC-MS系统
核心零部件国产替代难度大,尚未有企业完全实现LC-MS仪器核心零部件国产替代。质谱仪核心零部件包括离子源、质量分析器、检测器等,目前核心零部件高度依靠国外进口,国内企业只能各个击破。目前实现国产替代的质谱仪,实际上还没有实现整机国产替代,部分核心零部件还是依赖进口。另外,前端的色谱同样会影响检测性能,色谱柱等核心元器件与国外同样有较大差距。企业需要在色谱、质谱上下大量功夫。
(2)中国企业率先实现MALDI-TOF MS系统创新,多个“小众”质谱仪国产替代进程加快
微生物质谱仪、核酸质谱仪国产化已经成熟,中国企业正在引领MALDI-TOF MS系统创新。微生物质谱、核酸质谱都是基于MALDI-TOF MS,进行定性检测,对灵敏度要求较低,技术原理较为简单,两者都已经实现高度的仪器国产替代,目前的焦点并不在仪器国产替代,而是商业化拓展及核酸质谱试剂开发。特别的是,已经有企业解决了上一代MALDI-TOF MS重现性差、只能定性的问题,实现了精准的宽谱、定量检测,将MALDI-TOF MS用于蛋白定量和质谱成像。
科学仪器国产替代浪潮下,国产化质谱仪更加多元、高端,高分辨质谱、高气压光电离-飞行时间质谱(HPPI-TOFMS)、质子转移反应质谱仪(PTR-MS)、直接电离质谱仪、小型离子阱质谱仪等“小众”质谱仪国产化步伐在加快。未来临床质谱仪器将更多元化、更高端化,发挥出更大的价值。
![]()
多种“小众”质谱仪正在加速实现国产化
高分辨质谱国产化具有重要的战略意义,但国产进程极慢,进口产品仍是主力。分辨率在10000(FWHM)以上的质谱就可以称为高分辨质谱,代表产品有赛默飞的轨道阱质谱Orbitrap、布鲁克的傅里叶变换离子回旋共振质谱、AB SCIEX的高分辨飞行时间质谱。高分辨质谱分辨率更高,能够挖掘到的信息更多,所以可以支持非靶向、靶向的组学研究,依托高分辨质谱的组学研究势必是临床质谱进步的重要方向。但目前已经商业化的国产高分辨质谱几乎是空白,相较普通分辨率质谱,高分辨质谱对分子泵、检测器、质量分析器、离子源,以及厂商的整体工程化能力有极高的要求。
2、高度自动化是质谱临床应用必备条件
大部分临床质谱厂家缺乏实验室自动化背景,因此OEM是更普遍的现象。此前,对于实验室自动化厂家而言,临床质谱是其中较小的一个分支,头部企业并不会投入过大的精力,提供质谱自动化前处理OEM服务的厂家较少。近几年,临床质谱火热,临床对自动化质谱的需求爆发,但只有少数企业实现了自主研发,更多企业是以OEM的形式,不少实验室自动化企业看到机会,进军自动化质谱赛道。
(1)关于质谱自动化,可按照LC-MS、微生物质谱、ICP-MS、核酸质谱不同板块进行讨论。
LC-MS自动化前处理技术路径丰富,包括移液工作站、磁珠法、直接血样质谱系统、一体机等等。
![]()
LC-MS自动化技术路径
目前正处于从半自动化向全自动化过渡的阶段,预计2-3年内实现全自动化。移液工作站是质谱自动化早期解决方案,以帝肯的高精密自动移液平台为代表。移液工作站没有涵盖高速冷冻离心、氮吹等模块,属于半自动化层面,可以看做是“孤立”的自动化,还需要人工介入。目前行业正在从半自动化向全自动化过渡。
全自动化技术路径多样,需重点解决可开展项目数和成本问题。全自动化是当前质谱自动化发展的重点,技术路径包括机器人、一体机、磁珠法、直接血样质谱系统等,这些技术路径都或多或少地面临成本高,可开展项目少的问题。目前认同度更加高的方案是自动化机器人,使用机械臂,模仿人工操作,有机整合常见前处理步骤。
但需要注意的是, 现在提及的“全自动化”概念一般是指质谱检测到报告出具的全流程自动化,未包含前端的液相分离部分,和临床的期望有差距。LC-MS使用液相分离,耗时长,且液相分离目前几乎不存在自动化的可能,进而限制了后端质谱分析的效率。由于液相分离这一瓶颈问题的存在,LC-MS达到临床期望的高自动化、高效率难度非常大,未来或许需要依靠改变方法学,替代液相分离步骤。
流水线是终极解决方案,预计需要5-10年时间实现。临床质谱流水线配备前端的样本前处理模块,后端的相应的分析模块、存储模块,中间通过滑轨或导轨机器人进行样本运送,实现高通量、低成本、高效率。依托流水线,未来LC-MS将很大程度替代现有的生化免疫检测。
MALDI-TOF MS自动化方面,MALDI-TOF MS技术对样本前处理的要求低,通量大,检测效率高,天然就具备更低的操作门槛,自动化难度也更低。正是得益于高度的自动化和明确的临床价值,微生物质谱推出后迅速被临床接受。因此,自动化层面来看,MALDI-TOF MS的临床友好度显著高于LC-MS,自动化显然不是制约MALDI-TOF MS的核心因素。
3、POCT是临床质谱增量,但尚无普遍的临床应用
质谱应用场景多元,正在催生非标准化质谱需求,小型化、专用化、便携式成为临床质谱重要的仪器创新趋势,POCT质谱迎来了较大的发展机遇。
《MEMS质谱技术研究进展》一文指出,目前质谱仪小型化思路主要有三种,一是将各个零部件按比例缩小,这种思路可缩小的空间有限,进入了瓶颈期,二是3D打印等基于增材制造的快速成型技术,这种技术还存在诸多问题,在小型质谱仪中应用很少,三是MEMS(微机电系统)技术,将质谱分析各个核心功能集成到芯片上可以进一步缩小仪器体积,正受到行业的看好。
另外,从前处理环节看,POCT质谱需要绕开复杂、耗时的前处理环节,或是快速将样品离子化,流动相等复杂的操作环节也需要简化,因此,GC-MS、高气压光电离飞行时间质谱这类不需要前处理步骤,能够直接对复杂样本进行分析的质谱技术更适合进行小型化质谱仪。其次,质量分析器方面,可以研发小型化的离子阱、四极杆、飞行时间,真空系统方面,可以研发小型真空泵、分子涡流泵及隔膜泵,各个板块均实现小型化后,最终实现整机小型化。
从技术角度看,目前 国内开发小型质谱仪应用较多的技术主要有GC-MS技术和离子阱技术,特别的是,已经有基于高气压光电离飞行时间质谱技术的质谱仪获得NMPA批准。
![]()
布局小型质谱仪的国内企业
临床用小型质谱仪不仅要小,核心是简化步骤,实现床旁检测。国内在研的小型化质谱仪技术路径丰富,但在小型化和床旁化上的表现各不相同, 综合看小型离子阱质谱和小型离子迁移谱不需要复杂的前处理、检测速度快、体积更小,在床旁应用上的表现更好。未来,如何平衡性能与体积,如何保证稳定性和信噪比,如何提升自动化和便捷性,如何解决系统集成问题,如何找到真正有价值的临床应用等,这些是各类小型化质谱仪需要面对的普遍问题。
从临床应用角度看,小型质谱仪还没有典型的临床应用案例,呼气检测板块进展稍快。在应用场景上,小型质谱仪绝大多数应用于环境监测、毒品检测、食品检测等领域,在临床上,呼气检测板块的应用较多,企业也相对校多,在非挥发性有机物检测中的应用则处于早期。
![]()
小型质谱仪正在探索的临床应用方向
呼气检测是小型质谱仪当下临床应用的主要方向。质谱呼气检测利用质谱技术对人体呼出气中的VOCs进行检测,用于疾病诊断、治疗和监测等方面的研究。人体呼气中的VOCs是全身各个器官组织新陈代谢产物的重要组成部分,很多来自于人体内源性的生理和病理反应。比如,与癌症相关的病理机制包括缺氧、细胞过度增殖、过度炎症和活性氧活跃等,都会导致局部和系统性的VOCs种类和浓度发生明显变化。因此,VOCs可以作为对人体生理病理状况做出全面判断的重要标志物。目前质谱呼气检测的临床价值正在快速得到验证。但呼气检测在临床的普遍应用,还需要做到规范化,呼气受到的干扰因素会比较多,包括患者检测前的状态、周围的环境等,需要排除这些干扰因素,做到标准化精确检测。
小型质谱仪在非挥发性化合物检测中同样具有很强的优势,相关应用正处于早期。市面上的小型质谱仪多数用于检测VOCs,但实际上,医疗领域内VOCs样本占比较小,大部分项目依然需要检测非挥发性化合物。小型质谱仪在非挥发性化合物中的应用大有可为,比如对床旁检测有极强需求的药物浓度监测、手术术中检测等等,相关应用正处于早期阶段。但检测非挥发性化合物的技术难度远远大于VOCs,无法按照大型质谱的思路连接复杂、耗时的液相色谱进行分离。目前的思路是结合原位电离技术和离子阱技术,可检测氨基酸、脂质等生物小分子化合物、药物代谢物等。
应用趋势:质谱多组学、MALDI-TOF MS定量
临床质谱应用十分广泛,但哪些应用是临床质谱真正的优势所在,依然值得探讨。我们针对LC-MS、MALDI-TOF MS等技术平台目前在临床的应用进行了梳理,对不同应用的前景及增长机会进行了分析。
1、LC-MS常规应用中,激素类、慢病类项目值得关注
我们一般将LC-MS目前正在应用的临床项目称为常规应用,核心逻辑是对传统方法学进行替代,升级为质谱方法学。这些常规应用有新生儿筛查、维生素检测、药物浓度监测、激素类检测、慢病类检测,各个应用在临床的渗透率不同,市场空间不同,竞争格局不同,呈现出了不同的情况。
![]()
LC-MS常规应用潜力对比
总的看,在传统方法学替代层面,质谱在各个应用板块都具有竞争力,特别是激素类、慢病类项目市场前景巨大。但只着眼于传统方法学替代,临床质谱的价值体现有限,未来更大的机会在于创新应用,如肿瘤、神经系统疾病、慢性疾病等,打造更多的“杀手锏”应用。
2、质谱多组学应用多元化
通过质谱平台向多组学、蛋白组学、代谢组学发力,已经是临床质谱新途径,尤其是高分辨质谱平台,分辨率、灵敏度远远高于普通质谱,能够检测的物质种类更丰富。依托高分辨质谱发现多组学信息,再利用普通分辨率质谱完成临床转化,可更快推动多组学研究实现临床应用。
多组学从整体上揭示生物体功能,带来解答生命问题的新思路。多组学研究通常包括在DNA复制、转录、翻译、翻译后修饰的过程中,产生的全部基因(基因组学)、基因表达的广泛变化(表观遗传组学)、核糖核酸(RNA,转录组学)和蛋白质(蛋白质组学),以及下游的小分子代谢产物(代谢组学)。
![]()
多组学概念 图片来源:栾合密教授《质谱多组学的分析与应用》
全球已经掀起多组学研究浪潮,海外已经多家有多组学企业成功IPO。海外多组学板块展现出了强劲的发展势头。Olink是多组学,特别是蛋白质组学板块当之无愧的领头企业,Olink可从单个血浆样本中检测3000个蛋白,市值27亿美元,营收从2019年的4600万美元增长到了2022年1.4亿美元,2023Q1营收2745.7万美元,同比增长21.1%;Quanterix市值8.6亿美元,2022财年实现了1.06亿美元的营收,覆盖肿瘤、免疫、心脏病、传染领域;SomaLogic市值4.6亿美元,能够从一个样本当中捕捉7000个蛋白质;Zora Biosciences是代谢组学运用于临床检测的代表企业,旗下的心血管组学检测产品已在欧洲多个国家的医院体系、美国的Mayo Clinic和美国第三方检验巨头Quest等医疗机构常规使用,相关检测项目已进入美国商业保险目录,开启了多组学从研究到临床应用的转化。
![]()
海外企业在多组学上的布局及进展
可以明显看出,科研服务和新药开发CRO是当前多组学企业关注的重点。而在临床领域,成功应用的多组学技术寥若晨星,当前肿瘤、心血管疾病、神经、妇幼板块临床应用的关注度较大。
多组学临床应用上,以蛋白质组学和代谢组学为代表的多组学能够展现病理表现背后的分子变化,极大地拓展潜在的疾病标志物种类,但这些标志物的特异性和稳定性还有待检验,目前成功临床应用的多组学产品极少,有少量企业走在了前列。
![]()
国内企业在质谱多组学上的布局
(1)慢病领域,神经酰胺预测心血管风险更可靠
神经酰胺更能预测心血管疾病风险,在心血管风险预测中具有强竞争力。传统依靠胆固醇预测心血管风险,基因组学时代,基因技术则在心血管疾病风险预测中被给予了厚望。现在有大量基础、临床研究证实:神经酰胺是一种新的心血管风险指标,神经酰胺发挥“胶水”作用,刺激LDL-C聚集,促进脂蛋白渗入血管壁,增加脂蛋白通过血管内皮的浸润率,诱导斑块形成;神经酰胺也作为第二信使刺激细胞因子,将炎症免疫细胞吸引到斑块部位,斑块破裂,继而诱发心血管疾病,如心衰、心肌梗死、急性冠脉综合征等疾病,这决定了神经酰胺可以准确预测心血管风险。
2016年,全球知名的多组学精准医学公司Zora Biosciences的科学家、芬兰坦佩雷大学教授Reijo Laaksonen和他的团队首次发现血浆中的神经酰胺能准确地预测心血管死亡事件,并独立于LDL。人体中存在着近300种神经酰胺,并不是每种都与心血管、代谢等疾病相关。Reijo Laaksonen和他的团队筛选出与心血管疾病最相关的四种神经酰胺,通过研究证实:Cer(16:0)、Cer(18:0)、Cer(24:1) 在心血管疾病患者中表达增加,与增加的心血管疾病风险显著相关,Cer(24:0) 可以增加对心血管死亡风险的预测能力。Cer(16:0)/ Cer(24:0)、Cer(18:0)/ Cer(24:0)、Cer(24:1)/ Cer(24:0)的比值越大,心血管死亡的风险越高,并独立于LDL-C。此研究发表在心血管杂志《European Heart Journal》上,影响因子高达40分,成为神经酰胺的里程碑研究,并被高度引用,2023年《科学》杂志重磅发表了“从心出发”的文章,重点介绍了Zora Biosciences的成果,激起全球心血管领域的热烈讨论。
由于神经酰胺在人体血浆内含量极微少,占比不到所有脂类分子的1%, 质谱技术实现了神经酰胺精准检测。因此神经酰胺是临床质谱企业在多组学板块布局的新重点。
![]()
基于质谱多组学的心血管疾病、慢病风险筛查产品
(2)肿瘤领域,早筛是质谱多组学重点
质谱多组学加速了肿瘤精准诊疗技术的进步。已有研究发现,血液、尿液等样本中的蛋白、核酸、多肽、代谢物与肿瘤有极强的相关性,可实现肿瘤早筛、辅助诊断。在肿瘤板块,已有多个产品在进行临床转化,其中癌症早筛是热点,发病率高的肠癌早筛产品相对较多;技术思路上,多数产品是基于代谢物,利用肿瘤在代谢上的差异化特点进行诊断。
![]()
国内基于质谱多组学的癌症检测产品
总体而言,多组学在临床诊断中的应用可能会在三年内迎来一个拐点。更多高分辨质谱产品的发布、材料技术的创新,让多组学更快进入爆发。在未来,基于多组学研究的疾病诊断、早筛、预后监测可以在临床普遍应用。精准医疗进入以多组学为中心的时代。
3、从定性到精准定量,MALDI-TOF MS应用再上一个台阶
MALDI-TOF MS有极大的应用潜力等待挖掘。微生物质谱在临床的应用已经成熟,仪器复购率低,市场狭窄。实际上,核酸检测、蛋白定量检测、质谱成像临床应用都是空间广阔的MALDI-TOF MS新领域。
(1)核酸质谱是极受欢迎的新方向,竞争正在加剧
从微生物质谱转向核酸质谱是一个可行的路径,布局核酸质谱的企业正在迅速增多。微生物质谱企业众多,竞争日益激烈,相比微生物质谱,核酸质谱的竞争相对较小,同时市场想象空间巨大,对企业的吸引力更强。核酸质谱门槛主要在于核酸分型试剂存在专利壁垒,随着国内核酸质谱企业增多,这些壁垒正在打破,国内核酸质谱企业目前在积极布局药物基因组学、遗传性疾病、感染性疾病、肿瘤早筛等项目。
![]()
国内企业在核酸质谱上的布局
核酸质谱拿证难度大,2023年有2款核酸质谱试剂获得NMPA批准。核酸质谱试剂盒拿证的门槛较高,一方面是核酸质谱试剂属于三类医疗器械,监管严格,另一方面,核酸质谱检测多位点,按照法规要求,每个位点需要1000例样本,而有的位点产生突变的几率极小,开展临床试验的难度大。因此核酸质谱长期以LDT模式存在。2023年遗传学疾病领域的“二十项遗传性耳聋基因突变检测试剂盒”,以及药物基因组领域的“人CYP2C19基因分型检测试剂盒”,2款核酸质谱试剂盒获得了NMPA批准,具有突破性意义。
业务方向同质化问题初显,国内核酸质谱市场竞争压力正在加大。对比Agena和国内核酸质谱企业的情况,可以发现核酸质谱企业在业务方向上存在一定的同质化现象,国内企业要么是和Agena合作,比如迪谱诊断、先声诊断、达瑞生物,要么是延续了Agena的思路进行产品布局。在此情况下,国内企业或许会面临着不小的压力。未来,企业一方面需要实现核酸质谱平台完全国产化,另一方面需要尽快打造更多典型的成功案例,在临床应用上率先取得突破。
(2)MALDI-TOF MS也能做蛋白定量,已有产品获批
MALDI-TOF MS成本较低,操作友好,基于定性检测和较低的灵敏度要求,MALDI-TOF MS成功用到了微生物质谱和核酸质谱领域,但想要进一步探索蛋白定量等更多更具潜力的临床方向,提升检测能力势在必行。
提升MALDI-TOF MS检测能力的基本思路有两个,一是实现从定性到定量检测的跃升,二是提升质量范围,同时保证灵敏度。
首先,定量方面,MALDI-TOF MS本身具备定量能力,但在定量上的偏差波动较大,定量精度不够,无法满足临床测定的需求。
![]()
MALDI-TOF MS提升检测能力思路
通过提升MALDI-TOF MS质量范围和精准定量能力,可以开辟一个新的临床质谱领域——蛋白定量检测。
新一代MALDI-TOF MS平台已经获得NMPA批准用于人全血样本中糖化血红蛋白的含量测定。糖化血红蛋白可以间接反映患者近三个月以来的平均血糖水平,检测结果不受作息、情绪、饮食影响,是目前公认的评估糖尿病患者长期血糖控制状况的标准。普通人群糖化血红蛋白指标在5.9以下,超过6.5%则为糖尿病,需要精准定量检测糖化血红蛋白。
(3)兼顾空间分辨率、灵敏度、采集速度,实现质谱成像临床应用
在拥有更宽的质量范围和精准定量能力后,MALDI-TOF MS在质谱成像中的临床应用也在被发掘。
质谱成像是指借助于质谱方法,再配套专门的质谱成像软件,通过分析生物分子量的质谱仪来成像的方法。质谱成像可以同时表征样品中多个分子的原位分布信息,无需标记、灵敏度更高,将取代一些传统染色标记组织成像技术,正在从基础科研走向实际应用。
质谱成像的临床应用需要综合考虑空间分辨率、灵敏度和数据采集速度。空间分辨率决定了精度,但空间分辨率提高之后,产生的离子数量少,这就要求极高的灵敏度。同时,临床对采集速度十分敏感,但速度变快之后又会对仪器灵敏度提出更高要求。质谱成像科研应用方案往往只能满足空间分辨率和灵敏度两个要素,成像速度过慢,限制了质谱成像临床应用。目前有企业已经实现了质谱成像临床转化,依托质谱成像系统进行术中病理切片诊断。
![]()
MALDI-TOF MS各应用领域特点对比









根据《网络安全法》实名制要求,请绑定手机号后发表评论