![]()
图片来源@视觉中国
文|脑极体
最近有个说法:ChatGPT这么成功的AI应用之所以诞生在美国,而非中国,是因为中国AI领域的企业急功近利,投资人竭泽而渔。
类似结论有很多论据,比如中国投资圈看AI项目必要看场景和商业潜力,根本不看那些短期见不到回报的基础模型项目。中国AI企业,哪怕是大厂也异常重视商业化,刚做了个项目就迅速要求指向产业,指向营收。与之相反,ChatGPT则集成了OpenAI长期不计回报的研发思路,最终完成了厚积薄发。
这样推论下来,中国AI在发展了若干年之后,依旧没有诞生明星技术,似乎大多是投资人与企业过分短视的锅。换言之,什么时候我们的企业和资本像美国AI圈一样不差钱,不爱钱,咱们的AI基础研究和核心技术才有出头之日。
这个说法乍一听合情合理,证据充分,也非常契合今天舆论场中“内事不决赖资本”的话语习惯。
但是,这真的经得起推敲吗?
![]()
ChatGPT爆火,确实很让人羡慕。理解大家都很急,所以咱们先别急。如果在这种粗暴的“反思”之下,最终得出结论是不考虑商业回报,不计较个体得失,中国AI就会好起来。那或许才是真正走上了南辕北辙之路。
因为这种占领道德制高点的逻辑,在出发点上就站不住脚,并且会遮蔽中国AI发展至今最闪亮的部分。
OpenAI,乃至美国AI,真那么不计回报吗?
最近我们都在听闻这样一种叙事:ChatGPT的诞生,是因为OpenAI这家公司敢于挑战伟大研究,不计回报,最终成功。
但这个叙事线索可能从根本上就是有问题的。这个故事里,OpenAI是一群怀揣梦想的年轻人,为了改变世界聚集到一起。这里有个混淆因果的错误,不是OpenAI选择了伟大,而是投资人在创立、发起OpenAI这家科研实体的时候,定位就是只做具有巨大变革意义的研究。
2015年,马斯克和他的朋友们发起OpenAI时,思路就是汇集全球最顶尖的AI人才,在非盈利的前提下,研发最具前沿性的AI技术。这个模式对标的更多是类似贝尔实验室这样能够产生巨大社会价值的半学术、半企业科研实体,直接竞争者则是这之前刚被谷歌收购的DeepMind。
所以,不是OpenAI选择了底层技术研究,而是它本来就为AI底层技术而生。另一个需要注意的点是OpenAI这样的公司,本身就是特殊机缘下,融合了全球顶级富豪、顶级学者、海量舆论关注而诞生的明星企业。将这样企业的技术能力与具体某一家中国企业、投资机构进行对比,本身就有夸大后者责任的嫌疑。
看到这里,或许有人会说。那OpenAI能成功,不还是不差钱,不考虑商业回报换来的吗?这点也有问题。因为到2019年,OpenAI就主动放弃了自己的非盈利属性,转头拥抱商业化。
![]()
在当时,随着马斯克等一批先期投资者的退出,以及算力、数据、人才等支出越来越庞大。OpenAI开始愈发清晰认识到非盈利模式是难以持续的,于是随着山姆·阿尔特曼出任OpenAI的CEO,公司转型成为受限制营利实体(OpenAI LP),用限制利润上限,限制营收种类等方式,来探索在商业化与非盈利机构之间的新平衡点。
这种“以商养研”的模式,目前来看是基本成功的。它一方面推动大量OpenAI的技术成果走向市场,以换取利润资助后续研究,形成正向的研发资金链。另外也敞开了OpenAI接受更多资助的大门,于是2019 年7月 OpenAI 接受了微软 10 亿美元的战略投资,代价之一就是OpenAI成为微软云计算领域的独家技术供应商。这也造就了几年后的今天,微软用ChatGPT把谷歌、META等老对手逼到了角落。
这就不难看出,OpenAI并没有一些媒体说的那么“高冷”,反而它的发展轨迹,突显了一种“树挪死人挪活,办法总比困难多”的实用主义气质。如今,OpenAI已经可以实现超过3500万美元的年收入,这对于商业科技公司来说当然并不算多。但对于半盈利性质的科研实体来说,却解决了一大堆发展问题。从营收方法上看,OpenAI不仅与微软深度捆绑,源源不断获取微软投资,担任其技术供应商,还可以通过商业版订阅、API付费接入等模式,将旗下的众多产品变现,比如OpenAI的以文生图大模型DALL.E,就是很多AI画图软件的幕后支援。
与OpenAI相对,它的老对手DeepMind在这一轮大语言模型的爆发中似乎有点沉默。这当然有很多原因,比如技术路线选择的问题,但有个问题是绝对拖延了DeepMind发展效率与技术布局能力的,那就是商业化。
这几年,近乎每年都可以看到DeepMind连年亏损,导致谷歌不满的消息。其联合创始人公开表示过,如果当年不是谷歌收购,DeepMind应该已经破产了。奈何这些年风高浪急,地主家也少有余粮,由于DeepMind一直具有较高的独立性,并且更倾向于理想化、学术化的研究氛围,所以屡屡遭到谷歌的责难和怀疑,二者间产生了非常多矛盾。
当然,随着OpenAI这轮大火,谷歌似乎也发现还是得靠DeepMind,所以最近又有关系回暖的倾向。但不管怎么说,商业化的缺陷并没有成为DeepMind一飞冲天的助力,反而变成了它不断受到母公司责难,研究进程放缓,甚至屡屡出现裁员、破产危机的发展障碍。
可以说,DeepMind是那种“事都办漂亮了,钱一分没拿回家”的奇男子形象。但这种形象至少目前来看,没有带来成功,反而带来了外界对它的怀疑。
但要补充一点,这里并没有看衰DeepMind的意思,它近几年的大量研究,真的非常具有突破性与想象力,等它找到了合适自己发展的快车道,下一个比肩AlphaGO和ChatGPT的现象级AI技术还得是它来做。希望我们到时候的反思,别又是美国AI不计回报......
其实吧,中国AI领域有大把亏钱的项目。很多行业+AI解决方案,厂商做一个赔一个。无数博士走到工厂、农田,最后结算的费用可能连博士们的工资都不够。这种模式依旧在中国有序推进,至少证明了中国AI绝不完全等于急功近利。
反过来说,美国AI企业和投资机构也爱钱,社会对新技术、科技企业的评判标准也是商业化是否成功。我们见过很多中国AI创业公司,即使营收困难,也能通过政府扶持、加入大厂产业生态、融入垂直行业等方式活下来。反而是大量美国AI公司挤在狭小赛道,也缺乏兜底支持,最终结局是昙花一现。
换个角度看,也不是中国投资人更爱钱,美国投资人不爱钱。比如不久之前一所大学发布的数据报告称,2015年至2021年,来自美国的投资占中国AI企业融资总额的37%。如果数据无误,我们很难解释“不计回报”的美国投资人,怎么都来投资“掉钱眼”的中国企业了?
追求商业回报,是企业与商业资本的天性与天职,绝没有任何错误。
很多媒体与KOL,喜欢美化出一个“无用之用以为大用”的美妙叙事。因为这种故事有戏剧性,有反差感,也就有流量,同时也能迎合“中国科技不太行”的某种心理期待。
醒醒吧。人家OpenAI不是没盘算商业化,只是盘算的更好一点。
那ChatGPT为什么没有诞生在中国?
那么又有人问了,说了这么多,ChatGPT这种世人皆知的应用,不还是人家美国做出来的吗?
这个问题背后,更多是一种在中美对弈、“科技卡脖子”等时代背景下的焦虑情绪非常值得理解,但也确实应该冷静一些来看待。
![]()
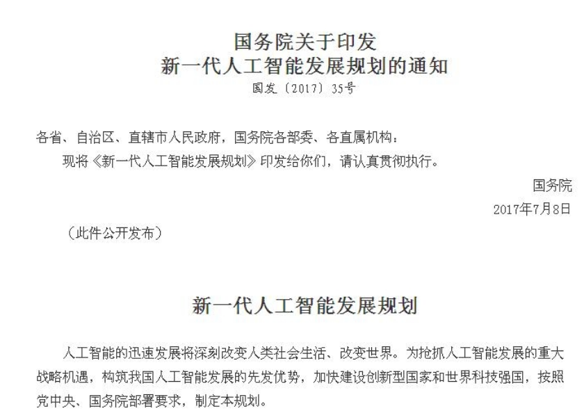
自2017年《新一代人工智能发展规划》颁发以来,中国AI产业进入了高速发展阶段,得到的成果已经显而易见。在AI领域,中国既没有芯片制造等方面的沉重历史包袱,也不像脑机接口、量子计算这些超前沿技术那样,有种看不到摸不着的虚幻感。中国AI发展的成绩与坚实程度,是肉眼可见的。从产业规模、头部公司、产业生态建设这些宏观指标,再到AI芯片、AI开发框架、大模型这些核心技术基础设施,中国AI可以说是没有明显短板的。
而OpenAI和DeepMind这两家公司,本身就是在特殊情况下,集合了全球顶尖人才、力量与资本的特殊公司。它们的成果与前瞻性,是包括其他所有美国公司在内的全球AI企业,短时间内难以追平的。
这两家公司就像世界杯决赛最后的那个点球,差那一球,就说明法国足球远远落后于阿根廷吗?恐怕并非如此吧。当然了,如果足球连越南都可以输,那就不要出来讨论了。
用这两家公司的特殊性,来评判大量中国企业,这本身就是种不公平对比,就像美国5G很多关键技术都不如中国,这能证明美国通信整体不行吗?
如果真的要讨论为什么ChatGPT没有出现在中国,那首先要正视这个问题背后的复杂性。
比如说,OpenAI的人才储备和人才来源,是中国AI公司乃至AI产业不计回报,甚至任意挥洒金钱就能换来的吗?再比如说,OpenAI和DeepMind的崛起机遇非常特殊,天时地利人和占尽,并且已经形成了正向的滚雪球效应,这也是中国企业难以复制的。
其实,OpenAI和DeepMind,已经逐渐发展成微软和谷歌的前瞻性AI科研机构。这种模式真的要对比,更像是华为2012实验室、阿里达摩院、百度研究院,当然也有许许多多的不一致。这些中国的企业研究机构,也做大量不计回报、充满前瞻性的研究,只是可能没有ChatGPT那么成功和知名,但至少不必说中国企业只爱钱。
如果简单的将AI技术,总结为不差钱就能做好,往往会适得其反。就像这些年中国高校和科研机构做AI模型蔚为大观,但是大量项目在验收、发论文、评比、获奖之后就没有下文了,开源模型也没什么人用,缺乏生态活力,其投入产出不成比例。
这种研究依托科研经费,当然可以不计商业回报,但真的对中国AI有实质性提升吗?或许也是存疑的。
实际上,大部分科技都需要多层次的研发投入。商业化研发与前瞻性研究需要并行,只是AI技术的特点,让成果更容易直接被外界感知。
ChatGPT没有诞生在中国,就像中国为什么做不出7nm芯片一样,是个复杂且关联广泛的问题。
他强由他强,清风拂山岗
好在ChatGPT没有诞生在中国,其实不大要紧。AI大模型在今天的中国,只是一个“早或晚”的问题,绝不像芯片制造那样是“有和无”的矛盾。
某种意义上说,我们也没必要纠结到底是谁先完成这个突破。能率先突破固然好,但也并不意味着太多。IP网络在欧洲原子能中心诞生,互联网产业在美国定型,互联网+的经济奇迹却在中国发生。我们能说互联网技术是属于欧洲、美国或者中国的吗?只能说,大多数技术最终都是长跑,其成果是属于全人类的。
既然AI也是长跑,那么其最终将在时间和空间关系上,形成漫长的产业链。每一寸的优势,都是优势;每一个长处,都是机遇。
这也是写这篇稿子最终想讨论的话题:中国AI言必提场景,开口就是产业,似乎成了一种坏事?
恰恰相反,这种所谓的“急功近利”不是坏事,而是中国AI最大的底牌。
我们知道,AI是一种通用性技术,它几乎可以给任何领域带来价值,而价值的源泉显然不能仅仅在互联网上,更多要发生在各个行业通过智能化技术完成生产力解放,比如说自动驾驶,就极大解放了交通行业的生产力。
在这一点上,中国产业多、产业场景充沛、产业结构复杂,并且整个社会对智能技术、数实融合的接受度非常高。在多年推进之后,AI技术进产业已经在中国取得了宽度与深度具备的成果。
张嘴就是产业,闭嘴就是场景,这不是因为中国企业、投资人只爱钱,是因为中国AI真的有产业融合度,有场景探索能力。
举个反例,美国大量AI创业公司,都离不开互联网的一亩三分地,ChatGPT的商业落地首站也是搜索,而工业AI项目,在美国总是难以形成规模。
我们曾经探访过天津港C段码头,这是世界第一段真正意义上依靠AI技术驱动的无人码头,但类似应用在欧美就很难推动,码头工会会阻止一切无人化、智能化项目进驻。
堆在消费互联网,不愿意触碰产业,也无法深入产业的西方AI圈子,留给中国的机会,就藏在那些产业与场景中,藏在那些充满“铜臭味”的商业价值里。
我们曾经说过,中国版ChatGPT,真正的核心是“产业场景+类ChatGPT应用”。
什么强都是强,中国AI有场景和商业路径,这不是坏事。我们商业前景更好,商业路径更短,当然要优先发展商业化、产业化。中国AI之所以独特于全球,就在“产业AI”这几个字上。
有人又会问了,说了这么多,做不出ChatGPT的中国AI,做出过美国没有的东西吗?
做出来过啊。比如中国某个大家都知道的操作系统,就可以解决矿山、隧道里多设备智能化联接的问题;中国某个深度学习框架,突出大规模分布式训练、推训一体等能力,就对应工业、金融这些场景的需求。
中国AI的创新与独特性,就是从产业思考和行业场景当中来的。那句话怎么说来着,从人民中来,到人民中去。
有趣的是,我在举例中国AI技术成果的时候,甚至都不能说名字,否则很多平台和不少读者,应该自然而然脑海中就浮现了“软文、广告”等念头,反而美国AI技术怎么夸,夸赞的多离谱都没事,这或许也可以说明点问题。
真正想要让中国AI更强、更好,就首先要停下“它们不差钱,我们只爱钱”的错误对比,就像把一切自己的不成功,都归结于同学、同事是富二代,着实没什么意思。
接下来,要发挥强项,补强弱势,让AI技术成为中国式现代化的动力,让庞大的产业链成为中国AI进步的源泉。
如果还能多做一点,那就尽量停止内耗,停止友商之间的倾轧,停止但凡说中国AI好,就必须讳莫如深,当然也要停止无意义的过度自我吹捧。
再然后,或许我们就可以看看人才培养、生态建设这些问题了。只有某一天,中国拥有一大批超一流的AI学者、学生与研发团队,全世界AI人才愿意加入某家中国AI公司,那我们才有讨论中国版OpenAI的可能。
否则只靠几位名人号召,一些丰厚待遇招聘,这事基本没戏。
如今,我们已经有了这样的共识:中国足球,不是11个人的事;中国芯片,是全中国的事。
那就也要知道,中国AI,不是几家公司和几个投资人的事,它是中国人的事,是全世界的事。
他强任他强,清风拂山岗;他横任他横,明月照大江。当你为ChatGPT,为中国AI而焦虑的时候,不妨想想这几句话。








快报
根据《网络安全法》实名制要求,请绑定手机号后发表评论
不要急着下结论,看看百度将要拿出来的东西再做定论不迟。。。