![]()
图片来源@视觉中国
文 | 快消
再见,“广州红牛”。
“一边倒”的判决
围绕“红牛”系列商标的维权诉讼又有新的进展。
快消君获取的一份判决书显示,近日,北京知识产权法院就天丝医药保健有限公司(下称:天丝公司)针对“红牛(广州)控股集团有限公司”(下称:广州红牛)及其生产、销售商等四被告侵害红牛商标专用权及不正当竞争纠纷一案做出了一审判决。
![]()
据了解,本案所涉侵权产品是一款名为“RedNiu提神宝”的饮料,出品方为广州红牛。而据天丝公司陈述,这款饮料从名称到包装全面摹仿天丝公司的红牛产品;而围绕着“RedNiu提神宝”,被告方具体构成了三项不正当竞争行为:
1,广州红牛及公司最大股东兰榕娇使用天丝公司知名商品的包装、装潢;2,广州红牛及兰榕娇将“红牛”作为企业字号使用;3,广州红牛及兰榕娇通过虚假宣传及其他混淆手段,误导相关公众认为其是合法“红牛”商标权利人或认为其公司产品是合法“红牛”饮料。
天丝集团还强调:“被告的侵权行为和不正当竞争行为极大扰乱了市场秩序,损害了原告的合法权益,如不及时制止被告的上述行为,将会对社会造成更为危害的后果,甚至可能瓦解消费者对红牛品牌的信任。”
面对“指控”,被告广州红牛及兰榕娇称:
1,广州红牛享有涉案金色罐体包装装潢的设计版权,有权使用该装潢,且原告罐体设计本身也不具有识别性,被诉侵权商标也与其罐体显著识别部分不近似,因此不构成商标侵权;2,广州红牛前身巢湖市红牛酒店自1988年就开始使用“红牛”作为企业字号,因此不构成不正当竞争;3,天丝公司主张涉案侵权产品销售规模与所得巨大与事实不符。
值得注意的是,在辩护过程中,广州红牛竟屡屡把“红牛维他命公司(华彬红牛)”搬出来做“挡箭牌”:
天丝公司曾许可案外人红牛维他命公司使用相关商标商标生产、销售涉案产品,故因生产、销售该产品而产生的商誉、竞争利益等权利也因由红牛维他命公司享有,天丝公司不具有诉讼主体资格。
不过,让广州红牛和红牛维他命公司都略显尴尬的是,北京知识产权法院确认了天丝公司的诉讼资格,并驳回了广州红牛对于商标,企业字号的一系列主张。具体而言:
1,被控侵权产品与原告红牛品牌属于同一种商品,共存于市场容易引发相关公众对商品来源产生混淆误认,因此广州红牛构成不正当竞争;2,巢湖市红牛酒店对“红牛”不应享有应收法律保护的字号权益,也无法延及至经营范围、地域范围均发生变更的广州红牛名下。
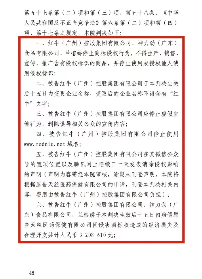
基于原告提供的相关证据和法院认定的系列事实,最终,北京知识产权法院判定:
1,红牛(广州)控股集团及其生产、销售商停止商标侵权行为,不得生产、销售、宣传、推广含有侵权标识的商品;2,判决红牛(广州)控股集团不得使用含有“红牛”字样的企业名称;3,判决红牛(广州)控股集团等三被告连带赔偿天丝公司经济损失及合理开支合计500余万元。
![]()
![]()
快消君留意到,截止发稿,广州红牛官网(http://www.redniu.net)已无法打开。伴随着上述判决的落地,近年来搅动市场的“广州红牛”,或要退出“历史舞台”了。
“清算”还在继续
“RedNiu提神宝饮料”是广州红牛的得意之作,也被很多业内人士称之为“山寨红牛的天花板”。
工商信息显示,红牛(广州)控股集团曾用名为红牛(广州)饮食集团有限公司,韦廷建是该集团董事长,韦廷希则是副董事长,业内盛传二人为兄弟。梳理旗下品牌,“韦氏兄弟”有着“不俗”的品牌打造能力,注册和培育了不少和大牌“神似”的品牌与公司。
2018年初,这家企业做了一系列的工商变更,紧接着就在成都糖酒会上开发布会、招商,通过操盘“红牛”项目,从一家只做中餐服务的饮食公司摇身一变成了一家饮料集团。在资本结构上,韦廷希控股农夫山(广州)乳业有限公司、中山市椰岛饮料有限公司、旺仔饮料(广州)集团有限公司。
一业内人士透露,该公司与快消行业熟知的农夫山泉、椰树椰汁、上海旺旺没有任何关系;不过,这家企业的幕后操盘人还囤着很多类似的商标,随时可以拿出来合法地使用,这也是他能“怼”其他山寨红牛的底气。据统计,韦廷建及其控制的数家公司长期抢注和囤积有关“红牛”商标达36件。
“幸运”的是,此后几年间,随着天丝公司和华彬集团深陷品牌官司,在两大巨头无暇顾及时,这家企业竟也渐渐获得了一定的市场份额,甚至公然进入部分大品牌商超渠道。
快消君获取的一份数据显示,广州红牛在全国各地以招商加盟的形式发展经销商超过一千个,每个经销商的余额销售额在1000箱以上,每箱产品零售价144元。粗略计算之下,广州红牛的出厂销售额已经破亿。此外,一份广州红牛“春节备货通知”显示,广州红牛销售疑似侵权产品的地域已经覆盖了全国三十余个省份或地区。最新信息显示,2022年糖酒会上,“RedNiu提神宝饮料”依然在招商。
更耐人寻味的是,“广州红牛”竟然还一度在市场上高调“打假”。据统计,2018年前后,将德国红牛、奥地利红牛、西班牙红牛、泰国红牛等“洋牛”一一打掉。据知情人士回忆,彼时“让这些红牛杂牌军万万没想到的是,出手灭他们的竟然是这个和天丝红牛、华彬红牛没有半毛钱关系的红牛(广州)饮食集团。”
![]()
对此,北京知识产权法院的最新判决也有所定性。
判决书显示:广州红牛在其官方网站、微信公众号等途径突出使用“红牛集团”“中国红牛”“正版红牛”等字样,并宣传举报、打击其他“山寨红牛”饮料活动,误导相关公众认为其系“红牛”商标的合法权利人,属于引人误导的商业宣传,构成不正常竞争。
值得注意的是,这是继华彬集团在南昌和沈阳的两大经销商售卖“红牛维他命功能饮料”接连被法院一审判定系商标侵权后,又一疑似“侵权红牛”生产及销售公司被法院判决侵犯天丝公司红牛商标专用权。
就在几天前,继沈阳市中级人民法院对50年协议及相关案件、最高院再审审查程序、深圳仲裁的影响进行了否定之后;南昌市中级人民法院再次明确否定了前述案件的影响。进一步确认了红牛维他命饮料有限公司并非“50年协议”的当事方,协议中更没有其可使用天丝商标的条款。
一系列判罚再次证明:任何未经天丝公司合法授权的生产和销售红牛商品的行为均构成商标侵权,也需要承当相应法律责任。
公开信息显示,早在2020年12月21日,最高人民法院就已经做出终审判决,明确“红牛系列商标”权权属归天丝集团,该判决已经生效。
如今,曾经的“山寨红牛天花板”,也迎来“正规军的铁拳”。围绕这一罐红牛的“正本清源”还在不断加速和深化。放眼未来,无论是“广州红牛”还是“其他红牛”,任何侵权行为都注定会被禁止和处罚。








快报
根据《网络安全法》实名制要求,请绑定手机号后发表评论
广州红牛的路到头了
天下熙熙皆为利来,天下攘攘皆为利往
不是自己的东西,还是不要拿来玩的好
任何侵权行为都注定会被禁止和处罚
广州红牛把自己给玩死了