![]()
图片来源:视觉中国
是什么让比尔·盖茨每年什么都不做,就能获得4.3亿美元的收入?
阿丹米(ADM)、邦吉(Bunge)、嘉吉(Cargill)和法国的路易达孚(Louis Dreyfus)因何被称为“ABCD”四大巨头?
埃及、加纳等国为何在今年出现经济动荡?
11月,俄罗斯和乌克兰在黑海的新动作又为何成为世界关注焦点?
这些的答案都是一个,粮食,粮食,还是粮食!
一、全球79亿人的口粮来自哪里?
2021年,亚洲、欧洲生产了全球78%的小麦,北美洲、亚洲生产了全球超过60%的玉米,拉丁美洲和北美洲生产了全球87%的大豆。而更夸张的是,全球90%的大米都来自亚洲。![]()
图:四类主要粮食的全球产量分布
再拉近来看,在这几片大陆上,实际上是少数几个粮食出口大国,掌握着全球238个国家近79亿人的口粮。
小麦、玉米和大米是世界上最重要的三种粮食。根据美国农业部和中国海关总署的数据,钛媒体统计了大米、小麦、玉米三种世界重要粮食的前五大进出口国家/地区,并根据各国粮食贸易的主要合作伙伴,绘制了国际粮食动线图。![]()
图:国际粮食动线 制图:钛媒体App平台运营部
从2021年出口量来看,俄罗斯、欧盟、澳大利亚是小麦出口大国,占全球出口量的约45%;美国、阿根廷、巴西是玉米出口大国,其中美国2021年的出口量超过6000万吨,占全球出口量比例超过三成;印度则是大米出口大国,2021年出口量超过2000万,占全球出口总量近四成。![]()
图:三大谷物前五大出口国家/地区
能坐上“粮食出口大国”的交椅,首先离不开“老天爷赏饭吃”——自然条件决定了小麦、玉米和大米的主要产地。
小麦抗旱耐寒能力强,但对光照条件要求较高。世界范围内小麦种植多分布于北纬18度-50 度之间,亚、欧、美三大洲的播种面积合计约占全球总播种面积的9成。2021年,全球小麦总产量 7.79亿吨,欧盟、中国、印度、俄罗斯、美国五大小麦产地产量占比达65%。
大米由稻谷制成,稻谷喜欢高温、湿润、日照时间短的环境,全球超过一半的大米产自中国和印度,孟加拉国、印度尼西亚、越南也是大米生产大国。温暖、潮湿的环境适宜玉米生长,美国和中国是前两大玉米生产国,2021年合计占全球产量的54%,其次是巴西、欧盟和阿根廷。
除了自然条件的先天优势外,技术和政策则决定了一个国家发展农业的能力和动力。以全球第一大粮食出口国美国为例,美国的农业以大型农场经营为主,农业机械化率达到95%以上,是世界上农业机械化程度最高的地区之一。
政策推动农业生产的力量更加不容小觑。从1933年起,美国农业补贴不断攀升,从最初的不足50 亿美元,涨至2019年的超过450亿美元。美国农业部统计数据显示,2019年美国农业净收入中,约有三分之一来自政府的补贴和纳税人补贴的商品保险付款。
![]()
图:历年美国农业补贴金额
特别值得注意的是,美国的农场规模化趋势,也是随着农业补贴的施行开始加快的。美国农业部数据显示,1935年左右,美国的农场总数持续下降,到1970年左右已经不到高峰时期的三分之一,而单个农场平均规模则从最初的200英亩攀升至600英亩以上。![]()
图:美国农业规模化过程中农场个数及单个农场平均规模变化情况 资料来源:USDA,长江证券研究所
这个过程中,农业补贴与农场规模化呈现出的较强关联性,可能与补贴的发放标准有关。美国的农业补贴并不是按人头发放的,而是按照土地面积给的——这令大农场主几乎躺着就能挣钱。
2021年,《福布斯》杂志报道比尔·盖茨拥有268984英亩(约合1089平方公里)的农田,成为美国第一大私人农田所有者。据媒体报道,按每年1600美元/英亩补贴计算,2021年仅农业补贴就能为比尔·盖茨带来4.3亿美元的收入。
虽然美国约有200多万个农场,但据测算,美国70%的补贴流入了10万个大农场主口袋中。
二、成为粮食进口大国,是无奈也是选择
从全球范围来看,埃及、印度尼西亚、中国、墨西哥、欧盟等国家和地区是粮食进口大国。![]()
图:三大谷物前五大进口国家/地区
一个国家需要大量进口粮食,原因也是复杂多样的。
自然条件导致农业发展受限是一方面,例如中东的伊拉克、中非的尼日尔等国家,干旱缺水、土地不适宜耕作,日本、新加坡等国家,耕地面积小,粮食产量不足,导致这些国家都需要靠进口保证粮食供应。
有的国家则是“人无我有、人有我无”,印度尼西亚、菲律宾等国家地处热带,全年炎热、降水充沛的气候条件能够保证稻谷产量,却不适合小麦的生长,因此印度尼西亚小麦几乎全部依赖进口。
也有国家是因为在农业、工业,或者粮食作物和经济作物上进行了取舍,有例可援的是埃及。
埃及地处水源丰富、土壤肥沃的尼罗河水域,很早就开始种植小麦、谷子等作物。罗马帝国时代,埃及凭借得天独厚的自然条件和发达的水利工程技术,一度成为“地中海粮仓”。
19世纪初,棉布需求旺盛,价格不断提高,包括埃及在内的许多国家开始推广棉花种植。19世纪20年代和30年代,棉花销售贡献了埃及10%-25%的收入。19世纪末期,埃及沦为英国的殖民地后更是将棉花种植推向了高潮。彼时的英国正在为纺织业原料棉花的短缺而发愁,因此在埃及继续大力推广棉花种植,这也推动了埃及迅速向单一经济作物种植方向发展。从英国占领初期到一战前夕,埃及棉花播种面积占总耕地面积的比例从11.5%攀升至22.5%。
埃及人口众多,且耕地有限——只分布在狭长的尼罗河谷和三角洲地带,其余地方均为沙漠覆盖。棉花“吃掉了”大量原本用来种植粮食的土地,再加上近代埃及人口膨胀、工业化和城市化进程加快等因素影响,埃及逐渐失去了在粮食生产上的优势,从粮食出口国变成了粮食进口国,如今埃及约70%的粮食都要依赖进口。
如今,世界上将近10%的人口仍然被“饥荒”的噩梦缠绕。世界上联合国世界粮食计划署发布2022《世界粮食安全和营养状况》报告称,2021年,全球8.28亿人仍受饥饿影响。
此外,按照用途划分,粮食可以分为食用粮、饲料用粮和工业用粮。粮食进口除了解决吃得饱的问题,也考虑到满足人们对高档谷物的消费需求,以及填补饲料、工业用粮的缺口。
据中国农科院的《中国农业产业发展报告 2020》显示,中国稻谷、小麦和玉米三大主粮综合自给率为 98.8%。
从产量来看,中国幅员辽阔,横跨多个温度带,适宜多种作物的生长,是全球第一大粮食生产国。2021年,我国小麦、玉米、大米三类农作物的产量分别达到1.37亿吨、2.73亿吨和1.49亿吨。在2022年进博会上,商务部副部长郭婷婷发言时提到,中国用不足全球9%的耕地,6%的淡水资源,解决了全球20%的人口吃饭问题。
但中国依然是粮食进口大国,这主要是结构性为题。
我国的食用粮以大米和小麦为主,自给率均在90%以上。中国进口的小麦以高附加值的强筋小麦和弱筋小麦品种为主,大米以泰国大米为主,主要为了满足人们对吃得好的追求。
但我国对玉米等饲料用粮和工业用粮进口需求较大,2021 年,我国玉米进口量为 2835 万吨,同比增长 152.2%。玉米有着“饲料之王”称号,是最主要的饲用谷物。随着人们生活水平的改善,我国对肉蛋奶的消费需求增加,畜牧业发展脚步加快,饲料粮的需求也越来越高。受供求关系影响,国内玉米价格不断升高,国内外价差也成为进口量激增的原因之一。![]()
图:全国玉米平均价格走势 制图:钛媒体App平台运营部
小麦与玉米在饲料方面存在替代关系,2021年小麦和玉米之间较大的价差也导致小麦大量替代玉米被用作饲料主粮,小麦的饲用消费增幅达到了95.7%,进口量也较上一年同期增加了16.27%。
三、粮食价格震荡,鼓了谁的口袋?
全球粮食需求分散,而粮食产地非常集中,一个国家的粮食产量、进出口政策出现变化,可能会对地球另一端的居民生活状况产生意想不到的巨大影响。今年以来,受战争、疫情、通货膨胀等影响,粮食价格水涨船高。联合国粮农组织(FAO)公布,2022年2月全球食品价格指数平均为140.7点,环比增长3.9%,同比增长24.1%,创历史新高。联合国秘书长古特雷斯称,阿富汗的小麦价格比一年前上涨了47%,埃及、加纳等国甚至因为粮食短缺出现了经济上的动荡,通货膨胀率大幅飙升。
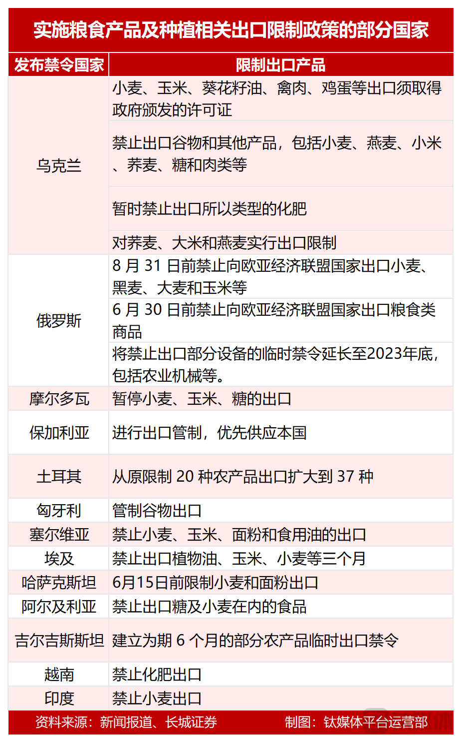
粮食的国际市场流通也出现障碍,粮食保护主义抬头,多国发布了粮食出口禁令。据不完全统计,乌克兰、俄罗斯、土耳其、匈牙利、越南、印度等13个国家,发布了小麦、玉米、大米以及农资的出口禁令,波及范围较广。![]()
图:2022年以来部分国家出口禁令
全球谷物价格也在继续升高,Wind数据显示,今年全球谷物价格指数一度从年初的140.65攀升至5月份的173.52。![]()
图:全球谷物价格指数走势
粮食价格走高,受益的是国际粮商。最著名的是四大粮食“ABCD”,即美国的阿丹米(ADM)、邦吉(Bunge)、嘉吉(Cargill)和法国的路易达孚(Louis Dreyfus)。这些公司向农民销售种子、化肥等农资产品,之后再以约定价格从农民手中收购农产品并进行加工、贸易等,业务涉及农业全产业链。同时,四家企业业务覆盖全球,在许多国家的农产品出口、加工领域都占据相当大的市场比例。
ADM是全球最大的农业生产、加工及制造公司,全球最大的玉米、小麦等农产品加工厂商,世界第一大燃料乙醇生产者;
邦吉是全球第四大谷物出口商、最大油料作物加工商,也是巴西最大的谷物出口商;
嘉吉是美国最大的玉米饲料制造商,全球第一大粮食贸易和仓储商,同时也分别是阿根廷和巴西的第一大和第二大粮食出口商;
路易·达孚是全球上最大的棉花和大米贸易商,全球第三及法国第一的粮食输出商,其在巴西拥有两处巨大的发酵式乙醇制造厂,控制着非洲和欧洲大部分粮食和加工品供应。
四大粮商在巅峰时期曾掌控着全球80%的粮食交易量。
今年上半年,受国际粮食价格上涨的影响,国际粮商的业绩表现亮眼。从已公布的数据来看,ADM 2022财年中报显示,营业收入为509.34亿美元,同比上涨21.8%;归属于母公司普通股股东净利润为22.90亿美元,同比增长63.45%。邦吉2022财年中报显示,公司营业收入为338.13亿美元,同比上涨19.26%;嘉吉2022财年公司营收飙升了23%,达到创纪录的1650亿美元。
不过经过多年发展,如今全球影响力较大的粮商已经扩展至六家,中国的中粮集团和新加坡的丰益国际是后起之秀。丰益国际最初是一家贸易公司,如今已跻身国际粮油企业前列,不过其背后有着美国粮食巨头的支持,光大证券报告显示,其第二大股东为美国ADM公司,控股比例达24.89%。
来自中国的中粮集团业务遍及全球140多个国家和地区,在南美、黑海等全球粮食主产区和亚洲新兴市场间建立起稳定的粮食走廊,50%以上营业收入来自海外业务。
2021年,中粮集团和丰益国际的营业收入已经超过美国邦吉和法国路易达孚公司。![]()
图:2021年全球六大粮商营收情况 图片来源:光大证券研究所
今年7月俄罗斯、乌克兰就黑海港口农产品外运问题与联合国和土耳其签署的协议,俄乌暂停封锁黑海,乌克兰谷恢复出口,国际粮食价格也出现回落。联合国粮农组织发布数据显示,谷物价格指数6月平均为166.3点,环比下降4.1%。其中,国际小麦价格下跌5.7%,玉米价格环比下降3.5%。7月谷物价格指数进一步下降至147.3点,环比下降11.5%,粮农组织表示,7月领跌的世界小麦价格跌幅高达14.5%。
部分国家也纷纷解除了粮食出口禁令,粮食危机出现缓和。今年6月底,摩尔多瓦解除小麦、面粉出口禁令;7月,乌克兰政府取消了对黑麦、矿物肥料出口的禁令;9月,埃及贸易和工业部本周解除了为期6个月的几种主要食品出口禁令,埃及出口商可以再次出口蚕豆、面粉、小麦、小扁豆、油和面食,不受任何限制……
不过,上述俄乌暂停封锁黑海的协议即将于11月19日到期,目前来看,这份协议是否延长还存在较大的不确定性。
11月9日,俄罗斯外交部发言人扎哈罗娃在新闻发布会上表示,俄罗斯是否延长黑海港口农产品外运协议,取决于该协议到期前,涉及对俄罗斯化肥和粮食出口的限制能否取消。不过,受制裁等因素影响,俄罗斯目前粮食和化肥出口仍不通畅。
俄罗斯和乌克兰是粮食出口大国,对国际粮食供应影响巨大。今年7月,联合国秘书长古特雷斯在俄乌粮食签署仪式上表示,全球36个国家超过一半的小麦供应依赖俄乌出口,非洲和中东地区尤其严重。
四、国际形势动荡,我国粮食上市公司受到怎样的影响?
我国稻谷、小麦和玉米三大主粮的主要产地不同。小麦主要产自河南、山东、安徽三地,2020年产量分别约为3753万吨、2569万吨和1672万吨。稻谷的主要产地在黑龙江、湖南、江西、江苏和湖北,2020年产量分别约为2900万吨、2640万吨、2050万吨、1970万吨和1860万吨。
我国在三类主粮中,玉米的产量最高。玉米在很多省份都有着较高的产量,黑吉辽三省的老铁2020年共生产约8414万吨,占当年全国总产量的约32%,此外,内蒙古、山东、河南、河北也有着超2000万吨的产量。
![]()
图:中国小麦主要产地产量(单位:百万吨)制图:钛媒体平台运营部

图:中国玉米主要产地产量(单位:百万吨)制图:钛媒体平台运营部

图:中国稻谷主要产地产量(单位:千万吨)制图:钛媒体平台运营部
为了便于粮食收购和运输,产粮大省一般是粮食企业设立的首选地。
根据企业的主营业务(粮食种植、加工、贸易),钛媒体App筛选出15家上市粮企,其中,53%的上市粮企注册地在安徽、山东、黑龙江三大粮食产地。不过值得关注的是,广东、上海两地也很受粮企的欢迎,上述企业中上海、广东两地的注册企业也占到了33%。![]()
图:粮食上市公司及注册省份
究其原因,沿海地区在信息、技术、品牌、资本等方面有着突出优势,为食品消费品牌的成长提供了便利。由此形成的集群效应也非常突出,胡润研究院发布的2021中国食品行业百强榜中,广东上榜企业最多,达到10家。
粮油食品关系国民生计,钛媒体App按照公开资料梳理发现,上述15家上市企业中至少有9家都是国资背景。根据公开资料,隆平高科(000998.SZ)全称是袁隆平农业高科技股份有限公司,以“杂交水稻之父”袁隆平院士的名字命名,第一大股东是中信集团;北大荒(600598.SH)由北大荒农垦集团持股64.14%,后者则由财政部百分百持股;深粮控股(000019.SZ)最大股东为国企深圳市食品物资集团有限公司,持股超过63.79%;中粮科技(000930.SZ)是中粮集团旗下企业,后者是国企。
此外,中化国际(600500.SH)、荃银高科(300087.SZ)、辉隆股份(002556.SZ)、农产品(000061.SZ)、亚盛集团(600108.SH)的大股东也是清一色的国企。
值得一提的是,大家熟知的金龙鱼常被误认为是国货品牌,实际上,其最大的股东是香港公司BATHOS COMPANY LIMITED,持有金龙鱼89.99%的股份。而BATHOS COMPANY LIMITED背后则是丰益国际,也就是前文提到的总部位于新加坡的国际六大粮商之一。丰益国际间接持有其100%股权。
我国粮食自给率较高,出口量不大,国际形势的动荡对我国粮食安全影响有限。从业绩方面来看,今年上半年,15家上市企业中大多数企业盈利,只是股价多数下跌。![]()
图:我国上市粮企财务情况(市值截至11月11日收盘)
不少机构对种植业未来的发展持乐观态度,太平洋证券、中原证券等均发布报告对农业板块之后的走势表示看好。分析认为,近期,国际冲突使粮食安全问题得到了市场的强烈关注,未来五年,粮食安全和种源自主可控的战略地位将更为凸显,而作为农业产业链中的“芯片”,种业或许迎来黄金时期,生物育种、转基因等都是值得关注的热点领域。(本文首发于钛媒体APP,作者 | 李简)
主要参考资料:
《二战后墨西哥农业生产转型与粮食问题》——《拉丁美洲研究》2020年第6期
《玉米小麦供需紧平衡,稻谷价格或低位震荡》——华安证券
《今年美国农场主破产数大增,特朗普将继续撒钱换选票?》——第一财经
《棉花帝国:一部资本主义全球史》
《大国博弈》第二十二篇:从美国粮食霸权到全球粮食危机——光大证券







快报
根据《网络安全法》实名制要求,请绑定手机号后发表评论
希望我国粮食也涨,提高农民种粮食后积极性!国有粮则安,家有粮则定!
不严谨啊 账都算错了 4.3亿 不是43亿[哭笑]
葡萄,蘑菇,木耳,苹果等是中国的特产。泰国的农产品大米,榴莲,木薯,橡胶等。
好文章,点赞,有理有据
近十几年来眼看着大片良田填了造房,县城周边已见不到稻田,农村也只能偶尔看到一小块水稻,大多都是花木或者其它经济作物,以后饿肚子了大家啃水泥吃花木过日子吧!
印度出口大米,国内部分地区还饿肚子,注意是部分
我们不挨饿就行
是啊是啊今年谷子大涨0.02元一公斤
股权分红
大豆呢?什么都没说。