![]()
图片来源@视觉中国
文|迈点
一、市场动态总结
1.月度行业总况:酒旅业迎来较大提升与反弹,民宿产品受到市场追捧
7月,随着疫情反弹进入尾声,政策层面稳经济导向、解冻旅游出行、助推消费反弹、纾困政策逐步落地及规范助力酒店业发展,叠加暑期旅游旺季,虽然部分地区疫情有所反复,但整体冲击可控,市场信心正在重塑,酒旅业迎来较大提升与反弹。数据显示:新疆7月已累计接待游客约2554万人次,同比增长15.7%,独库公路变成“堵哭公路”、“民宿一晚17000元”、多地景区挤爆等也频繁登上微博热搜。携程数据显示,截止7月12日,暑期旅游产品订单总量环比上涨超过九倍,增势迅猛;机票暑运搜索指数已追平2019年;酒旅市场回暖至去年七成,暑期跨省游酒店占比有望过半;亲子游进入暑期预订高峰期,亲子酒店预订较疫前增长20%。
7月,因囊括乡村振兴、文旅融合、露营野奢等的民宿产品受到市场追捧,成为近期发展亮点。途家数据显示,暑期民宿预订量正在迅速起量。最热门的民宿预订城市前十位分别是:重庆、成都、长沙、厦门、大理、广州、北京、杭州、上海、北海。北京、上海纷纷回归热门旅游目的地行列,增幅最多的城市前十位分别是:神龙架、巴音郭楞、酒泉、定西、海北、吐鲁番、海西、伊犁、甘南、鹰潭。国家也在政策标准方面对民宿相关业态进行规范,促进其合规健康发展。7月,由全国旅游标准化技术委员会归口及执行的标准有GB/T 26358-2022《旅游度假区等级划分》、GB/T 18973-2022《旅游厕所质量要求与评定》、GB/T 41648-2022《旅游民宿基本要求与等级划分》发布。其中,《旅游度假区等级划分》《旅游厕所质量要求与评定》为原国家标准修订,《旅游民宿基本要求与等级划分》为旅游行业标准升级国家标准。
![]()
资料来源:迈点研究院
![]()
资料来源:迈点研究院
2.品牌开业签约:伴随市场回暖,7月酒店开业和签约数量再创新高
品牌酒店开业:据迈点不完全统计,2022年7月新开业103家酒店,类型横跨全品类,并以中高档为主。在酒店类型占比上,中高端酒店数量最多,为25家,其次是中端酒店和经济型酒店,均为23家。高端酒店和精品酒店赛道上,酒店定位及以度假型为主,精品酒店主要集中在西南和东部沿海地区。经济型酒店开业品牌以产品升级迭代类为主,反映出品牌的创新求变,不断把握投资管理市场需求能力的提升。
![]()
资料来源:迈点新闻,迈点研究院整理(不完全统计)
酒店品牌签约:据迈点不完全统计,2022年7月中国酒店市场新签约项目数量高达96家。万豪酒店集团、洲际酒店集团、锦江酒店(中国区)、凯悦酒店集团、旅悦集团等签约项目较多。品牌类型上,签约酒店以中高档为主,国际高端酒店共11家,国内高端酒店3家,精品酒店7家,中高端酒店14家。中端酒店是7月签约项目最多的品类,共21家;剩下的签约项目则集中于经济型酒店和客栈民宿。市场布局上呈现全国扩张、西南和东部集中的态势,通过加码下沉市场,紧抓发展机遇。
![]()
资料来源:迈点新闻,迈点研究院整理(不完全统计)
酒店人事任命:据不完全统计,2022年7月共有35位高管履新,较上月有大幅提升。瑰丽酒店集团、洲际酒店、瑞吉酒店、希尔顿酒店、喜来登酒店、卓美亚酒店、文华东方酒店、香格里拉酒店等国际高端酒店人事变动较为频繁。一定程度上反映出在疫情稳定的窗口期,酒店集团通过人事和资源整合,进行管理变革和营销创新,努力实现更好的运营绩效。
![]()
资料来源:迈点新闻,迈点研究院整理(不完全统计)
3.品牌拓展更新:暑期亲子营销融入,集团探索新型合作,组织架构加速整合
品牌推新升级:第一,太古酒店“居舍系列”海外首店将落地日本。发展项目面积达11.7万平方米,将汇聚高端零售、酒店及住宅等业态。“居舍系列”是太古地产旗下专注大中华地区的特色酒店系列产品,2008年至今已开发有北京瑜舍、香港奕居、成都博舍、上海镛舍项目。第二,万豪与TED演讲平台的教育频道建立合作,在部分酒店推出限时互动客房。“TED奇妙客房”将一系列思维创新活动融入万豪的客房设计中,主题客房主要为亲子家庭和朋友设计,整个房间相当于一个迷盒,旅客找到所有秘密元素后,就会获得惊喜和奖励。第三,洲际酒店集团大湾区各品牌酒店,共同推出夏日假期系列活动,深入发掘当地文旅特色,聚焦打造缤纷童趣的玩乐体验,为亲子家庭营造氛围感十足的全方位假期体验,并将健康和玩乐元素融入旅宿的各个环节。第四,希尔顿加大在酒店营销和广告方面的投入,推出第一个全球品牌平台,名为“Hilton. For The Stay”。该平台以酒店为核心,强调住宿体验本身而非目的地的重要性,涉及营销、旅游规划以及入住的每个环节。
酒店战略合作:第一,钓鱼台美高梅酒店集团与国际魔术大师李宁达成战略合作,以魔术加持集团的娱乐基因内核,共筑酒店业的魔法新生态——MGM魔法学苑。第二,飞猪与万达酒店及度假村实现会员互通。所有飞猪会员都有机会直接成为万达万悦会会员,最高可获得万悦会铂金卡会籍,享受会员价订房折扣、专属入住通道、会员延迟退房、餐饮消费折扣等多种权益。第三,万达酒店及度假村与海外资产管理公司Beautyland集团就位于日本大阪中央区、京都上京区的酒店项目签订管理合作协议,项目预计于2024年底揭幕运营。这是万达酒店与Beautyland Group继6月签订希腊酒店项目后成功签约的又一海外目的地项目。第四,中国华融与中国旅游集团酒店达成战略合作,围绕酒店管理和运营提升,在酒店资产管理、不良资产处置等方面开展多种形式的合作,通过资源整合为国有资产保值增值做出新的探索。第五,希尔顿酒店集团旗下希尔顿荣誉客会与支付宝平台开展包括会籍匹配、新会员礼遇以及会员专享福利等一系列会员合作计划,进一步打造渠道的多样化,强化本地化数字平台的构建。
疫后复苏与资源整合:第一,尚美生活集团更名为尚美数智科技集团。尚美数智科技集团自主研发的三款智能产品:智能门锁、智能中控屏及AI经营管家,已经完成上线。公司将向行业智能化平台公司转型升级,从而帮助投资人降本增效。第二,华住集团英文名称由Huazhu Group Limited改为H World Group Limited,采纳华住集团有限公司作为该公司的中文双重外文名称,于2022年6月27日生效。并调整组织架构,正式成立六大区域公司,分别为华北、华西、南方、华东、华中、东北六大区域,并任命6个区域CEO,直接向华住集团CEO金辉汇报,进一步深耕区域发展,下沉三四线战略进行落地。第三,雅高集团计划进行结构重组,加速在全球范围内的发展。雅高将设立“经济型、中档&高档”(Economy, Midscale & Premium)以及“奢华&生活方式”(Luxury & Lifestyle)两个部门。前者将包括宜必思、诺富特、美居、Swissotel、Movenpick和铂尔曼等主流品牌,共有4816家酒店,筹建酒店948家。后者将包括莱佛士、东方快车、费尔蒙、索菲特、美憬阁和Ennismore旗下品牌,共有488家酒店,筹建酒店266家,该计划将于10月开始推行。
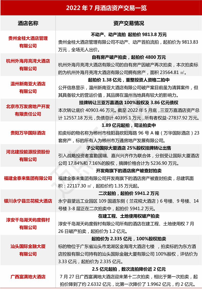
4.酒店资产交易:资产腾挪速率提升,疫后酒店集团重组及上市获取发展动力
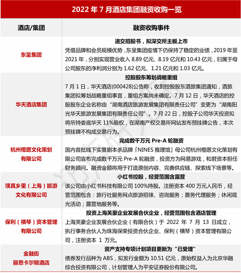
迈点研究院不完全统计,2022年上半年每月均有15起以上酒店资产交易事件,疫后资产腾挪速率提升。仲量联行数据显示,亚太地区酒店业持续复苏,2022年上半年的投资总额达到68亿美元,同比增长33%,相比2019年同期增长12%。今年上半年的交易量为75笔,同比下降20.2%,仅为2019年同期的33%,不过涉及的客房数量接近2万间,同比增长30%,相比2019年上半年也高出9.4%。7月,广西东呈酒店管理集团股份有限公司递交招股书,拟深交所主板上市。疫情证明连锁酒店集团预防和抗御风险的能力更强,有能力对加盟商给予金融支持和管理辅助措施,酒店连锁集团扩增规模呈现快速发展机会。
![]()
资料来源:迈点研究院
![]()
资料来源:迈点研究院
5.集团发展观察:上半年集团亏损加剧,中外合作模式助推扩张,中国力量崛起
集团财报表现:7月,各酒店集团相继公布2022年上半年财报,国内局部地区疫情反复,旅游住宿消费需求均受到限制,各集团均不同程度出现亏损。其中,锦江酒店发布2022年半年度业绩预亏公告,归属于上市公司股东的净亏损为1.1亿元到1.5亿元,同比由盈转亏。华天酒店发布业绩预告,预计2022年上半年归属于上市公司股东的净利润亏损1亿元~1.4亿元。金陵饭店发布2022年半年度业绩预告,实现归属于上市公司股东的净利润为320万元左右,与上年同期相比将减少约1351万元,同比下降81%。7月,伴随酒旅业复苏反弹,下半年有望成为酒店集团财务表现止跌回升的转折点。
![]()
资料来源:酒店集团财报,迈点研究院整理
(备注:各酒店集团发布财报周期不同,H1为上半年,Q2为2季度)
中外品牌合作:7月11日,尚美数智科技集团与雅高集团达成战略合作,成为雅高集团旗下高端品牌雅高瑞享(Mövenpick by Accor)在中国地区的独家战略合作伙伴,尚美数智科技集团将全权负责雅高瑞享品牌在中国市场的开发、筹建、运营和管理工作。尚美数智科技集团携手国际高端品牌开展市场化合作与本土化运营,既能充分发挥其下沉市场的资源优势,又能通过与国际化品牌合作,满足其升级发展的战略需要。据迈点研究院不完全统计:近年来,中外酒店品牌合作案例有十多起,主要聚焦于头部集团品牌,国内酒店品牌正处于高速成长阶段,与国际酒店集团合作能够加强品牌输出与管理,助推酒店集团的成长速度。
![]()
资料来源:迈点研究院
集团发展规模:7月6日,酒店业国际权威杂志《HOTELS》公布2021年度“全球酒店集团225强” (HOTELS 225)排名。中国共有34个酒店集团入围榜单,22个酒店集团相较2020年排名有所上升。锦江、华住和首旅如家等中国酒店集团继续荣登前10位,且规模量级继续上升,客房数和酒店数分别较上一年增长11.28%和14.86%。根据排名数据,锦江国际团2021年全球酒店数量为11959家,客房数1239274间,位列全球第二。华住集团2021年全球酒店数量为7830家,客房数为753216间,位列全球第7,首旅如家酒店集团2021年全球酒店数量为5916家,客房数为475124间,位列全球第9。
迈点研究院对10年间中国酒店集团在全球规模排名进行回溯,可以发现,中国酒店集团跃登世界舞台,呈崛起之势。2011年,锦江与首旅如家首次位列全球前十大酒店管理集团,2015年华住集团荣登上榜。2018年,三大中国集团的客房总量占据了全球前十大22%的份额,前100强15%的份额。2021年,Top 50榜单中,中国酒店集团占据14位,分别是:锦江、华住、首旅如家、格林、尚美、东呈、德胧、住友、凤悦、金陵、丽呈、君廷、明宇和恭胜。迈点研究院认为:目前来看,国内品牌相比于国际仍处于劣势。但近年来,每年均有3-5起国际高端撤牌事件,被不少国内高端取代。伴随规模和数量的壮大,中国酒店集团更需在品牌质量和市场影响力持续锤炼,假以时日,中国力量与国际品牌的竞争力定会快速跃升。
![]()
资料来源:《HOTELS》,迈点研究院整理
二、本月百强榜单
以下是迈点研究院独家发布的“2022年7月酒店品牌影响力100强榜单”。本月, 维也纳酒店、洲际酒店和希尔顿酒店位列前三甲,另有亚朵酒店、麗枫酒店、7天酒店、如家酒店、全季酒店、锦江酒店和锦江之星进入榜单前十。本月100强榜单中,共有43个品牌排名环比上升,42个品牌排名环比下降,4个品牌排名没有发生变化。本月共有11个酒店品牌新晋百强榜单,分别为:如家精选酒店、宜必思酒店、美高梅酒店、康莱德酒店、万信至格酒店、兰欧酒店、丽芮酒店、大乐之野、索菲特酒店、贝壳酒店和尼依格罗酒店。
![]()
数据来源:迈点研究院
三、品牌细分榜单
1. 酒店品牌类型分布
1)酒店类型分布与品牌指数
![]()
数据来源:迈点研究院
2022年7月类型榜单中,中端酒店品牌类型数量最多,有407个;平价酒店品牌类型数量最少,只有41个。从品牌指数来看,国际高端酒店最高,品牌指数均值为247.28;客栈民宿最低,品牌指数均值为150.89。从品牌指数的环比变化来看,平价酒店下降幅度最大,为-2.39%;中端酒店上升幅度最大,为0.41%。
整体来看,旅游住宿品牌类型结构仍维持基本态势,即按高端、中档、经济型来分,形成经济型酒店存量最大的“金字塔型”结构,但近年来中档酒店数量规模发展迅速,已经不断比肩经济连锁,长期来看,我国旅游住宿业结构向“水滴形”优化的势头在提速。品牌的高速发展与各酒店集团的多品牌战略密不可分,来锁定不同细分客群市场,多品牌战略的底层原因在于大众消费崛起,个性化、圈层化的住宿消费诉求被激发。从近年来品牌签约看,除疫情冲击的2020年,2017年-2022年签约量一直保持高速增长,受益于城市化进程,三四线城市成为酒店投资的洼地,为酒店开发提供了广阔多元的市场。各签约类型来看,中档市场的整体增长势头减缓,中档酒店投资主体对风险的承受能力较弱,影响了其签约投资速度。相比而言,高档以上酒店尤其是奢华品牌显示出了更强的发展特质,以国资背景和实力雄厚的企业看中长线投资价值,为高档以上的酒店品牌签约提供了更大空间。
2)酒店类型细分榜单
![]()
数据来源:迈点研究院
2. 酒店品牌主题分布
1)酒店主题分布与品牌指数
![]()
数据来源:迈点研究院
据迈点研究院数据显示,2022年7月总榜单酒店主题数量分布中,商务酒店占比最多,多达140个,潮牌酒店占比最少,为12个。品牌指数均值来看,商务酒店不仅品牌数量最多,品牌指数也拔得头筹,均值为194.43;电竞酒店品牌指数均值最低,为144.68,品牌影响力仍在培育期。从品牌指数的环比变化来看,美学酒店下降幅度最大,为-15.66 %;潮牌酒店上升幅度最大,为18.51%。
经历了疫情巨变,客群的消费行为随之发生巨大变化,品牌除了传统的商务、休闲客群的获取,新型细分人群如闺蜜、游戏一族、情侣、度假野奢等都是未来酒店在划分细分市场时不可忽略的客源。疫后也诞生了新的消费形态如staycation(宅度假)、worKation(工作度假)、Blesuire(商旅休闲)。后疫情时代,消费者的主题需求正在不断推动酒店产品变革,如全场景智慧、定制化体验、本地化消费,国风消费潮流、环保绿色可持续、康养需求等。2022年国家将继续在教育、文化、体育、养老、医疗等公共服务领域扩大供给,提高品质,三胎落地,亲子游埋下爆发“引线”,上述人群也必须是酒店业重点关注的对象。
2)酒店主题细分榜单
![]()
数据来源:迈点研究院
3. 酒店品牌区域分布
1)酒店区域分布与品牌指数
![]()
数据来源:迈点研究院
2022年7月总榜单区域酒店分布中,全国品牌数量最多,有556个;其次是华东区品牌,有372个;再次为全球性品牌,有204个。从各区域酒店品牌指数来看,全球性和全国性品牌以绝对性的优势领先,其次分别为华南、东北、西北、华东、华中、西南以及华北地区。各区域品牌指数平均值为166.53,仅有全球性和全国性品牌高于平均值,其他区域品牌均低于平均值。从品牌指数的环比变化来看,全球酒店下降幅度最大,为-0.57 %;西南酒店上升幅度最大,为0.46%。
在疫情和消费升级影响下,西南地区酒店业发展速度和模式也在不断升级,品牌类型比例整体朝着更为高阶成熟的方向发展。西南地区浓厚的地域旅游特色,决定了其酒店品牌主题除去商务酒店外,主要为度假、文化、生活方式电竞、轻奢和设计师等休闲性质主题,其次为情侣、养生、个性化酒店,整体主题广泛纷呈,也在持续覆盖市场,以满足不断增加的多元化住宿需求。作为特色旅游产品聚集地,精品度假酒店和民宿更受客群喜爱,如松赞、千里走单骑、平措康桑、真美度假连锁等品牌。从增量来看,西南地区主题酒店新增供给众多且趋向分散化,未来也将会有更多高品质、元素丰富的酒店产品进入市场,包括体育竞技、影视娱乐、历史文化等。
2)酒店区域细分榜单
![]()
数据来源:迈点研究院
四、品牌指数分析
1.品牌指数分析
![]()
数据来源:迈点研究院
7月百强榜单和整体酒店品牌指数均呈现小幅下降态势,2022年7月TOP100品牌值均数为391.70,环比下降0.87%,整体酒店品牌指数均值173.74,环比下降0.13%。但整体品牌指数均值与TOP100仍呈现较大差距,反映出头部品牌在市场认可度和品牌投资方面的价值红利。
后疫情时代,借势文旅融合,酒店业不断变革重生,2022年7月,2022年中国旅游住宿业MBI品牌与投资峰会中,各酒店集团品牌在轻资产发展、存量市场、文旅融合等问题进行了交流研讨。第一,轻资产战略可助力实现运营管理的长期主义,如万达酒店及度假村旗下拥有万达瑞华、万达文华、万达嘉华、万达锦华、万达颐华、万达美华、万达悦华等七大酒店品牌,拥有设计、建设和运营一体化的酒店资产管理优势。第二,国际集团纷纷推出迎合存量物业投资需求的新品牌,例如洲际酒店集团旗下面向高端存量市场的VOCO酒店。第三,本土酒店集团加快资源整合步伐,如浙旅投酒店集团更名为雷迪森酒店集团,并整合原蝶来酒店集团、雷迪森旅业集团、梅苑酒店管理有限公司及其他省级相关酒店类资产,打造“资产+品牌+平台”型高质量发展酒店集团。第四,借助从城市微度假到乡村游等不同度假形式蓬勃发展,实现度假品牌快速发展。如融创文旅集团定位于“中国家庭欢乐供应商”,高起点布局文旅产业,涵盖乐园、商业、酒店三大业态,结合地产布局辐射全国,打造了花屿小镇等特色产品。第五,通过中西合璧模式,如首旅酒店与凯悦合作打造凯悦逸扉、凤悦牵手美诺进军度假市场,助推酒旅业新一轮快速发展浪潮。
2.品牌指数维度分析
1)搜索指数
从搜索指数均值来看,本月整体酒店品牌搜索指数均值为2.7,环比上升10.2%。根据百度指数,酒店品牌潜在客群的省份分布来看,山东、广东、北京、浙江、江苏等地客群搜索频次较高。据迈点研究院监测,本月酒店潜在客群关注度前十的是宜尚酒店、城市便捷酒店、潮漫酒店、ZMAX HOTELS、麗枫酒店、凯里亚德酒店、维也纳国际酒店、喆啡酒店、丽怡酒店、朗丽兹酒店。锦江酒店(中国区)旗下品牌上榜数量集中,印证出潜在客群的高关注度和青睐度。本月搜索指数提升最快的品牌前十是海逸君绰酒店、漫心酒店、雅阁度假酒店、禅驿酒店、三峡工程大酒店、凯里亚德酒店、百时快捷酒店、维也纳国际酒店、万澳酒店和丽芮酒店。
后疫情时期,锦江酒店(中国区)开启了大规模的业务整合以及品牌全面梳理,确立了战略品牌和赛道品牌,构建更有竞争力的品牌矩阵。第一,通过中长期的发展规划,以及品牌标准管理、产品管理,通过会员的发展、渠道的建设、收益的管理、品牌营销和品牌品质管控,加强资源的聚焦,提升品牌价值和产品品质的提升,助力品牌可持续发展。第二,打造锦江创新中心,以创意理念打造可持续盈利型的酒店商业模式,实现新的场景、新的服务落地,瞄准近郊旅游市场,推出度假品牌“心自闲”,打造针对年轻白领长住公寓品牌“憬黎”,打造东方文化禅意主题高端度假酒店“暻阁”,与希岸孵化出为精致人群打造的北欧舒适健康酒店“舒与”品牌。通过品牌创新、产品创新、服务创新、技术创新,让消费者的个性化、多元化的需求能得到满足。
![]()
数据来源:迈点研究院
2)媒体指数
从媒体指数均值来看,本月,整体酒店品牌的媒体指数均值为9.05,环比下降4.93%。本月,媒体重点关注酒店品牌开业签约、疫后产品革新、酒店资产交易等。从酒店品牌媒体表现来看,锦江酒店、Club Med、洲际酒店、希尔顿酒店、丽思卡尔顿酒店、万豪酒店、维也纳酒店、皇冠假日酒店、喜来登酒店和亚朵酒店位列前十。媒体关注品牌聚焦于国际高端酒店品牌,锦江酒店、维也纳酒店和亚朵酒店作为国内品牌,媒体表现较好。酒店品牌媒体指数环比上升最快前十的是卓美亚酒店、璞隐酒店、臻品之选酒店、格林电竞酒店、诺金酒店、丽筠酒店、嘉佩乐酒店、M酒店、安纳塔拉度假酒店和花筑奢。
花筑奢作为高端民宿行业标杆,通过标准化高质量服务、沉浸式体验装置打造美好的场景、持续加强推广传播好与美,不断推进品牌化进程,实现了较好的运营绩效,在2022年的农历新年,旗下门店的平均RevPAR达到四位数以上。第一,基于携程的大数据赋能,根据民宿业态的特性设计阿拉丁选址系统,精准完成选址。第二,基于当地的流量和周边市场人群消费水平做一个清晰的投入产出比测算,控制好投入成本。第三,花筑奢每家门店都有符合自身所在商圈特色的服务装置,同一家店在不同时间段也会进行调整,为消费者创造沉浸式氛围。
![]()
数据来源:迈点研究院
3)运营指数
从运营指数均值来看,本月整体酒店运营指数均值为5.89,环比上升0.5%。本月运营指数排名前十的酒店品牌为锦江之星、凯悦酒店、柏悦酒店、维也纳酒店、希尔顿欢朋酒店、万丽酒店、洲际酒店、美豪酒店、JW万豪酒店和希尔顿逸林酒店。本月运营指数环比上升前十的酒店品牌是逸宿印象酒店、素柏·云酒店、智尚酒店、如家精选酒店、宜必思酒店、大乐之野、格莱登酒店、简悦酒店、昊丽酒店和那云星空宿酒店。
希尔顿欢朋是希尔顿旗下的中高端酒店品牌,目前已在全球 33个国家和地区开业超过2780家酒店,背靠双集团优势和自身品牌溢价能力,在后疫情时期实现了稳定的收益和较好的成长性。首先,应对新的形势变化,坚持产品优化和数字化发展两大核心目标,双轮驱动,助力品牌有竞争力的发展。其次,通过总部纵向职能与横向小组交错的管理模式,以及酒店运营管理的双线网格化机制,实现精细化运营。第三,通过审慎测算与评估,针对在营改项目形成评估模型和改造标准,主要将改造分为标准改造和轻改造两种类型。轻改造仅限位于核心商圈、成熟区域或旅游度假区,且开业时间在5年内的国际连锁酒店品牌或本土星级酒店,具有“成本低、周期快”优势。
![]()
数据来源:迈点研究院
4)点评指数
从点评指数均值来看,本月所有酒店品牌点评指数均值为156.09,网络口碑情况波动较小。据迈点研究院监测,本月点评指数排名前十的酒店品牌为亚朵酒店、锦江之星、如家酒店、7天酒店、麗枫酒店、维也纳酒店、城市便捷酒店、速8酒店、维也纳国际酒店和布丁酒店。本月点评指数环比上升前十的酒店品牌是安坻酒店、艺龙安悦酒店、品睿酒店、凤悦轻尚酒店、希尔顿惠庭酒店、MOXY酒店、凯悦尚萃酒店、清渡酒店、Club Med和远家民宿。
其中,如家酒店最为首旅如家酒店集团的核心经典品牌,在经济型酒店中占据绝对市场份额,并通过持续升级迭代,在软硬件设施、美学设计和服务等方面更加多元化、年轻化和时尚化,收获市场较好口碑效应。第一,7月,为更好地把握市场复苏期间的利好机会和新消费趋势,首旅如家重磅推出“如LIFE”俱乐部——「年度会员日」品牌活动。住宿不再是会员权益使用的唯一场景,当会员有出行、餐饮、购物、文娱、社交等任一诉求时,“如LIFE”会员的身份都可为其提供最为直接的便利。第二,7月,推出“暑期旅行研究所”互动营销活动。以结构化的内容营销方式,围绕“奇趣周边游、跨省长途游、热门主题游”等话题创立目的地深度攻略。并采用阶段式主题迭代更新的形式,结合热点话题和节日周期陆续上线,满足用户的玩乐灵感和当地生活方式需求。
![]()
数据来源:迈点研究院







快报
根据《网络安全法》实名制要求,请绑定手机号后发表评论