![]()
图片来源:网络
今天,“全季酒店男子夜半赤身闯入顾客房间”登上热搜,引发众多网友讨论。
8月5日晚,一微博名为@fiore花花的网友发布视频称7月31日晚入住上海三林一全季酒店时,遭一陌生男子全裸闯入房间。并表示该男子全裸从7楼到10楼挨个推酒店房门,试图进入其他房间,整个时长持续47分钟,期间无工作人员发现制止,直到推开自己的房门后自己报警。
事发后酒店给了一份果盘,涉事男子被行政拘留5日。
事件回顾

图片来源:花花微博
7月30日晚,微博名为@fiore花花(以下简称“花花”)在上海浦东新区三林镇杨高南路全季酒店入住。31日凌晨3时9分,正在与客户沟通工作的她突然发现房间内的床尾边站着一个陌生男子,该男子赤裸着身体,只穿了一条红色内裤,随后男子脱掉内裤并露出下体隐私部位。男子称“门开着就明摆着让别人进来”,并对花花女士进行言语辱骂。花花女士随后大声呼叫,该男子可能受到了惊吓,随后便退出房间离去。
花花女士前往酒店前台向工作人员讲述自己的遭遇并选择报警。监控视频画面时间显示,7月31日凌晨2时21分,该半裸男子便从酒店7楼开始,尝试打开每个房间的房门,从其开始此行为直至进入自己的房间,期间整个过程持续将近50分钟。
对此花花女士质疑,全季酒店的前台和安保人员,并没有对该男子的怪异行为进行管控与制止,他们对此没有做出任何反应。
花花女士说,31日上午9时,她前往派出所和该男子及其家属商谈此事,男子及其家属欲私了,在商讨期间,该男子岳父甚至还称此行为并没有对自己造成实质性伤害,恳请她原谅,化女士对此坚决反对。
上海警方依法对该男子给予行政拘留5日的处罚。花花女士表示,事发后,该酒店负责人曾对她进行赔礼道歉。![]()
图片来源:网络
当花花女士询问酒店具体赔偿方案时,该负责人称将等待警方出具最终的处理结果后决定。花花女士称将通过法律途经,对此事追究到底。
全季道歉!所有门店全面自查
据红星新闻报道,6日致电全季酒店(上海三林店),工作人员称,这个事情交由“华住会”的公关团队来处理,门店不接待任何咨询,“公安已经介入在处理了。”
上述工作人员还告诉红星新闻,目前该酒店仍在正常营业中。
但全季酒店官方微博却了致歉声明。![]()
![]()
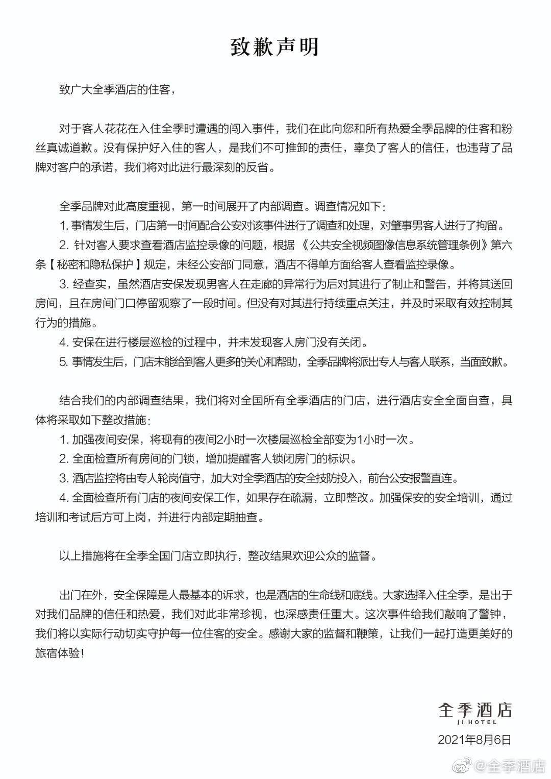
声明表示,没有保护好入住的客人,是我们不可推卸的责任。此外,声明还提到,未经公安部门同意,酒店不得单方面给客人看监控录像;安保并未发现客人房门没有关闭;将当面致歉。
针对花花遭遇的事件,全季品牌高度重视,第一时间展开了内部调查。调查情况如下:
1. 事情发生后,门店第一时间配合公安对该事件进行了调查和处理,对肇事男客人进行了拘留。
2. 针对客人要求查看酒店监控录像的问题,根据 《公共安全视频图像信息系统管理条例》第六条【秘密和隐私保护】规定,未经公安部门同意,酒店不得单方面给客人查看监控录像。
3. 经查实,虽然酒店安保发现男客人在走廊的异常行为后对其进行了制止和警告,并将其送回房间,且在房间门口停留观察了一段时间。但没有对其进行持续重点关注,并及时采取有效控制其行为的措施。
4. 安保在进行楼层巡检的过程中,并未发现客人房门没有关闭。
5. 事情发生后,门店未能给到客人更多的关心和帮助,全季品牌将派出专人与客人联系,当面致歉。
结合内部调查结果,全季酒店方承诺将对全国所有全季酒店的门店,进行酒店安全全面自查,具体将采取如下整改措施:
1、 加强夜间安保,将现有的夜间2小时一次楼层巡检全部变为1小时一次。
2、 全面检查所有房间的门锁,增加提醒客人锁闭房门的标识。
3、 酒店监控将由专人轮岗值守,加大对全季酒店的安全技防投入,前台公安报警直连。
4、 全面检查所有门店的夜间安保工作,如果存在疏漏,立即整改。加强保安的安全培训,通过培训和考试后方可上岗,并进行内部定期抽查。
以上措施将在全季全国门店立即执行,整改结果欢迎公众的监督。
全季酒店成立于2010年,隶属华住集团,中国领先的中档酒店品牌,目前已覆盖中国31个省级行政区,开业已超过1100家。除全季外,华住还拥有海友、怡莱、汉庭、桔子、漫心、美仑等酒店品牌。2020年1月2日完成收购DH酒店后,华住在其投资组合中还增加施柏阁、美轮美奂酒店等五个品牌。
从2018年到2020年,华住集团的净收入分别为100.63亿元、112.12亿元和101.96亿元,净利润分别是7.16亿元、17.69亿元和-21.92亿元(2020年受疫情影响)。
在今年一季度,华住集团的净收入约为23亿元,净亏损约为2.48亿元。
(钛媒体APP编辑郭虹妘综合自全季酒店官微、杭州日报、中新经纬)






快报
根据《网络安全法》实名制要求,请绑定手机号后发表评论