文 | 脑声常谈
全球超过2000万人患有精神分裂症。他们中有很多人,在发病前曾是开朗健谈的人,却慢慢变得沉默寡言、不愿社交、记不住事,这种变化是无数家庭的噩梦。精神分裂症患者的大脑里到底发生了什么?
2026年3月19日,美国西北大学Peter Penzes团队在《Neuron》上发表的研究《 Soluble α2δ-1, altered in disease CSF, modulates network homeostasis and rescues deficits in a neuropsychiatric mouse model 》,从精神分裂症患者的脑脊液里找到了一个关键的线索:
患者脑脊液中α2δ-1蛋白明显减少。这种蛋白负责维持大脑里兴奋和抑制信号的平衡。当它少了,大脑就乱了——社交回避、记忆衰退就来了。而补充它的人工合成类似物,能逆转其突触和行为缺陷,证实可溶性突触外结构域蛋白是神经精神疾病潜在的诊断标志物和治疗靶点。
![]()
从患者脑脊液里找到线索
研究者用TMT定量质谱分析精神分裂症患者和健康人的脑脊液,发现了一个显著的差异:可溶性α2δ-1蛋白在患者体内明显减少。这个结果在三个独立的患者队列中都被验证了,而且与病程长短、是否用药无关——说明这是疾病本身的特征,不是药物或其他因素导致的。
![]()
这种蛋白是干什么的?
这种蛋白是怎么产生的?研究者通过离体脑片刺激和活体环境富集实验发现,神经活动增强会促进它的释放。
向小鼠侧脑室注射 α2δ-1 抗体降低其含量后,小鼠在Y迷宫里的工作记忆就变差了。也就是说,这种蛋白是维持正常大脑认知功能的关键,含量不足会直接影响神经功能。
![]()
怎么补回来?
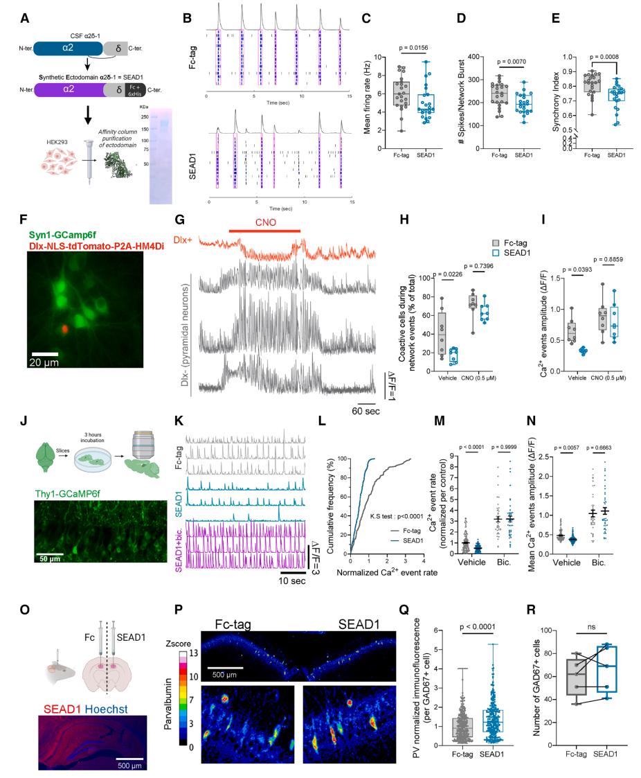
研究者合成了一个α2δ-1类似物——SEAD1。
用多电极阵列和钙成像观察,发现SEAD1能让神经元的自发放电降低,恢复网络的同步性。而且这个效果依赖于小白蛋白阳性中间神经元。用超分辨成像看,SEAD1通过神经元周围网,精准地结合到这些中间神经元上,还能定位到它们的兴奋性突触界面。
因此,SEAD1能精准靶向负责“刹车”的中间神经元,修复神经网络的失衡。
![]()
单次注射,逆转社交和记忆缺陷
研究者用16p11.2重复综合征小鼠模型——这是精神分裂症相关的遗传模型。单次向小鼠前额叶皮层注射SEAD1后:小白蛋白阳性神经元的兴奋性突触密度和功能恢复;新物体识别实验中记忆缺陷被逆转;三箱社交实验中社交回避被改善。而且对运动功能没影响——说明治疗效果是特异性的。
因此,SEAD1能在动物模型中同时改善社交和记忆,且不影响正常运动。
![]()
全文总结
本研究首次发现脑脊液中可溶性 α2δ-1 是调控大脑神经环路兴奋 - 抑制平衡的关键蛋白,其在精神分裂症患者体内的减少是疾病的重要分子特征。
精神分裂症患者 → 脑脊液中α2δ-1减少 → 小白蛋白阳性中间神经元功能受损 → 大脑兴奋-抑制失衡 → 社交回避、记忆衰退;
补充SEAD1 → 靶向小白蛋白阳性中间神经元 → 恢复兴奋-抑制平衡 → 社交和记忆缺陷被逆转。
人工合成的SEAD1在动物模型中单次注射即可逆转社交和记忆缺陷,且不影响运动功能,为开发靶向“兴奋-抑制平衡”的新型精神疾病药物提供了重要候选分子。
小编寄语:
精神分裂症的研究,长期面临一个难题:我们能用症状诊断它,用药物缓解它,却说不清它到底是神经递质的问题?是神经网络的问题?还是两者兼有?
这项研究,从一个全新的角度切入:脑脊液。他们发现,精神分裂症患者脑脊液里α2δ-1蛋白明显减少了。这种蛋白是维持大脑兴奋-抑制平衡的关键,少了它,小白蛋白阳性中间神经元就失灵,神经网络就失衡,社交和记忆就出问题。更关键的是,人工合成的SEAD1单次注射,就能在动物模型中逆转这些缺陷。
愿这份发现能早日转化为临床希望,为受精神疾病困扰的人群带来曙光。
- 原文链接:https://doi.org/10.1016/j.neuron.2026.02.004







快报
根据《网络安全法》实名制要求,请绑定手机号后发表评论