文 | 脑声常谈
被排挤过的人,更容易和同样被排挤过的人成为朋友;经历过创伤的人,总是下意识地靠近有类似经历的人,远离那些曾经伤害过他们的人。
这种“同病相怜”的偏好,是人类社交中最温暖也最复杂的现象之一。但它到底是怎么产生的?是心理作用,还是大脑里真的藏着某种共情开关?
科学家通过小鼠实验,揭开了这一行为背后的神经回路调控机制。
2026年3月9日,华中科技大学同济医学院张培团队和武汉科技大学田波团队在《PNAS》上发表的研究,给出了一个神经科学层面的答案:杏仁核里的一群“印迹细胞”,记录着你的创伤,也在暗中替你选择该靠近谁、该躲开谁。
该论文标题为《 Divergent BLA engram circuits orchestrate social preference dynamics in bystander male mice with self-experienced stress 》, 本研究构建单社交挫败应激 + 替代性社交挫败应激的雄性小鼠模型,发现基底外侧杏仁核印迹细胞(BLAEC)投射至前扣带回皮层谷氨酸能神经元(ACCGLU)的回路为关键通路,揭示了创伤经历调控社交行为的神经环路机制。
![]()
同样受过伤,才会真的“懂你”
研究首先采用单社交挫败应激(SSDS)和替代性社交挫败应激(VSDS)构建小鼠模型:
A组小鼠:只经历过一次社交挫败(被欺负过)
B组小鼠:只看到别的鼠被欺负(旁观过)
C组小鼠:先被欺负过,又旁观了别的鼠被欺负
结果很有意思:A组小鼠短期内社交异常,但两周后就恢复正常了;B组小鼠从头到尾没什么变化。
但C组小鼠——那些既有亲身创伤、又见过同类遭遇的小鼠——表现出了非常明确的社交偏好:它们主动亲近同样被欺负过的同伴,刻意回避曾经欺负过它们的施暴者。
这一结果证明早期创伤经历会调控后续社交偏好动态。
![]()
杏仁核里,有一群记录创伤的细胞
这种“同病相怜”的偏好,是从大脑哪个区域发出的?
研究者把目光投向了基底外侧杏仁核(BLA)——一个负责情绪记忆的核心脑区。
他们用光纤光度法实时记录神经元活动,发现C组小鼠在接触两类对象时,杏仁核里一群特殊的细胞——印迹细胞(engram cells)都会被激活。
再经化学遗传学双向调控,发现激活 BLAEC可让仅 SSDS 的小鼠出现社交偏好和回避,抑制则能逆转先 SSDS 再 VSDS 小鼠的异常社交行为,说明 BLAEC是该行为的必要且充分条件。
![]()
从杏仁核到前扣带回:一条“共情专线”
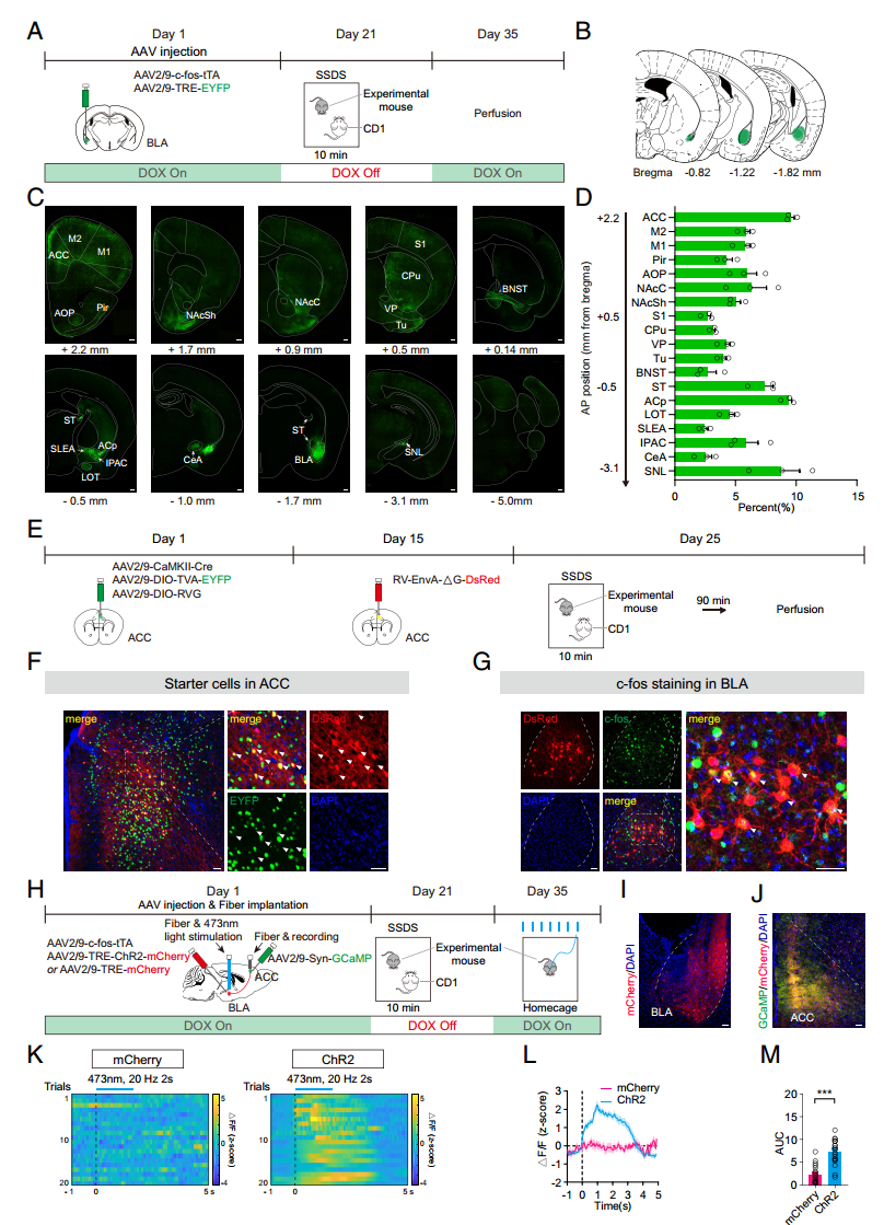
印迹细胞发出的信号,要传到哪儿去?
研究者用病毒示踪技术,追踪到了前扣带回皮层(ACC)——一个与共情、社交决策密切相关的脑区。
再通过光遗传学激活该回路,可模拟出小鼠的异常社交行为,抑制则能逆转,验证了该回路是调控社交偏好动态的关键。
![]()
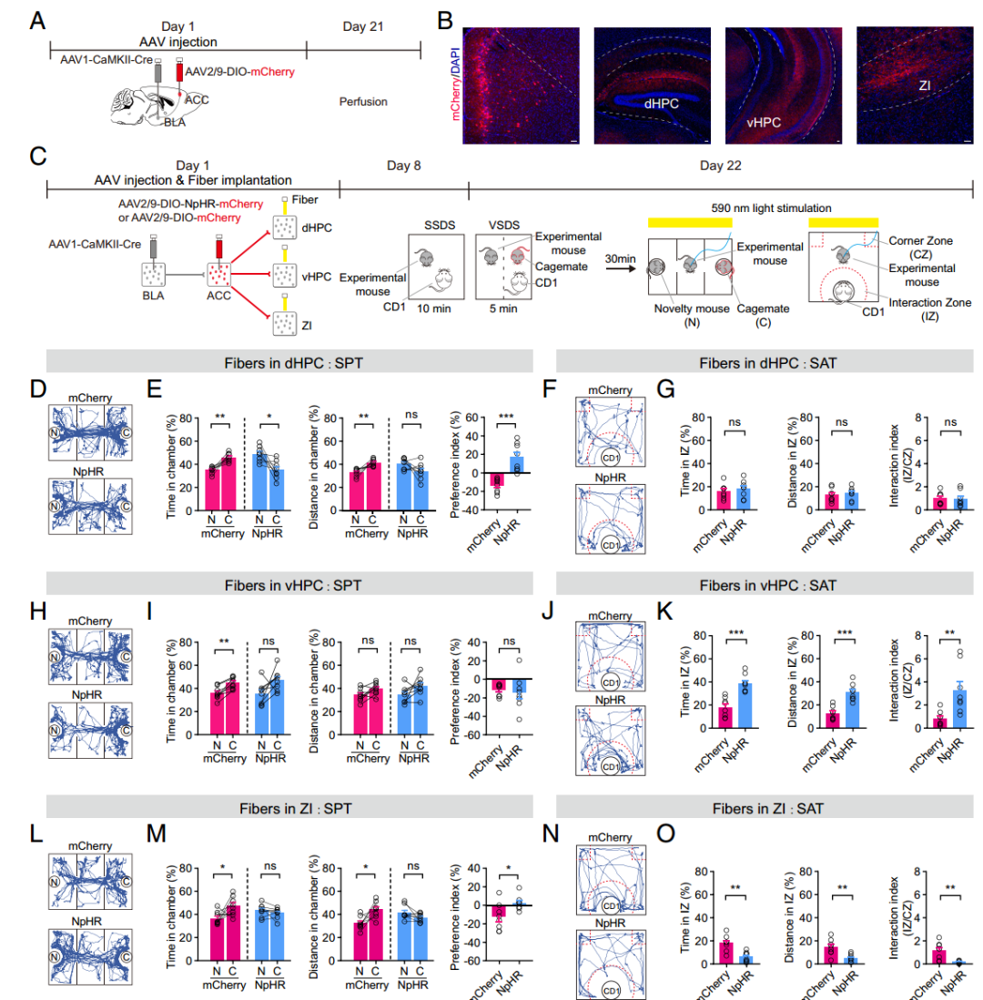
分岔路口,各司其职
再往下追踪,发现ACC的神经元又投射到三个不同的脑区:背侧海马(dHPC);腹侧海马(vHPC);未定带(ZI)。
光遗传学抑制各分支显示:dHPC 分支仅调控社交偏好,vHPC 分支仅调控社交回避,ZI 分支则对两者均有调控作用,即不同下游分支分工介导社交偏好动态的不同维度。
![]()
全文总结
本研究以雄性小鼠为对象,结合SSDS 和 VSDS 构建贴合创伤经历影响社交行为的动物模型,发现基底外侧杏仁核印迹细胞是调控创伤后社交偏好动态的核心,其与前扣带回皮层谷氨酸能神经元形成的回路为关键通路,且该通路向下至背侧海马、腹侧海马、未定带的分支各司其职,分别调控对同经历者的偏好和对施暴者的回避,完整揭示了创伤经历调控社交行为的神经环路机制,为理解社交精神疾病的神经基础提供了新视角。
研究意义
理论意义:首次明确 BLAEC及 BLAEC-ACCGLU通路在创伤经历调控社交偏好中的核心作用,完善了创伤记忆与社交行为调控的神经环路理论,为社交神经科学研究提供新方向。
应用意义:为社交焦虑、创伤后应激障碍等与负面经历相关的社交精神疾病,提供了新的神经靶点和研究模型,为后续开发针对性的干预和治疗手段奠定了实验基础。
小编寄语:
本研究中小鼠的社交偏好测试(SPT)和社交回避测试(SAT)实验均通过上海欣软的视频追踪系统自动采集分析。
![]()
- 原文链接:https://doi.org/10.1073/pnas.2516904123







快报
根据《网络安全法》实名制要求,请绑定手机号后发表评论