![]()
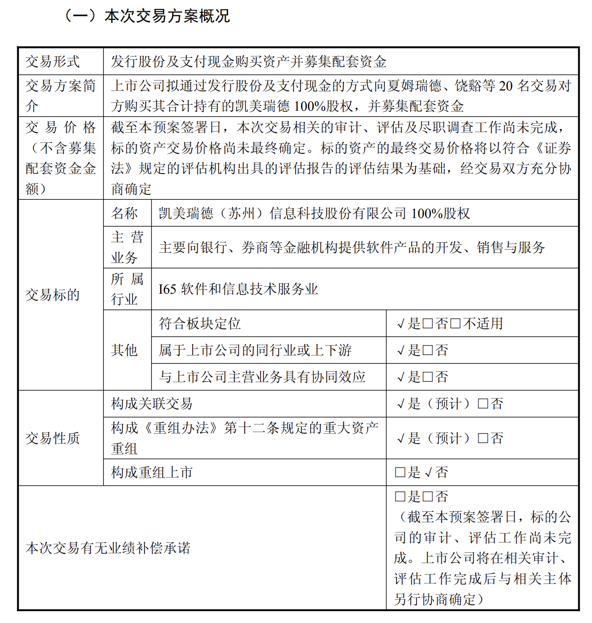
11月11日,凌志软件(688588.SH)复牌并披露并购预案,拟通过发行股份及支付现金方式购买凯美瑞德(苏州)信息科技股份有限公司(下称“标的”或“凯美瑞德”)100%股权,并同步募集配套资金。该笔交易预计构成重大资产重组,交易价格等核心信息有待标的估值确定后进一步披露。
这是凌志软件近三年来第二度筹划重大同行业并购,与此前持续加码海外业务不同,此次并购的重心明确转向国内市场。这种转变背后,公司近年饱受高度依赖日本业务困扰——净利润受日元汇率波动反复陷入起伏;同时,恰逢金融信创全面国产替代节点,公司国内业务近15年进展缓慢的局面,有望借此迎来转机。
而凯美瑞德作为聚焦国内银行领域的IT解决方案提供商,当前正面临业绩下滑和行业低价竞争压力,今年前三季度处于亏损状态,此时与凌志软件的“牵手”能否实现互补效应,有待市场检验。
三年两度并购,从海外转向国内背后
作为一家对日软件开发业务占比极高的金融软件公司,凌志软件近三年两度推进重大收购,方向已从海外转向国内。
2023年末,为了做大做强主营业务,凌志软件以1.55亿现金向其第一大客户收购日本智明创发软件株式会社、zhiming Software holding(BVI),Limited100%股权,进一步提升其在日本证券市场系统开发维护领域的市场份额。
时隔不到一年,2024年9月,凌志软件再耗资约1.98亿在日本购置不动产,计划用于未来自建办公场所。
一系列动作后,凌志软件2024年对日软件业务营收占比攀升至9成以上。但这种高度依赖也同时暴露明显短板,由于公司业务收入多以日元结算,成本和费用以人民币支付,使得凌志软件的营收和毛利极易受到日元汇率波动的影响,近两年尤为突出。
2025年上半年,受益于日元汇率上升,在营收微减的情况下,凌志软件归母净利润同比暴增10倍。然而,到了第三季度,日元汇率下降,又直接导致公司归母净利润同比暴跌113%,由盈转亏。
凌志软件此次转向国内收购,核心诉求之一便是提升国内收入占比,降低对日本市场依赖的风险。
![]()
这并非凌志软件首次布局国内市场,自2010年起,凌志软件便启动国内证券市场软件解决方案业务开拓,但历经近15年发展,进展始终较为迟缓,截至2024年,国内业务营收占比仅约11%。
此次加码国内也贴合金融信创领域全面国产替代的政策东风。国资委明确要求2027年底之前国有金融机构必须完成信息化系统的信创国产化替代,而2025年是推进这一目标的关键年份。
凌志软件希望这次收购有助于提升公司对国内金融机构在核心系统国产化与数据安全需求方面的响应能力。
不仅如此,于凌志软件而言,国内业务也具有明显的盈利优势。数据显示,2022年-2024年,凌志软件日本地区业务毛利率分别为38.18%、33.92%、30.74%。同期,公司中国业务的毛利率有增长趋势,分别为50.39%、50.55%、52.23%。
标的曾谋上市,业绩现亏损迹象
标的凯美瑞德是国内银行IT解决方案提供商,与凌志软件同处金融信创领域。
据官网介绍,凯美瑞德成立于2013年,目前其服务的客户范围涵盖了国内约7成的大中型金融机构。国际数据公司(IDC)发布的《中国银行业IT解决方案市场份额,2024》显示,在中国银行业资金业务解决方案细分领域,凯美瑞德市场份额位居第一。
凯美瑞德曾有过一段坎坷的上市史。2017年7月,凯美瑞德启动上市辅导,同年12月便终止新三板挂牌;2019年,凯美瑞德与东吴证券正式终止上市辅导协议,此后未再有新的IPO推进动向。
上市进程搁置之余,鉴于此次收购中凯美瑞德的整体估值、业绩补偿、交易价格等核心条款尚未明确,最新披露的业绩数据加重市场对凯美瑞德经营状况的担忧。
公告显示,近两年凯美瑞德营收与净利润有走低趋势,2023至2025年1-9月,公司营收分别为2.9亿、2.28亿、1.17亿元,同期净利润分别为2949万元、2638万元、-264万元。
![]()
凯美瑞德的经营压力背后是金融信创行业竞争加剧的缩影。凌志软件在风险提示中直接点出凯美瑞德面临的行业困境:“随着金融信创市场加速发展,参与主体持续增多,部分厂商为抢占市场份额,倾向于采取更具侵略性的低价竞争策略,导致行业整体面临价格压力与盈利空间收窄的挑战。”
这种行业压力并非个例,头部银行IT公司神州信息(000555.SZ)同样深受影响。2024年,神州信息出现十年来首度亏损,公司明确表示,客户缩减IT预算及行业激烈竞争,导致行业的利润水平整体下降。背后的核心逻辑在于,银行业净息差持续低位运行影响,降本增效成为银行业普遍的经营策略,叠加金融科技行业市场格局分散,各厂商间的竞争更趋激烈。(文|公司观察,作者|张孙明烁,编辑|曹晟源)








快报
根据《网络安全法》实名制要求,请绑定手机号后发表评论
要做大,收购是最快的
凯美瑞德服务 7 成大中型金融机构,这客户资源对凌志来说太香了!
近三年两次重大并购,凌志想靠收购快速扩张,这步子迈得够大!
凯美瑞德在资金业务 IT 领域市占第一,凌志收了它能直接占赛道!
银行 IT 行业竞争太卷,低价抢单压缩利润,凯美瑞德也没办法!
以前靠日本业务吃饭,日元汇率一跌就亏,这业务结构也太被动了!
凯美瑞德虽亏损,但市占率摆在那,凌志说不定能盘活它!
金融信创是大趋势,凌志借并购切入,比自己慢慢做快多了!
凯美瑞德上市坎坷,现在还亏损,凌志敢收,不怕踩坑吗?
收购案能不能成还不好说,就算成了,整合和扭亏也是大考验!