1月中下旬,全国多个省份进入“2025年地方两会”时间,截至1月21日,已有31个省市召开地方两会并公布了2025年经济增长预期目标。
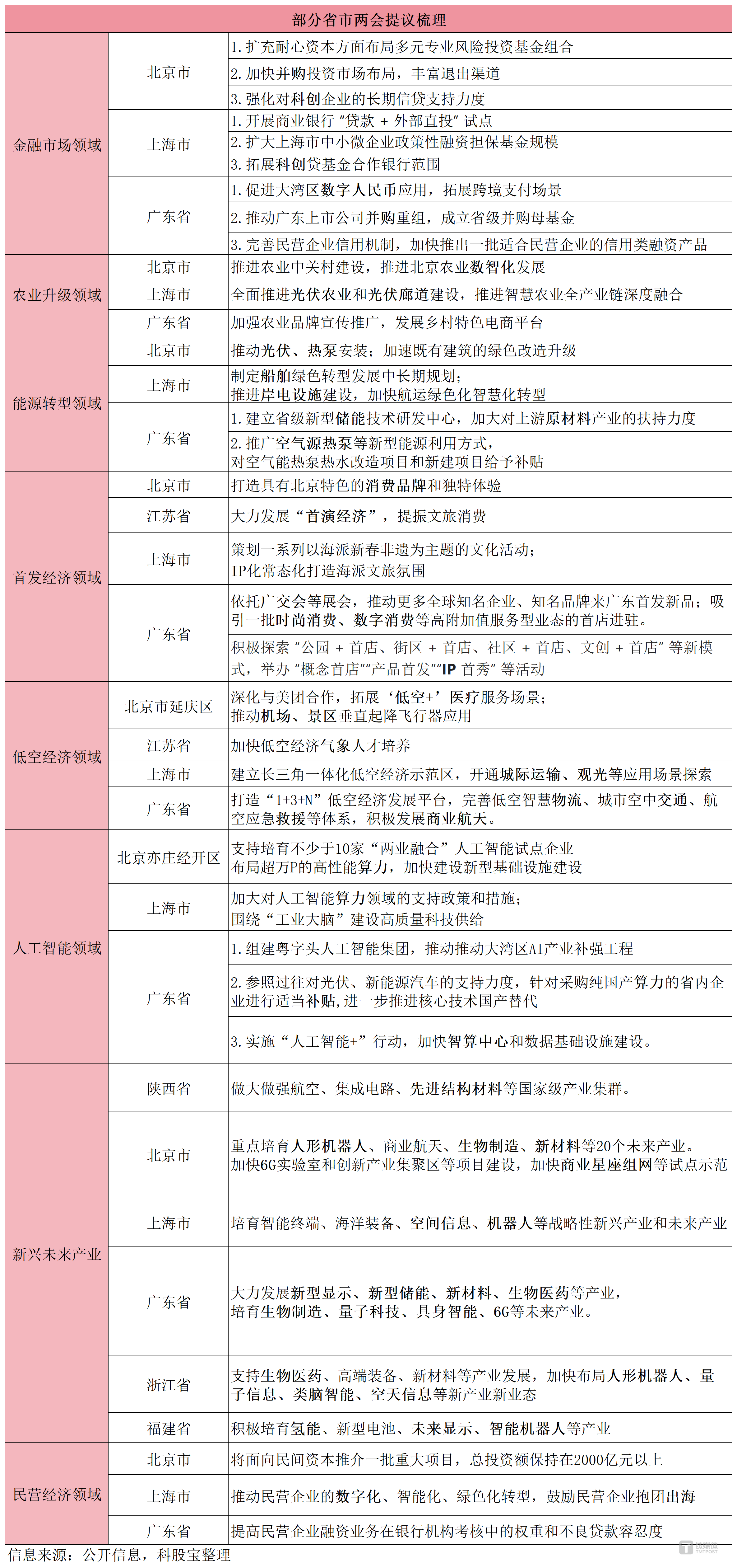
从提议内容来看,地方两会针对金融市场、农业升级、能源转型、首发经济、低空经济、人工智能、未来产业、民营经济等多个概念均提出了相应的政策建议。
![]()
从地方经济增速来看,广东、浙江、湖北、上海、北京等地增速目标基本与上年持平,体现出经济大省稳增长的责任,海南、湖北、内蒙古等省市的预期目标定在6%左右,对2025年地方经济工作的开展提出了较高的要求。
![]()
从地理位置上来看,海南、湖北、重庆、内蒙古分别位于中国的南部、中部、西部、北部,既有内陆省份,也有沿海省份,对他们的增长目标进行拆解,可以为分析其他省份地方经济发展提供参考。
(1)海南:自贸港封关扩大开放+旅游服务业+海风建设提速;
(2)湖北:“扩内需”+“科创”+电信+汽车业集群+光电子信息、集成电路、工业母机、先进材料;
(3)重庆:智能网联新能源车+电信+先进材料;
(4)内蒙古:基础设施投资,算电协同发展,力争算力规模突破20万P、智算规模保持全国第1位。
全文共1756字,以下为完整版解读:






快报