文 | 品牌工厂BrandsFactory
从宁波市中心向西北90公里,是全球吹风机代工龙头月立集团总部所在地——慈溪市周巷镇。
Conair、Remington、飞利浦等诸多国际一线品牌吹风机,都出自月立。2023年前三季度,这家代工龙头卖出1132万台吹风机,全年销售产值超19亿人民币。
向东,两公里开外,是全球电熨斗产量第一的卓力电器。17年前,卓力的海外交易额就已超过2亿美元。目前,卓力电熨斗产销量占全球市场的四分之一、慈溪本地产量的四成。
周巷,这个占地82.85万平方千米的小镇,7年前就涌现出将近300家小家电整机企业,近1000家配套企业。他们多数厂区面积过万,有数百号员工、数十条现代化流水。
慈溪下属的8个区县,大多如此。
作为宁波下属地级市,慈溪全市有2000余家家电整机企业,配套企业近万家,“小家电制造一小时圈”的名号响亮——制造一件小家电,不到一个小时就能在慈溪找到全部零部件、并完成组装。
产量上,这里包揽全球约60%的小家电,规模达千亿,产品涉及20多个系列、上千品种;电暖气、空调、洗衣机、油烟机、饮水机等多个品类位居全球第一。
慈溪小家电制造生态与佛山相齐名,但最大区别在于,本地制造商们始终停留在OEM(贴牌生产)。“自己打品牌的(卖家)可能占比不足20%。”一位熟悉宁波本地制造生态人士说道。
3月初,被迫终止IPO的博菱电器,就是靠Capital Brands等单一大客户“喂养”起来。直到今天,来自后者的订单收入依旧占到其总收入半数以上。
“OEM之城”
“正月初八,虎年开工后第1个装柜。”2022年农历春节,欧阳雅鸿在公司官方视频号“想的电热毛巾架”下评论道。
八天后,他带着宁波瑞狄安采暖科技的一百多号员工,搬到重金买下的、位于鄞州区启航南路818号生产基地。这是公司成立以来第3次搬家。
2004年,做传统卫浴外贸的欧阳雅鸿到意大利参展,在当地宾馆看到取暖片后,他开始琢磨,除了冬天取暖,阴雨天,衣服湿了、毛巾湿了,取暖片还能用吗?
“我到处找资料,但根本找不到参考。”他说,彼时,国内做电热毛巾架的工厂屈指可数,“最早做这个产品的工厂已经倒闭了。”之后,只身到广东找代工厂,自己出设计、做认证,通过OEM的方式,把自己最早一批电热毛巾架卖到海外。
2008年时,瑞狄安的电热毛巾架年销量达到千万级别,OEM则是当时的营收主力。
2021年下半年,公司官方视频号发布了10条电热毛巾架装柜视频。这些产品,有些被放上Tesco(乐购)、Auchan、KESKO、家乐福、Argos、ALDI等欧美线下零售百货商店的货架,为数不多的一部分流入亚马逊——2022年发布的27个外贸装柜视频里, FBA发货视频仅3条——更大一部分,仍旧是走OEM的路子。
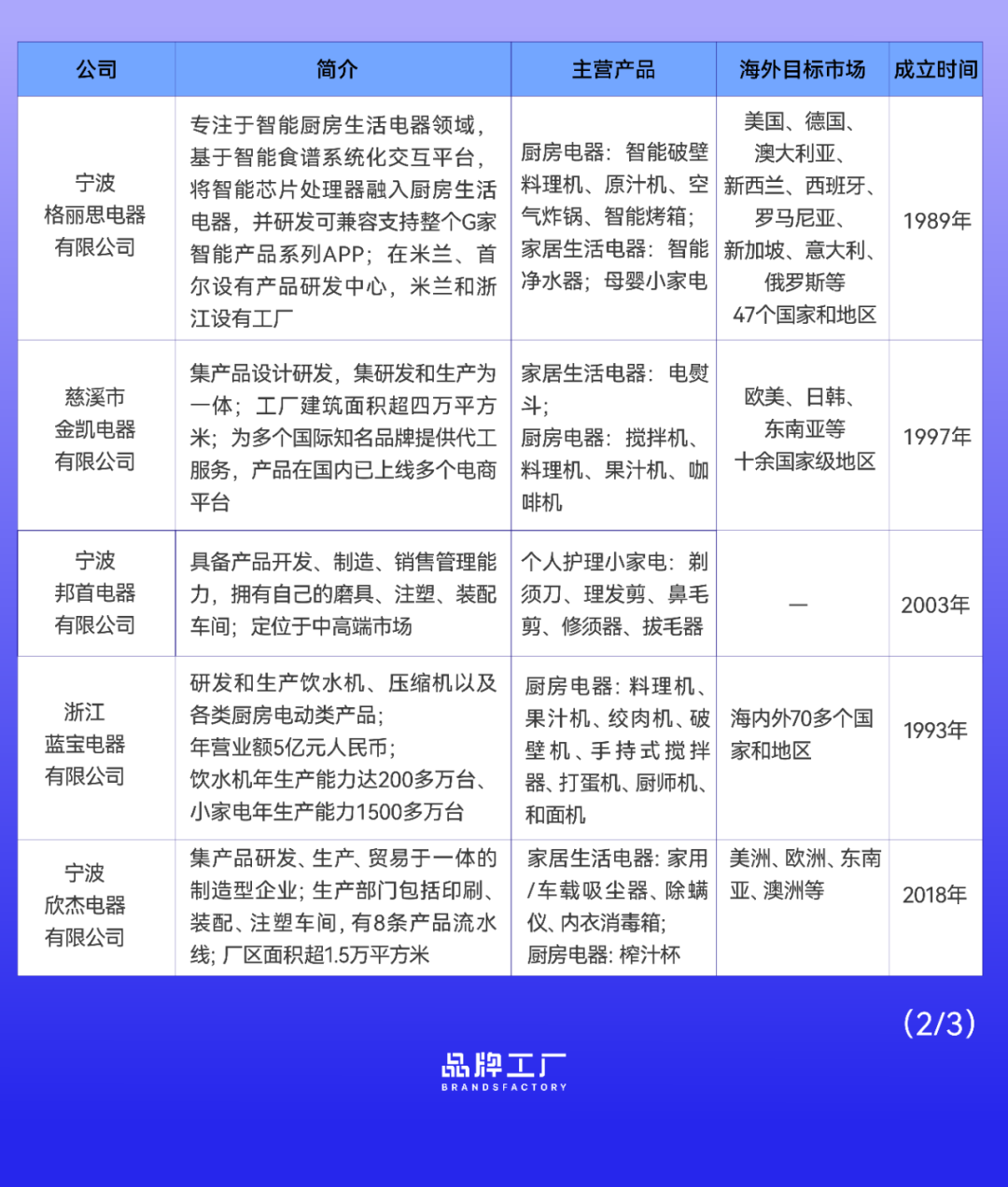
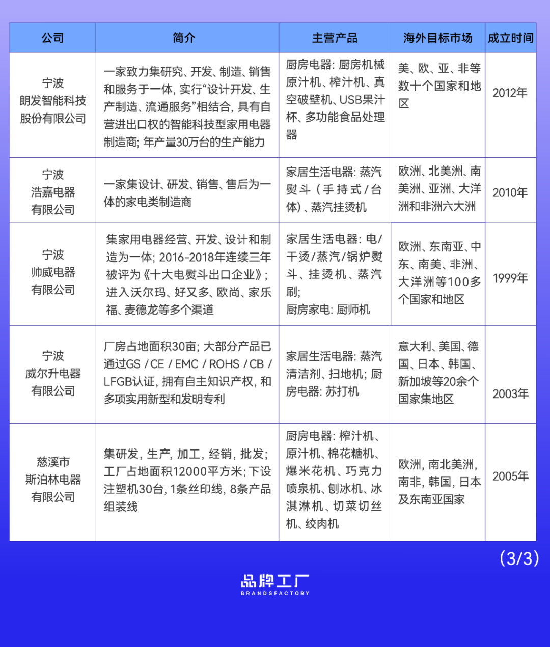
这样的业务模式,是宁波2000家小家电企业的真实写照。
![]()
![]()
![]()
宁波本地小家电企业多以OEM为主,他们厂区面积过万,有数百号员工、数十条现代化流水
即使是年营收数十亿的龙头,也多是靠几个国际头部品牌“喂养”出来。典型的如全球吹风机代工龙头月立集团——Conair、Remington、Philips等诸多国际一线品牌吹风机,都出自月立。2023年前三季度,月立卖出1132万台吹风机,全年营收22.6亿元;其中,自主品牌“小适”创收5.3亿元,占比不足三成。
走到IPO前夕的博菱电器亦是如此。
博菱是Capital Brands、Philips、Conair、Hamilton Beach等国际知名小家电品牌的OEM供应商。第一大客户Capital Brands为德龙下属企业,旗下Nutribullet、Magic Bullet是美国以及澳大利亚、新西兰、英国等市场知名搅拌机系列品牌。
2012年,双方首次建立合作。2019年,博菱成Capital Brands所有传统产品的独家供应商,甚至为后者建立了专门的研发小组。2019年-2022年一季度,来自Capital Brands的订单收入,分别占博菱总收入的68.39%、66.91%、49.62%和51.70%。
不过,自被德龙收购,Capital Brands就不再与博菱续签传统产品独家供应协议。在2022年8月签订新的合作协议中,二者约定,除非到期前4个月,任何一方可发出“终止协议”通知,否则协议应每年自动向后续一年。
这意味着,合作随时可能被叫停。
IPO受理后的3年里,深交所3次问及博菱电器与Capital Brands之间关系,尤其是被德龙原供应链体系替代的风险。并且,博菱电器在问询中披露,在成为Capital Brands的独家供应商后,为了争取订单,向 Capital Brands销售传统产品的单价,有逐年下降趋势。
2024年2月,博菱股份IPO终止,成为龙年首个撤单项目。
“宁波这么多外贸工厂,为什么做跨境电商现货的不多?缺什么?与其说缺什么,不如说大家以前都不缺订单,习惯了在自己熟悉的方式下去赚钱吧。” 宁波星电互联科技有限公司总经理余雪辉曾对媒体说道。
“原有模式下,大家以OEM代工订单模式,整的大批量地销售给大客户,而B2C跨境电商,第一批备货仅10~50台。”余雪辉说道。
余的父辈在慈溪本地经营一家电暖气制造企业,大学毕业后,他接手了家里的工厂,依旧主做OEM;鼎盛时,年销售额达到几千万元。但近年,外贸订单锐减,余雪辉开始转型跨境电商。最近,他的跨境电商公司想找工厂开发一款小家电产品,希望生产50台-100台,但该工厂表示,最小订单量是3000台。
“跟做衣服和鞋子、帽子不一样,家电是要上模具的,涉及很多配件,生产100台、1000台还是1万台,流程和工作量是一样的,工厂都不太愿意去做(跨境电商)。”余雪辉透露,即使自家工厂,也只是把自有跨境电商当做“小客户”才生产一下。
把小家电做成“快时尚”
小家电产品通常指除了大功率输出的电器以外的家电,其产品体积小、占用的电力资源也小。从产品性质看,小家电本身不存在太高的技术壁垒。
当今全球小家电市场的竞争态势,也反向印证了这一点。
“观察小家电这个品类,你能发现,很多产品可能五、六年前就是这个款,到现在还是亚马逊第一。从这个角度可以侧面推出,小家电其实不是一个特别有活力的行业。没有任何技术门槛,工厂利润被压得很低,这时候它的核心影响因子就是品牌影响力,品牌差就卖不动。”Richard分析道。
作为宁波本土创业者,早期,Richard考虑过要不要做这门生意,但考察宁波本地的小家电生态之后,他发现,留给新入局者的空间有限——当头部企业做到价格、品质、知名度的平衡,并占据一定市场份额时,后来者能做的,除了颠覆式的产品创新之外,就是拼命做营销、打响知名度,或者把具有影响力的品牌收入囊中。
2017年,九阳母公司JS环球生活收购Shark、Ninja两个海外品牌,就是最好例证。收购之后,九阳的出海业务才逐渐有了起色。
在那之前,Shark和Ninja在海外已经有了相对成熟的发展路径。
Ninja成立于2009年,主打加热类和搅拌机类产品,与九阳产品线相似。成立初期以搅拌机这一细分产品切入打造品牌。5年后,一举成为美国头部搅拌机品牌。根据NPD集团数据, 2022年,Ninja旗下电煮锅在英国市场份额达到48%,油炸锅市场份额则为35%;2020-2023年,其是美国市场上销量蝉联第一的厨房小家电品牌。
Shark于1998年在波士顿创立。据申万宏源研究,2018年时, Shark旗下吸尘器、蒸汽拖把、扫地机器人在北美市场份额分别为 36.4%、28.5%及 19%,均位列市场前二。近十年销售量高达7800多万台,这相当于每2户北美家庭,就有一户选择了Shark。
自2020年起,Shark的吸尘器产品销量连续4年稳居美国市场第一,2022年在英国市占达约31%。
被收购后,截至2021年前三季度,SharkNinja在美国清洁电器市场份额同比增长 2.9%至 30.6%,并且仍在不断提升,业绩、股价涨势喜人。
直到2023年中,增势戛然而止。当年上半年最后一个交易日,JS环球生活“低开”超80%。
在此之前,JS环球生活宣布,分拆SharkNinja北美、欧洲及其他海外区域业务赴美上市,全部股份以实物方式送予公司股东;JS环球生活保留SharkNinja亚太业务及九阳分部。
“除权”是这次股价暴跌的原因。
这足见小家电领域竞争的胶着。“以前Hamilton Beach十年不换代,也能做得很好。”Richard说。因此,核心品类做外观、材质上的微创新,在营销端持续重金、打造声量,或者在主打品类之外拓品类,是头部品牌的打法。
中小企业的空间在于,做大公司看不上的、天花板很低的品类,或在中低价位的品类上争一争高下。2023年大火的发热鼠标垫、取暖汀,以及欧阳雅鸿在2004年切入的电热毛巾架赛道,就是很好的例子。
2020年时,就有媒体曾形容,欧阳雅鸿“重新定义”了电热毛巾架全球市场,并将其品牌意识归结为“申请产品专利、做国际认证”。彼时,瑞狄安办公室入口处的一面墙上挂满了各种证书,包括80份专利、240项国际认证。但当品牌工厂在亚马逊美国站搜索“SHARDY想的电热毛巾架”时,排在前几位的产品并非来自瑞狄安,而是一款售价59.99美金的白牌商品。
而目前,“SHARDY想的”电热毛巾架客单价在1000人民币左右,一款清仓的电热毛巾架产品售价高达299元。
二代入场
先看头部小家电品牌。Ninja近几年市占率的扩大,绕不开其独特的社媒营销策略。其TikTok账号“ninjakitchen”有超40万粉丝,账号下的视频时长多数不超过1分钟,且节奏相对较快——主要是通过十几个画面展现其产品功能。
时间短、操作流程少,给观看者带来的最直观感受是:产品使用方便、极易上手。这恰好迎合了当前快节奏的生活方式。
Ninja尤其擅长通过简短视频突出产品卖点,其与网红合作的视频,也主打“快节奏”。比如一条户外烧烤产品推广视频,只用简单8个步骤,就能制作一份烤鸡。这条仅有19秒的视频,在TikTok上获得超千万的播放量和十万点赞。
“但品牌的利润率在于如何去控制你的广告费。如果做直营,渠道要花钱、广告要花钱,利润率就很难把控;但如果做分销,那你只要供货就行了,经销商打的还是你的品牌,渠道和广告都由他们来出,但是经销商的管理是一个很大的问题。而宁波本地就是缺乏懂品牌和懂管理的人才。”Richard对品牌工厂分享道。
以卓力集团为例,如今,其员工数量达6500余人,工程技术及各类高级管理人才有600余人,占比不足10%。而2020年就建起1.1万平方米厂房的瑞狄安,这一年有上百号员工,研发团队仅有12人。
资源只集中在老板一人,3-4个主要大客户由老板自己聊,工厂只负责生产,这是慈溪乃至宁波本地多数小家电制造企业的现状。 即便拥有数十条生产线,拥有最先进的焊接机器人、激光切割机等自动化设备,也只能算小厂。“'小'在一言堂,'小'在没有人才体系。”
做品牌是一种不确定性极高的投入,即便有顶级品牌咨询加码,也只是提高了成功概率。
而对于慈溪本地资金使用相对保守、更愿意守成的小家电企业主来说,与其把钱花在不确定的地方——比如花钱投流、跟头部品牌角逐品类第一——不如坚守TO B业务,从电机、泵头、布料、LED面板等小家电半成品向前一步,做小家电成品。
“这也是竞争的结果。半成品价格很透明了,不如再往前做成品。这样不仅原有客户可以覆盖,对市场也很熟悉。”Richard说道。
“方太就是很好的例子,最早生产的是炉具的点火器,然后才生产厨具整机的。”余雪辉说,自家工厂最早做的是取暖器发热键,现在则生产取暖器整机。”
而慈溪本地那些已经推出自主品牌的企业成绩平平。月立的自主品牌“小适”走的是内销,2020年,博菱自主品牌占总收入比例仅有0.77% 。
但这不单单是慈溪本地小家电企业的困局。国内一众小家电品牌中,仅有北鼎达到过自主品牌年营收占比71.50%、新宝做到过自主品牌营收占比20%的成绩。
头部企业尚且如此,慈溪本地五成以上的小作坊式小家电制造企业,则是卷完内贸卷外贸,甚有者会生产外壳都无法对齐的粗劣产品,而后一股脑涌向价格敏感型消费者。
随着时间推移,这些问题最终落到二代肩上。
有数据显示,目前,在慈溪新生代企业家已完全接班或基本接班的占32.3%,正处于传承过程的占46.4%,其中,子女能独当一面发挥重要作用的仅占15%左右。
这些厂二代们多数留学归来、出生于80年代,接班多是出于企业发展“后继无人”的现实因素;接手后,还要面临和上一辈企业主的漫长磨合。
在厂二代叶凯峰看来,尽管慈溪民营企业数量多,但很多体量不大,难以吸引高质量的职业管理人才,也负担不起培养职业经理人的高额成本。
2004年留学归来后,叶凯峰在自家企业“三进三出”,始终没能下定决心;直到2018年,他才和父亲达成一致、接手家业。接手后,叶即刻劝父亲要做好上市准备,但父亲态度坚决,认为上市会让自己失去决策权。但自叶凯峰接手,公司发展势头一派乐观,父亲终于松口。叶凯峰称,目前,公司上市过程一切顺利,预计2025年上市。
除了主动吸纳市场化资金,厂二代们也开始收缩产线、找出主打产品,组建电商营销团队、输出品牌影响力。最核心的动作是,找到目标市场、根据人群调整研发策略。
徐佳盛从父亲手里接下运营20多年的家电企业后,开始关注研发能力。“你了解到更细致的地方,你会更了解他们的文化,然后设计出更合适的产品,因为产品都是为人们便利的生活而服务的。”徐说道。
在此基础上,他带领公司研发团队做出透明可视的炸锅、带有喷雾加湿功能的炸锅、(大小)双锅等多款符合国外消费者使用习惯、使用场景以及最新潮流趋势的产品。2023年, 华裕电器空气炸锅出口额达到4562.1万美元,占公司出口总额的44.6%,同比增长达103.2%。
周佳慧做了同样的事情——专门针对美国市场研发设计了一款高端电熨斗,触摸屏设计,不仅有科技感,操作也更便捷,熨斗底部的金属板让蒸汽出口更密、更均匀;2023年推出以来,这款电熨斗产量达15万台,销售额也达到230万美金。
“我相信这个数据还会持续的增长。”周说道,除了欧美市场,一带一路也是近几年持续开发的市场,“我们还要尽量开发一些符合一带一路国家的产品。”








快报
根据《网络安全法》实名制要求,请绑定手机号后发表评论
号称全球的O EM之城
全球吹风机的代工龙头月立集团在此
慈溪市的小家电真的是数一数二的
在小家电方面此言不虚
全球电熨斗产量第一的卓力电器也在