文 | 极客公园GeekPark
李想公开「认错」了。
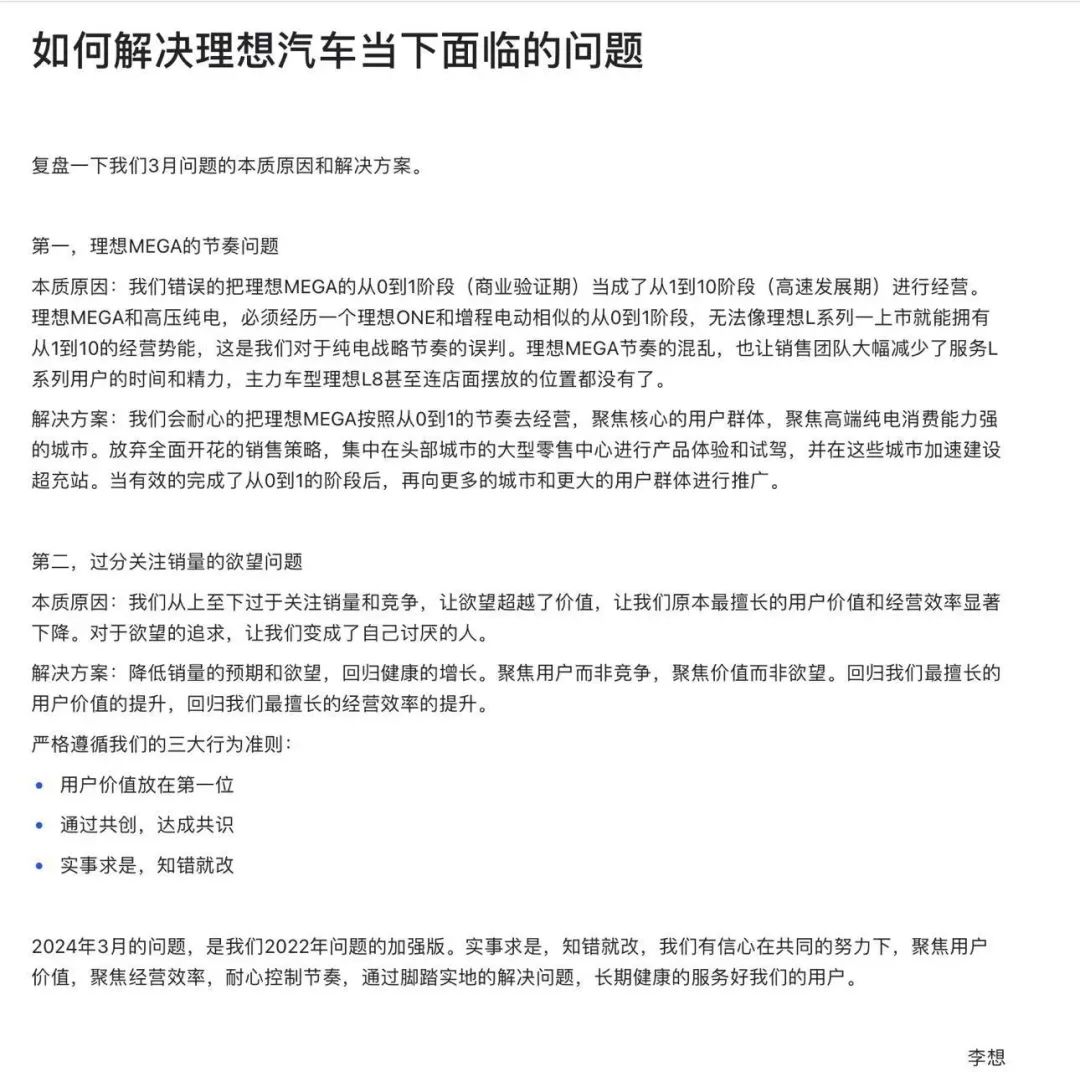
3 月 21 号,在距离理想纯电 MPV 车型 MEGA 正式上市 20 天后,理想汽车董事长、CEO 李想发布了内部信,承认产品在节奏、目标两方面出现了判断错误。
MEGA 是理想成立以来的首款量产纯电车型,也是短时间内售价最高的车型。全系只有一个配置,官方售价 55.98 万元。上市前,李想表示 MEGA 的目标是成为 50 万以上所有乘用车的销量第一,「不分能源形式、不分车身形式」。
据媒体报道,上市的前 72 小时内,MEGA 就遭到了超过 1 万单的小订退单。发布半个月时间后,累计订单约为 4000 辆。理想汽车始终没有公开晒出官方订单,也侧面反映出 MEGA 的表现低于内部预期。
理想汽车的整体节奏也受到了影响。作为造车新势力目前的领头羊,理想去年营收超过千亿且扭亏为盈,今年定下了年销量 80 万的目标,并且计划推出 4 款纯电车型——这是它们此前没有涉足的动力形式。在李想的公开信里,他提到 MEGA 的节奏混乱,影响了现有「L 系」车型的销售,这也是内部迅速调整的一大原因。
行业里普遍认为,2024 年将成为智能电动车淘汰赛的开始。汽车行业周期长、供应链复杂等特点,所谓「船大难掉头」,每一个决策都非常重要。某种程度上,每个玩家仍然面临着生存的挑战。
![]()
01 首个营收破千亿的新势力:理想为什么跑在前面?
要理解理想 MEGA 此刻的种种处境,我们需要首先回答一个更本质的问题:
为什么在新势力普遍亏损,甚至停工停产的 2023 年,理想可以逆势增长——卖出超过 37 万台新车,并且扭亏为盈?
这是一个复杂的命题,涉及到企业经营的方方面面。如果我们把思维角度只收敛到产品这一个核心维度,那么答案就相对简单了:因为理想的车足够大。
是的,你没有看错。不是所谓的「冰箱沙发大彩电」,也不是在微博上吵了 N 年都没有结果的增程和纯电的技术路线之争,这些都只是营销里的噱头而已,核心的差异化就是「房子」足够大。
![]()
「移动的家」是理想的核心宣传点 | 理想汽车官方微博
我们先来看看「房子」的概念是怎样提出的。
在造车之前,李想的上一个创业项目是垂类社区汽车之家。比起当年市面上的竞品,汽车之家的核心差异化就在于,只服务有购车需求的人群,而不是广泛的汽车发烧友。
这种思路影响了汽车之家的产品逻辑,也为李想后期造车提供了足够的经验和数据,支撑起他对汽车消费市场的深刻洞察。李想发现,在传统车企的产品定位里,有的是按价格,有的是按车型,但从没有从用户角度出发去定义一款车型。
于是,在成立「车和家」创业项目的时候,李想提出了「以用户人生阶段」为参考系的全新产品定义逻辑。他认为家庭用户是未来一段时间里,真正的购车刚需人群,并且从产品的角度率先推出了「三排六座」的内饰布局,将大空间的概念带到了汽车消费市场。
今天,当我们在新品上市发布会上看到各家车企用过往地产开发商的话术介绍起一台车的「得房率」、内饰配置的时候,这套产品逻辑其实受到了早年理想汽车的很大影响。
当然,以上这段复盘看起来更像是一个人和一家组织在成功之后的自我复盘,那我们再从商业角度看看李想设计的逻辑在哪里?
首先是关于增程的动力形式。增程并不是李想的目的,也不是唯一选择,增程只是为了要解决新能源汽车用户(那时几乎是中国第一批新能源用户)的里程焦虑。解决这个问题其实有很多种思路,包括换电、大量提前铺设超快充电桩等,但理想汽车那个时候资源有限,增程其实是不得不的选择。
我们把时针拨回 2017-2018 年。那个时候,李想因为政策原因,放弃了第一款产品 SEV(低速纯电车型),转而进入「家庭市场」。但那个时候,理想汽车的融资规模加起来也就只有 20 亿人民币左右,走换电路线的蔚来已经融到了超过 20 亿美元,且第一款量产车型 ES8 已经推出。无论从财力,还是产品差异化的角度,理想都失去了先发优势。
其次是成本策略。做增程的好处在于,每辆车可以省掉相当一部分的电池成本(当年的电芯可比现在贵多了),而这部分成本,恰好可以用来对这辆大房子进行「精装修」。三排六座的家庭用车就这么做成了。
所以,理想 ONE 的创新就是这么发生的。李想用有限的资源和对用户需求的深度洞察,打造了理想的第一款产品,并在随后的 L 系列产品里得以巩固。
02 李想走入正面「战场」
作为一个超级产品经理,李想很善于发掘用户需求。无论是在汽车之家时期推出产品实拍图,还是把过往三排 SUV 的第二排留出通道空间,他都很善于改进成熟产品,找到差异点。
我们可以先思考这样一道题,在 2024 年前,为什么李想一直这么忌惮华为?
理想的 L 系列证明了,增程式大尺寸 SUV 一年可以有超过 37 万台的销售。但无论是新势力的蔚来、小鹏,还是比亚迪、吉利等车企,暂时还没有人在同一价格区间里推出直接的竞品。
所以,李想忌惮华为,除了他本人一直强调的华为组织能力、品牌势能以及产品的智能化能力以外,还有一个最重要的点:问界的 M5、M7、M9 三款产品,无论是从动力形式,还是产品定位,都是理想 L 系列的直接竞争对手。
不过终究,当新能源汽车行业在 2024 年进入红海厮杀的时候,正面对抗是躲不开的必答题。
而这个正面「战场」上,理想要面对的对手不光是其他厂商,还有理想汽车自己。

李想曾复盘,称问界是「从来没遇到过这么强的对手」| 李想微博截图
首先说外部竞争环境。根据乘联会的数据,2023 年国内新能源乘用车的渗透率达到 35.7%,而这一数字在 2018 年仅为 3.73%。无论是 MEGA 所在的 MPV 细分品类,还是理想接下来 M 车型所在的纯电动力形式,都要面临残酷的市场竞争。
玩家的增多,带来的影响不仅是「数」的竞争,还有关于「量」(技术)的竞赛。
例如,理想 MEGA 在冬测时原本的重点技术传播方向,是「充电 10 分钟续航 500 公里」的 5C 充电技术。但就在上市发布会的前 2 天,2024 款极氪 001 便抢先发布了 5C 充电,提前抢占了用户心智。
如果说极氪 001 无论车型还是售价,都和 MEGA 不在同一产业维度,那么在今年元旦发布的小鹏 X9,就是另一个对比标尺。这款标配了后轮转向的同级产品,一度也在舆论场让 MEGA 承受了巨大压力。
![]()
被称为「公路高铁」的理想 MEGA 外观设计 | 理想汽车
然后再来看看内部环境。和理想 ONE 的从零开始不同,MEGA 以及之后理想计划在今年发布的其他 3 款纯电平台 M 车型一样,它们还要面对和自己的竞争。
按照理想汽车产品高级副总裁范皓宇的说法,理想的产品设计第一性原理是「空间」,那么至少可以得到,MEGA 激进的外观设计,肯定不止是为了「降低风阻」这一个目标。事实上,区别开纯电系列和增程系列,用两套设计语言,也是设计的一个核心目标。
当前市场上,可以看到很多畅销车型同时推出了增程和纯电版本,例如问界 M9,或者去年国内 MPV 市场的销冠车型腾势 D9。但无一例外的是,增程版本的销售几乎都一边倒地压制了「同胞纯电兄弟」。
除了补能焦虑之外,价格是其中另一个重要的情绪点。以问界 M9 为例,同样配置的纯电车型比增程贵了 4 万;而理想 MEGA 上市之后,哪怕外观和 L 系列有了显著不同,依然被市场和用户用来和理想 L9 做对比——得出的简单粗暴结论便是:内饰差别不大,但这款纯电车比 L9 的顶配还贵了 10 万。
所以,不一样的市场竞争空间,累加越来越同质化的产品功能点,以及迭代越来越快的技术,让理想 MEGA 刚出生时便要面临的严苛处境。
03 理想为什么又要「从 0 到 1」
分析完理想之前是怎么成功的,以及理想为什么要做 MEGA 并为什么采用这样的产品和定价策略,最后我们来聊聊理想为什么在 MEGA 翻车,并且解读一下李想内部信的深层含义。
![]()
理想 ONE 上市前的双扶手座椅 | 理想社区
事实上近期分析理想 MEGA 的文章已经有了很多,有的说是因为价格太高,有的说是因为品牌力不够,也有的说是公关关系处理问题……这里我们就不再展开。结合前面的分析,简单说一下结论:
理想过去的成功是建立在混动的成本优势,并且选择的「空间」这个差异化点合用户的胃口,同样的钱用户愿意买混动+空间特色的理想,而不愿买只有电动的其他品牌;而 MEGA「纯电+空间」的价格当然贵于同定位的普通电车,用户就不愿意买单。
当然李想也不是瞎定这样的策略,本质上还是过去的成功,让他相信用户可以为理想的品牌支付空间这个概念带来的溢价。事实上不少用户也确实是对理想有很高的期待,MEGA 销量虽然不及预期,但 50 万+的车还是卖出了 4000 多辆。再加上遭遇滑铁卢后,其他一些品牌的中高端 MPV 销量骤升,这些用户之前就是在观望 MEGA,也从侧面证明理想过去的品牌积累是有一定的作用。
但很显然,在 MEGA 上理想高估了自己品牌对用户的号召力。理想认为过去的积累早就让他们完成 0 到 1 甚至 1 到 10,而 MEGA 的推出只是让他们完成 10 到 100。但事实上并没有这么简单,MEGA 对理想而言不只是一款纯电 MPV,而是第一次挑战用自己的品牌势能和设计理念去支撑一款产品的溢价。
所以李想在内部信的第一个反思,就是强调要让理想团队在 MEGA 上重回「从 0 到 1」的节奏去经营,并且降低销量预期或者说欲望。
某种意义上,在第一款纯电产品、第一次尝试溢价策略就遭遇挫折,对理想而言未必是坏事。理想今年还要推出 3 款全新纯电车型,这种及时调整的态度是必要的。一个一直打顺风仗的团队,历史上一次逆风就全面崩盘的案例并不在少数,钟薛高就是前车之鉴,而内部信提到的这次事件对主力车型 L8 带来的影响,也从侧面反映出这次逆风给理想带来的影响已经不只是局部。
唯一值得庆幸的是,2024 年才过去两个多月,电动车新一轮竞争长跑才刚刚开始。早点发现问题,总好过在竞争焦灼时期一击毙命。








快报
根据《网络安全法》实名制要求,请绑定手机号后发表评论