![]()
图片来源@视觉中国
文丨潮汐商业评论
周一清晨的中关村,北漂10年的海淀妈妈Jessie睁开疲惫的双眼——贴在床头的是两张时间表,一张属于她,一张属于儿子小土豆。两个表格相互对应,她雷打不动执行了两年,分毫不差。
在偏执般的坚持下,在2021年即将升入小学的小土豆已经有了怪物级别的简历——通过KET考试、会做100以内加减法、认识1000个汉字、会汉语拼音、跳绳一口气跳100下不断……
“因为天天加班,没时间带孩子去学才艺,不过想想击剑竖琴这些都是虚的,先保证一年级跟得上再说吧。”
小土豆每天放学后和周末的时间,几乎是各种互联网启蒙课程霸占的:从英语到语文再到思维,Jessie毫不犹豫为儿子准备了“全套”——因为别的孩子都在学。
尤其是思维课,朋友圈里满满的都是小学数学课老师讲的如何快,孩子如何跟不上。已经在互联网大厂做到中层的Jessie也开始丧失“独立思考”的能力,没办法,只能硬着头皮上。Jessie的情况在北上广深、甚至在广大二三线城市都不鲜见。
为了避免“阶级滑落”,爹妈们焦虑的情绪已经蔓延到了孩子们头上,而其中最能切中他们痛点的,莫过于精准满足幼升小需求的「幼儿思维课」。
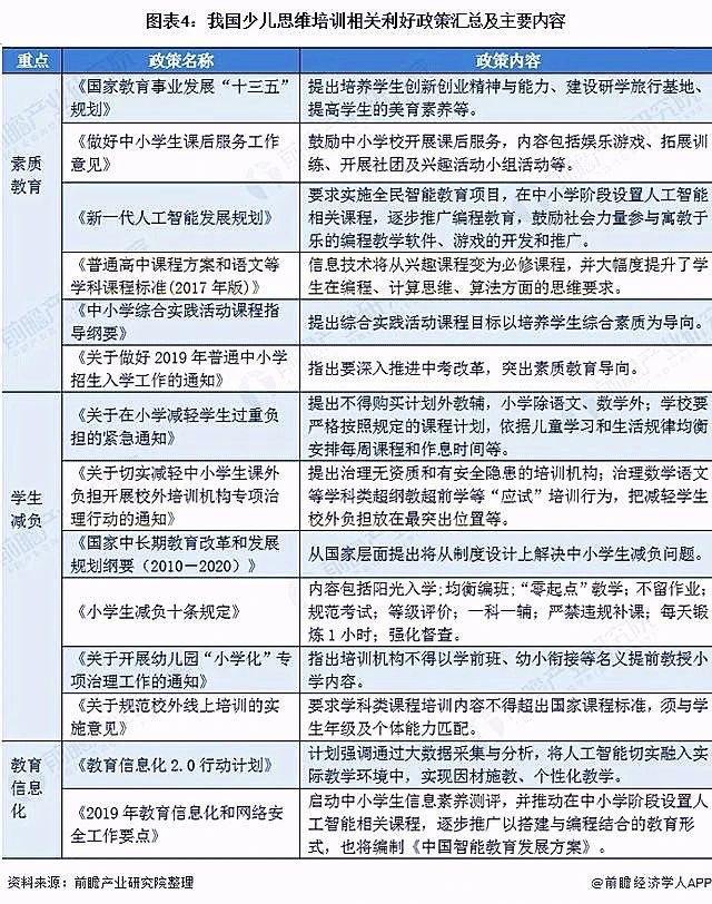
01 以减负之名,思维课撑起百亿市场
如今幼儿思维市场的火爆,场面堪比支配过80、90后们童年的奥数班。
由于日趋功利化与低龄化,早在10余年起,各地教育部门就多次以各种政策逼停奥数班的开办。其中最釜底抽薪的一招就是禁止将奥数比赛成绩与升学挂钩。对家长而言,学奥数不能加分或保送了,那为什么还要让孩子学呢?于是乎,轰轰烈烈的奥数教育近年来愈发式微。而逆势而行的,则是数理思维课程的日渐旺盛。
在各地第一轮“清缴”奥数班的2009年,思维课堂萌芽于至慧学堂和摩比思维馆。
而在2014到2017年间,随着网络环境的普及与在线教育的工具成熟,思维课也开始由线下转入线上,并随机迎来了资本的青睐。在短短10年间,少儿思维行业内已有18家企业获得融资,行业规模也达到了百亿。
不同于传统奥数班用疯狂刷题、揠苗助长的方式强迫学生出成绩,思维课程本身就是建立在培养数学思维、追求趣味教育的基础上的,这也与当今教育部门所倡导的素质教育、减负教育不谋而合。
在少儿思维课堂上,教学机构或平台会通过教具及书籍、视频等互动方式,帮助孩子进行思维启蒙,并着重培养孩子逻辑思维、空间想象、实践运用等综合思维能力。
![]()
但因为“没用”而放弃奥数的家长们,会因为玄之又玄的“综合思维能力”而选择新兴思维课程吗?
在北京、上海等城市的知名民办学校(非国际学校)考试中,思维部分成了力压英语的“重头戏”,被已经录取孩子的家长们纷纷写进了幼升小攻略里。而黄圣依儿子安迪在电视节目上参与某上海民办小学思维逻辑面试的视频,也被写进了众多教学机构的揽客文案里。
无疑,家长还是那些家长,少儿思维课从出生起就是为了应试而生,至于素质教育的外衣,无外乎减少家长愧疚感的“安慰剂”与平台规避监管的“遮羞布”。
对此,豌豆思维的客服曾经一针见血地指出其课程与幼升小的关系:“(参加我们课程的)很多小朋友都因此考上了广东碧桂园的民办学校等。”
02 以资本力量,思维课还有千亿空间?
在顺应政策与市场的双重利好下,闻风而动的资本犹如嗅到血腥味的狼群,远比家长们疯狂。
即便是在资本寒冬之中,近两年少儿思维课程赛道的融资动作几乎未曾间断。
仅在2019年,就有豌豆思维、火花思维等平台获得了来自红杉资本、创新工场等投资方的橄榄枝。而其中已经在2019年融资到D轮的花火思维于2018年3月才刚刚上线,彼时整个团队不过几十人。
即便在投资市场更为谨慎的2020年:8月21日,字节跳动官宣收购数学启蒙教育品牌“你拍一”;11月20日,编程猫宣布完成高达13亿元的D轮融资。
相比隔壁英语教育赛道的逐渐“过气”,思维训练行业虽然年轻,但显得前途无量。
![]()
始于K12并逐渐向低幼市场扩散的少儿思维有多大空间?
以我国3-12岁阶段儿童总数来看,截至2019年底,这一年龄段儿童约有1.55亿人。依据当前主流培训机构客单价约6000-8000/人(许多线上课程客单价远低于此)进行计算,如今百亿市场规模的少儿思维培训课渗透率已达1%。预计当市场渗透率达到12%时,行业规模约为1302亿元,其中在线少儿思维培训规模占比有望达到60%以上。
即便如此,也难得有佛系老母亲“不买账”,比如Jessie的好闺蜜,堪称西城佛系老母亲典范的Jade:任各种思维课、编程课的广告刷爆了微博和抖音,她就是充耳不闻。孩子仅有的数学启蒙是家里的几个蒙氏玩具与孩子过家家买东西的游戏。
“眼看我闺女拾一掰着手指头数数,数不过来了,我就帮她把袜子脱了,让她接着掰脚趾头。”
放养了2年,万万没想到的是,拾一虽然算数比小土豆慢,但玩数独和各种思维游戏的时候,竟然可以轻松秒杀小土豆。
“原因其实特别简单,学思维就是为了培养思维能力。但思维课为了留住孩子,恰恰是用大量动画、游戏拴住了孩子,家长的引导甚至陪伴在学习过程中都微乎其微。”
从当今市面上的主流产品来看,无论是火花思维、斑马AI课,还是对标斑马的瓜瓜龙思维等,都是以低幼群体为基本盘,强调互动性、趣味性,其等级体系、课程设置、教学内容等大同小异。
由于教学内容主要是数理思维,短期见效快,家长续费率高——但基本“活”不过小学三年级。毕竟随着课业的繁重,“综合思维”总比不上学而思、作业帮的“提分名师”来的实惠。
据某北京蒙氏幼儿园园长透露,思维启蒙的门槛其实远没有平台与家长们想象的那么低:“蒙氏教学法之所以没有被大规模普及,就是因为从人才培养,到园内环境,再到家长的认知与家庭参与都有着严格要求。虽然如今线上的思维课程不能简单和蒙氏园里的思维启蒙划等号,但其本质是一样的。且线上思维课这个概念还更新,无论是国家级的教学标准、还是业内公认的教学大纲直接都没有一个界定。”
基于此,红火一时的思维课程能否在未来5年、甚至10年内经受住市场的考验,依然是个未知数。
在市场有限的情况下,扩大战场也是各家必然的选择:斑马AI课已经成功褪去了“斑马英语”的单一学科模式;而其“高仿”的瓜瓜龙在“破壳”几个月就已经形成了英语、思维、语文多点出击的策略;而火花思维也在去年推出了大语文课程,并计划继续拓展至更多学科。
尽管规模上来了,但问题依然存在——当思维一科的问题暂无答案时,将其X3就能得到答案吗?
“比起每天长达数小时的网课,我其实更在乎孩子这么小就天天对着平板,真的对身心发展有好处吗?”Jade对Jessie的灵魂拷问,让她有些无所适从。
一个本来应该在动物园、博物馆里通过自己的五感发现新世界的孩子,却被大人以“速成”的方式灌进各种已经发现的规律和守则,未来他要如何去探索和发现未知领域和新鲜事物?
在平板前与AI的互动,又是否能够取代孩子们在楼下小花园每天的嬉笑游戏?甚至于,自己因忙碌工作而只能抽出每周的这20小时的陪伴时间,几乎都是在“陪上课”,这样的隐形陪伴到底算不算是陪伴?
又一个周末,Jessie想通了,破天荒带着小土豆开车去了奥森。在陌生的运动场上,Jessie和儿子一起踢着足球——两个人都技艺生疏,但玩得异常开心。“我问自己:你TM活了30多年了,之前是寒窗苦读,现在是天天996,一年赚个百八十万就是为了让你儿子接着过你这种日子?”各种线上课程Jessie退掉了一大半,只留下了孩子真正有兴趣学的。
床头的时间表被换成了新的,周末有固定的出游时间,每晚睡前有亲子共读或是游戏。她似乎也开始被Jade同化了:“每个孩子都有自己的成长路径和节奏,一套思维课程可能会让孩子的童年更加“规整”,但绝不会像家人一样影响孩子的一生。”






快报
根据《网络安全法》实名制要求,请绑定手机号后发表评论